
智能制造
大家都在看:
最新消息:
昨天,两架C919客机从上海飞抵北京首都机场,注册号分别为B-001F和B-001J。据媒体报道,这两架C919客机此行主要是为取证做准备。
另据媒体报道,按照目前的计划,中国民用航空局将于9月19日在京为C919颁发为适航证,这也意味着该机型将可以开始向运营商交付。而按照目前的计划,年底前首架机也将交付给第一家运营商中国东方航空股份有限公司,而东航方面可能会将新机首次投入运营的时间放在2023年第一季度。
C919大型客机是我国按照国际民航规章自行研制、具有自主知识产权的大型喷气式民用飞机,重点满足国内外大运量和中运量市场需求,适应“点对点”国内航线和短途国际航线。座级158-168座,航程4075-5555公里,已累计有28家客户815架订单。
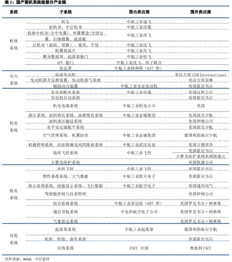
C919 大飞机国产化率达 60%
这个“数字”主要是根据大飞机的十大 核心系统(结构系统 36%、发动机系统 22%、航电系统 17%、机电系 统 13%等,其余 12%为起落架、液压、燃油及环控系统)成本构成, 结合“主供模式”中各企业提供的产品比例计算,C919 的国产化比率 达到 60%左右。
具体来看,国产客用飞机的机体部分,包括机头、机身、机翼、舱门、雷达罩等部分,是由我们国内供应商自主完成,这些国内供应商包括中航工业成飞、西飞、洪都航空、沈飞、昌飞、哈飞以及中航工业系统内的科研院所。
而客用飞机的航电、飞控、发动机等核心子系统,我们在技术领域还相对薄弱,例如在C919的制造过程中,这些子系统产品大多来自海外供应商与中国公司在国内建立的合资子公司,主要是和美国的通用电气、柯林斯、霍尼韦尔、古德里奇等公司,法国的泰雷兹公司,德国的利勃海尔公司等海外供应商进行合作。
大飞机产业链产业链长,附加值高,在国产化不断推进的过程中,大飞机核心系统及零部件的科技成果推广所获得的经济效益具有明显的“乘数效应”。
中泰证券根据中国商飞、波音公司、空客公司、中航工业四家企业的预测值并取其平均值,预测我国未来20年新增客机需求8363架,其中单通道客机需求6238架,平均每年新增客机418架,单通道客机312架。假设未来C919国内市场占有率能够和波音、空客持平,即市占率达到三分之一,则未来20年C919每年销量约为104架。
根据东航公布的拟引进飞机目录, C919单价为0.99亿美元(约为6.53亿人民币),则C919平均年销售额约为678.9亿元,随着国内航空产业技术水平不断提升,大飞机产业链带动制造业水平整体向高端化奋进,其高附加值的特性会慢慢展现。围绕C919的下线商用及量产,大飞机产业链整体孕育亿万空间(年均市场空间679.1亿元,未来20年市场空间为20×679.1≈1.36万亿元,这一市场空间未考虑航空制造业带动的高附加值)。
中信建投指出,C919客机机体部分以国内供应商为主,主要由洪都航空、中航飞机、中航沈飞三家上市公司包揽机身业务。按价值量占比35%计算,假设每架C919价格5000万美元,机体制造价值量1750万美元,其中三家上市公司约占1000万美元。按照商飞最新的预测,2020-2039年,窄体客机全球需求量为2万架,中国需求量为4620架,年均231架。若按照商飞每年150架的设计产能计算,预计会为整机厂上市公司带来每年26.25亿美元(约180亿人民币)的增量。
从上下游产业链来看,机体制造会对上游原材料产生需求,像光威复材、宝钛股份等公司也将受益。在C919客机航电系统和机电系统制造方面,虽然目前还要依靠和国外供应商合资建立公司的方式进行合作,但像中航光电、中航机电、中航电测、中航电子等众多上市公司也参与其中,提供分系统或元器件产品。
天风证券认为,我国商用飞机市场已成为全球最主要民航客货运市场,当前民航客机市场主要由波音、空客两家航空巨头垄断,若我国国产民机能切入该市场,产业链相关上市公司将充分受益此广阔市场空间。
我们判断,伴随国产大飞机交付放量,国内航空制造产业链的参与及受益将分成三个步骤:
1、前期—机体结构加工及原材料。优先关注锻造业务市场放量,及钛合金、复合材料等原材料国产化机会。部装:中航西飞、中航沈飞;锻造:中航重机;钛材:宝钛股份、西部超导;复合材料:中航高科
2、中期—机电系统、起落架等系统产品国产化机会。相关标的:中航机电、江航装备、中航光电、北摩高科、全信股份
3、后期—航电系统及发动机国产化机会。相关标的:中航电子,航发动力,航发控制,航宇科技,航亚科技等
商飞供应商大梳理:关注现有1/2/3类国内供应商+关注高弹性潜在供应商
当前商飞集团已培养一系列国内外供应商并给予评级,其中国内上市公司/上市公司控股或参股的供应商包括机身类、航电/机电类、材料机加工类、金属/非金属特种材料类等多家企业:
除以上已经进入商飞供应链的企业外,我国航空产业链也具备一系列相关的配套企业,具体可关注:
针对C919飞机研发的国产发动机CJ1000,目前已完成验证机全部设计,在试验攻关过程,其相关的配套企业,具体可关注:
展开阅读全文
文章观点仅代表作者观点,或基于大数据智能生产,不构成投资建议。投资者依据此做出的投资决策需自担风险,与通联数据无关。