
热门主题产业链
最新题材梳理:太空军概念+军工AI概念+荣耀机器人概念+比亚迪新技术概念+战略金属概念等等。
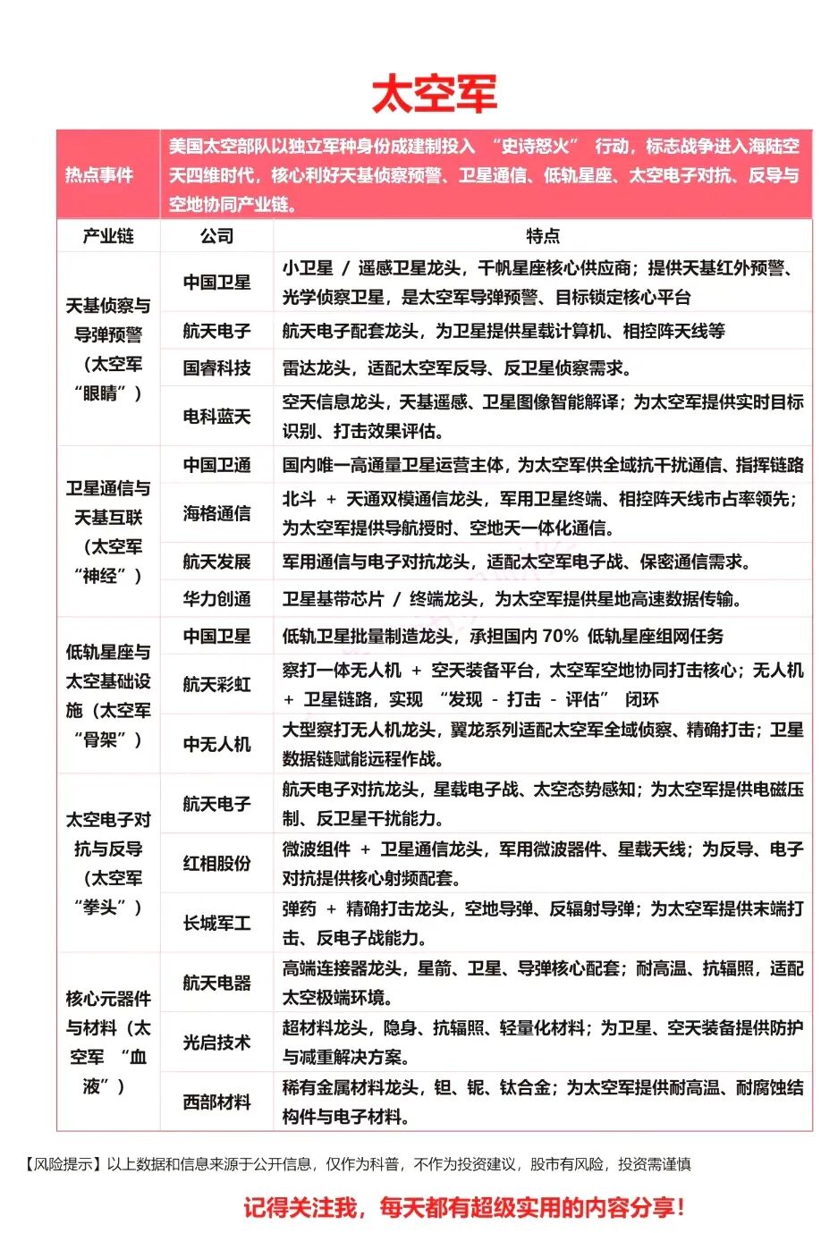
(1)新题材:太空军相关概念梳理
近日,美军“史诗狂怒”对伊行动中,太空军作为独立军种首次全链条实战,标志战争进入海陆空天四维时代。太空军是以太空为主要作战域的独立军种,负责太空军事行动、攻防与保障,是继陆、海、空、网之后的第五大作战域。
(2)比亚迪新技术相关概念龙头梳理
3月5日比亚迪「惊蛰无声」技术发布会进入倒计时!届时比亚迪将发布第二代刀片电池、兆瓦闪充2.0、DM6.0混动、天神之眼5.0智驾、云辇系统五大核心技术,
(3)荣耀人形机器人/手机概念梳理
科技舞力全开!荣耀首款人形机器人亮相MWC,太空舞步惊艳全场,人形机器人赛道再添重磅玩家,未来已来,智能时代的新想象正在落地!
荣耀MWC 2026重磅登场!人形机器人+机器人手机双箭齐发,全产业链核心布局企业名单出炉,从结构件、电机到视觉方案相关概念龙头代表:拓普集团、传音控股、领益智造等等。
理财有风险入市需谨慎,资料仅供参考!
(4)军工AI相关产业链龙头梳理
2026年为军工AI落地元年,无人化/智能化列为新质战斗力核心。产业链从芯片→算法→无人装备→指挥系统全链路自主可控,壁垒高、替代空间大!相关概念龙头代表有哪些?
军用无人机概念:中无人机、航天电子
(5)最新版本,美伊冲突概念梳理
美伊冲突引爆全市场!石油、天然气、黄金、军工、化工五大主线全线异动,从原油成品到防空导弹,从金矿白银到化工品,再到战略金属等等,细分赛道核心标的一网打尽,地缘风口下的投资脉络清晰呈现,这份全景清单助你精准把握市场核心机会!
黄金贵金属概念:湖南黄金、晓程科技
化工概念人气代表:赤天化、丰宝能源
战略金属,是对国防安全、经济命脉、高端制造、新兴产业至关重要、不可替代、供应脆弱的金属资源,被称为工业维生素。缺了它军工、航天、芯片、新能源、AI等关键产业会“卡脖子”。
战略金属=国防+科技+能源的底层材料,是大国博弈、产业链安全的必争资源。
来源:木头婉
展开阅读全文
文章观点仅代表作者观点,或基于大数据智能生产,不构成投资建议。投资者依据此做出的投资决策需自担风险,与通联数据无关。