
热门主题产业链
地缘冲突下,伊朗作为全球多个关键化工品的前五大生产/出口国,其供应中断将引发全球化工品价格重估。
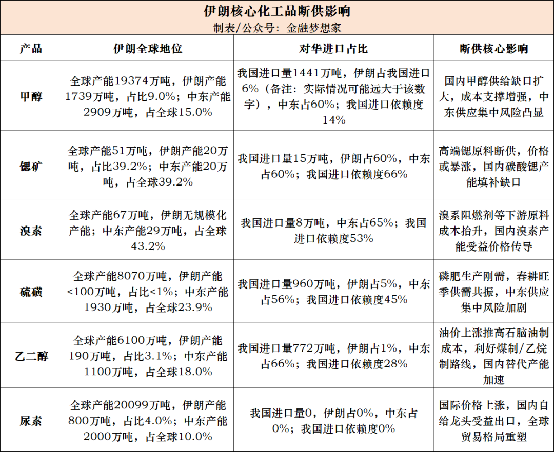
以下梳理六大核心化工品断供影响及核心受益公司,仅供研究参考。
化工界“万能溶剂”,中东供应集中风险凸显!
伊朗核心地位:全球产能19374万吨,伊朗产能1739万吨,占比9.0%;中东产能2909万吨,占全球15.0%,出口比例超90%,几乎全部依赖海外市场。
断供影响路径:
我国进口量1441万吨,伊朗占我国进口6%(备注:实际情况可能远大于该数字),中东占60%;我国消费量10567万吨,进口依赖度14%,短期供应缺口难以快速弥补。
甲醇下游覆盖醋酸、烯烃、甲醛、二甲醚等数百种产品,新能源领域需求刚性极强。
伊朗气头甲醇成本优势显著,断供将推高全球甲醇价格中枢,同时中东供应集中风险加剧。
甲醇-核心公司:
下游化工品及相关标的:
高端锶原料全球供应体系崩塌!
伊朗核心地位:全球产能51万吨,伊朗产能20万吨,占比39.2%;中东产能20万吨,占全球39.2%,是全球最大高品位天青石(碳酸锶原料)出口国及最大碳酸锶生产国。
断供影响路径:
我国进口量15万吨,伊朗占60%,中东占60%;我国消费量23万吨,进口依赖度66%,高端锶原料几乎无替代来源。
碳酸锶广泛用于电子陶瓷、磁性材料(锶铁氧体永磁材料)、烟花等领域,需求稳定。
历史案例:2025年6月伊朗阿巴斯港爆炸导致碳酸锶价格暴涨100%创历史新高。
锶矿/碳酸锶--核心公司:
下游化工品及相关标的:
需求主要为锶铁氧体(永磁材料),少量用于生产硝酸锶、氯化锶等;硝酸锶:金瑞矿业、红星发展
溴系阻燃剂原料成本抬升,国内产能受益!
伊朗核心地位:全球产能67万吨,伊朗无规模化产能;中东产能29万吨,占全球43.2%,是全球溴素核心供应区域。
断供影响路径:
我国进口量8万吨,中东占65%;我国消费量14万吨,进口依赖度53%,供应高度集中于中东。
溴素下游溴系阻燃剂消费占比62.2%,广泛用于塑料、电子等领域,原料成本抬升将传导至下游产品。
中东供应中断将推高溴素价格,国内溴素产能受益价格传导。
溴素-核心公司:
下游化工品及相关标的:
溴系阻燃剂(消费占比62.2%):万盛股份、雅克科技、苏利股份、亚星化学
磷肥“芯片”,春耕旺季断供风险极高!
伊朗核心地位:全球产能8070万吨,伊朗产能<100万吨,占比<1%;中东产能1930万吨,占全球23.9%,是全球硫磺核心供应区域。
断供影响路径:
我国进口量960万吨,伊朗占5%,中东占56%;我国消费量2123万吨,进口依赖度45%,90%以上用于磷肥制造,无硫磺则化肥厂直接停产。
正值国内春耕备肥旺季,磷肥生产对硫磺的刚需进入高峰期,中东供应集中风险加剧。
历史案例:2022年俄乌冲突,硫磺价格从900元/吨飙升至4000元/吨,涨幅超300%。
下游化工品及相关标的:
磷酸一铵:新洋丰、川发龙蟒、史丹利、金正大、云天化、兴发集团
油价上涨推高石脑油制成本,国内替代路线受益!
伊朗核心地位:全球产能6100万吨,伊朗产能190万吨,占比3.1%;中东产能1100万吨,占全球18.0%,是全球乙二醇核心供应区域。
断供影响路径:
我国进口量772万吨,伊朗占1%,中东占66%;我国消费量2786万吨,进口依赖度28%,供应高度集中于中东。
油价上涨推高石脑油制乙二醇成本,国内煤制/乙烷制乙二醇路线优势凸显,替代产能加速释放。
乙二醇下游涤纶长丝&短纤(约60%)、聚酯瓶片&切片(约33%)需求稳定,原料成本抬升将传导至下游产品。
乙二醇-核心公司:
下游化工品及相关标的:
涤纶长丝&短纤(约60%):桐昆股份、新凤鸣、恒逸石化、东方盛虹、恒力石化、荣盛石化
聚酯瓶片&切片(约33%):三房巷、万凯新材、恒逸石化、华润材料
全球化肥贸易“压舱石”,出口格局重塑!
伊朗核心地位:全球产能20099万吨,伊朗产能800万吨,占比4.0%;中东产能2000万吨,占全球10.0%,是全球前2大尿素出口国,年出口量900-1000万吨,占全球贸易量10%-15%。
断供影响路径:
我国进口量0,伊朗占0%,中东占0%;我国消费量6753万吨,进口依赖度0%,国内产能充足,基本自给自足。
伊朗七家氨和尿素工厂已全部关停,国际尿素价格短期内大幅上涨,全球近30%尿素出口经霍尔木兹海峡运输,航运风险加剧供应紧张。
国际价格大涨将通过情绪传导影响国内市场,国内尿素龙头受益出口机会增加。
尿素-核心公司:
下游化工品及相关标的:
风险提示:
注:本文内容是基于公开信息梳理,并结合研报拆解的内容进行梳理和分享,旨在分享行业趋势与策略思考,仅作为行业分析研究参考,不构成任何投资建议。
来源:金融梦想家
展开阅读全文
文章观点仅代表作者观点,或基于大数据智能生产,不构成投资建议。投资者依据此做出的投资决策需自担风险,与通联数据无关。