
热门主题产业链
钙钛矿电池:是第三代太阳能电池,也被称为钙钛矿太阳能电池,是一种新型的太阳能电池技术。以钙钛矿材料为核心吸光层,效率高、成本低、可柔性轻薄,不仅能用于传统光伏场景,还适配BIPV、太空光伏等前沿领域,是下一代光伏技术的核心方向之一。
催化事件:
1. 国内卫星星座部署:我国提交20万颗卫星星座申请,标志商业航天进入规模化部署新阶段,直接带动太空光伏的长期需求,而钙钛矿是其核心技术路线之一。
2. 马斯克公开看好钙钛矿:马斯克近期公开表示钙钛矿是“下一代光伏的关键”,称其在成本与效率上的优势将重塑全球能源格局,引发行业与资本的高度关注。
卫星星座的规模化部署打开了钙钛矿在太空光伏的增量市场,而马斯克的背书则进一步提升了技术关注度与资本热度。
两者共同推动钙钛矿产业化进程加速,既为上游设备与材料企业带来订单增长,也让具备技术储备的头部企业在地面光伏与太空场景中迎来双重落地机会。
本期我们梳理了钙钛矿电池全产业链,根据业务关联度及最新关注度,筛选出最新10家核心龙头企业,为把握产业机遇提供参考。
注意:以下内容绝不构成任何投资建议、引导或承诺,仅供交流研讨。
第一家:金晶科技
钙钛矿电池:玻璃行业、纯碱行业龙头企业之一,公司TCO玻璃保持在国内钙钛矿、碲化镉市场份额的领先优势,合作纤纳光电钙钛矿电池
核心亮点:在光伏玻璃领域具备技术与产能优势,其TCO玻璃已进入头部钙钛矿企业供应链,是钙钛矿产业化进程中关键的上游材料商。
第二家:赛伍技术
钙钛矿电池:布局钙钛矿电池封装胶膜,曾获中国光伏领跑者创新论坛杰出贡献奖,钙钛矿光转膜已送样SpaceX。
核心亮点:封装材料技术积累深厚,针对钙钛矿特性优化的胶膜产品已通过多家企业验证,是提升钙钛矿组件寿命的核心配套企业。
第三家:捷佳伟创
钙钛矿电池:研发钙钛矿电池核心生产设备,包括激光P1/P2/P3划刻设备、狭缝涂布设备、热蒸发镀膜设备,提供整线解决方案。
核心亮点:设备技术迭代快,已向多家钙钛矿中试线交付设备,是国内少数具备钙钛矿整线设备供应能力的企业,深度绑定头部企业技术升级需求。
第四家:京山轻机
钙钛矿电池:逐步打造智能装备制造生态圈,公司是国内较早布局钙钛矿光伏设备的企业,布局钙钛矿电池涂布、激光划刻等核心设备
核心亮点:依托光伏设备领域的技术沉淀,快速切入钙钛矿设备赛道,其涂布设备在均匀性、稳定性上表现突出,适配大尺寸钙钛矿模组生产需求。
第五家:迈为股份
钙钛矿电池:研发钙钛矿电池蒸镀、涂布、激光修复等设备,推进叠层电池整线设备研发,探索钙钛矿与HJT的融合技术。
核心亮点:设备研发能力领先,叠层设备技术布局前瞻性强,有望在钙钛矿-HJT叠层产业化阶段占据设备端主导地位。
第六家:协鑫集成
钙钛矿电池:公司的光伏产品制造产能及出货量均高居全球前十位,在钙钛矿组件生产领域处于领先地位
核心亮点:国内钙钛矿产业化进度最快的企业之一,大尺寸组件效率突破20%,具备从材料到组件的全产业链整合能力。
第七家:拓日新能
钙钛矿电池:公司认为钙钛矿电池是卫星能源供给的理想技术路径之一,目前相关产品处于技术测试阶段。
核心亮点:具备薄膜电池技术积累,钙钛矿产品适配柔性、轻量化场景,在分布式光伏与建筑光伏一体化领域具备落地优势。
第八家:东方日升
钙钛矿电池:我国重要的太阳能光伏应用产品专业供应商,钙钛矿电池技术也在研发中心,探索钙钛矿与现有晶硅产线的协同生产。
核心亮点:依托现有光伏组件产能优势,快速推进钙钛矿技术产业化,有望实现“晶硅+钙钛矿”双路线布局,提升产品竞争力。
第九家:钧达股份
钙钛矿电池:公司与尚翼光电达成,双方将围绕钙钛矿电池技术在太空能源的应用展开合作,探索钙钛矿与TOPCon电池的叠层技术,提升转换效率。
核心亮点:在TOPCon技术基础上延伸钙钛矿布局,叠层技术路线清晰,有望借助现有产能实现技术快速落地。
第十家:中来股份
钙钛矿电池:聚焦钙钛矿、N型TOPCon叠层,获得相关专利,当前处于中试线投产、GW级产线在建阶段。
核心亮点:在光伏辅材领域技术积累深厚,针对钙钛矿开发的导电膜与封装材料已进入中试验证阶段,是上游材料端的重要参与者。
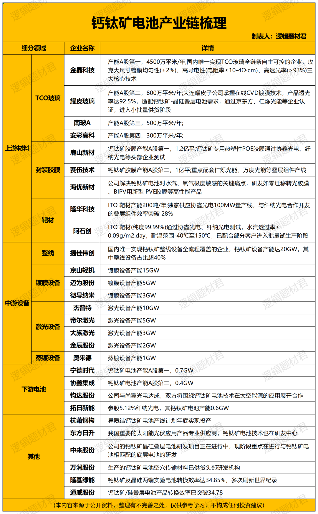
附钙钛矿电池产业链图:
钙钛矿电池作为下一代光伏核心技术,在商业航天需求释放、行业头部声音加持的双重催化下,产业化进程正迎来关键提速期,上游材料设备到下游组件生产的全产业链布局也愈发清晰。
本次梳理的十家核心企业,覆盖钙钛矿电池产业链各关键环节,各企业凭借自身技术积淀与布局优势,成为推动赛道发展的核心力量,也让市场看到了钙钛矿电池技术落地与商业化的清晰前景。
声明:本文仅为行业与企业信息梳理,不构成任何投资建议、交易引导,仅供交流参考。市场存在不确定性,投资决策请基于独立判断与风险。
-------------
来源:逻辑题材君
展开阅读全文
文章观点仅代表作者观点,或基于大数据智能生产,不构成投资建议。投资者依据此做出的投资决策需自担风险,与通联数据无关。