
事件挖掘
固态电池,2026年行情绕不开的一条大主线!
它不一定是现在就爆发,但近期产业进度催化密集,不得不提前研究储备。
首先,先理解固态电池与传统锂电池最本质的区别是什么?
接着,为何当下要重视固态电池?
固态电池不缺商业化应用场景,无论是替代新能源汽车液态电池,还是应用在人形机器人、低空飞行器等新场景,只要固态电池量产,需求就会快速渗透,指数级别增长。
所以固态电池的核心焦点是何时量产。根据产业界和多家机构的研究,固态电池的商业化路径已经非常清晰:
近期,跟踪固态电池产业进展,比亚迪已开启0.6-1GWh级别的全固态设备采购;预计宁德也将在Q1进行招标。金龙羽公告拟投资建设年产2GWh固态电池量产线项目,项目总投资约12亿元。
简单来说,就是当下正处于产业爆发前最关键的“布局期”。
2026年作为固态电池的关键拐点之年,是机构的普遍共识,这一判断基于技术、产能、成本等多方面的综合考量。
目前固态电池技术已逐步解决科学可行性问题,正转向量产工程化攻关阶段,例如硫化物电解质的离子电导率已接近液态电解液水平,主要的技术障碍已基本破除,2026年重点解决界面稳定性、生产工艺优化,即可量产上车。
固态电池的投资逻辑:不需要研究深奥的化学公式,只需要把握一个产业发展的自然顺序:先造工厂买设备,再备材料,最后生产电池和应用。
我们可以把这个链条简化为两大投资方向:
第一,设备先行。卖“铲子”的人最先赚钱。固态电池无论最后哪种技术路线胜出,都需要全新的生产线和设备。
尤其是现在,车企想在2027年量产,那么2026年就必须买设备、建产线。因此,设备商的订单潮有望在2026年开启。
第二,关注材料。固态电池不再需求液态电解液,核心材料也有升级。这里面有“纯新增”的环节,也有“价值量大幅提升”的环节。
先看设备工艺,固态电池的生产流程与液态锂电池类似,仍然划分为前道(极片与电解质制作)、中道(电芯制作与组装)、后道(电池检测)三大环节。
与液态锂电池制备工艺对比,固态电池的核心区别主要集中在前道和中道工艺。其中前道工艺核心变化在于采用干法工艺取代湿法工艺,中道工艺核心变化在于叠片取代卷绕以及新增等静压环节。
首先,前道制造改用干法工艺是硫化物电解质固态电解质的必选项。液态电池通过湿法涂布像“刷油漆”制作电极,将浆料涂在金属箔上烘干。而固态电池,尤其是主流的硫化物路线,其电解质“怕水”,一遇溶剂就失效甚至产生毒气,所以必须采用“干法”工艺,像“压粉末饼干”一样直接成型。
前道核心增量设备一:纤维化设备。这是干法工艺的“灵魂设备”。它的任务是在无水无溶剂的情况下,把一堆干燥的粉末(活性材料、导电剂、粘结剂)通过物理方式“编织”成一张具有强度的电极膜。没有它,干法电极就无从谈起。这是一个从0到1的全新设备品类,需求刚性。
前道核心增量设备二:高端辊压设备。干法制备的电极更厚,且需要极高的压力来确保固态材料之间紧密接触,以解决固-固界面阻抗大的核心难题。固态电池单条产线所需的辊压机数量可能翻倍(从1-2台增至4台),且设备单价和价值量提升,是明确的“量价齐升”环节。
中道核心增量设备一:高速叠片机。液态电池的方形电芯常用“卷绕”工艺,像卷寿司。但固态电池内部是固体接触,“卷”起来容易产生缝隙。因此,“叠片”工艺,像叠扑克牌,成为了更优选择,它能更好地保证界面接触。这意味着当前主流的卷绕机市场将部分被叠片机替代,高速、高精度的叠片设备需求将爆发。
中道核心增量设备二:等静压机。这是解决固态电池界面问题的“终极物理手段”。叠好的电芯会被送入这个“超级压力锅”,在超高压下进行全方位均匀压制,让所有固体材料“亲密无间”,确保离子高效传导。
这是一个全新的、高价值的必备工序和设备,几乎每一条全固态电池产线都需要配置。
后道核心增量设备:新增PACK加压的刚性需求,从而确保固态电池高致密度以及良好的充放电性能,车载PACK加压装置成为核心增量,其具有汽车零部件属性,市场空间较大。假设2030年全固态电池装车100万台,单车价值量按5000元预估,车载PACK加压装置市场空间为50亿,考虑其零部件属性,远期千万台装车,市场空间将增长至500亿。
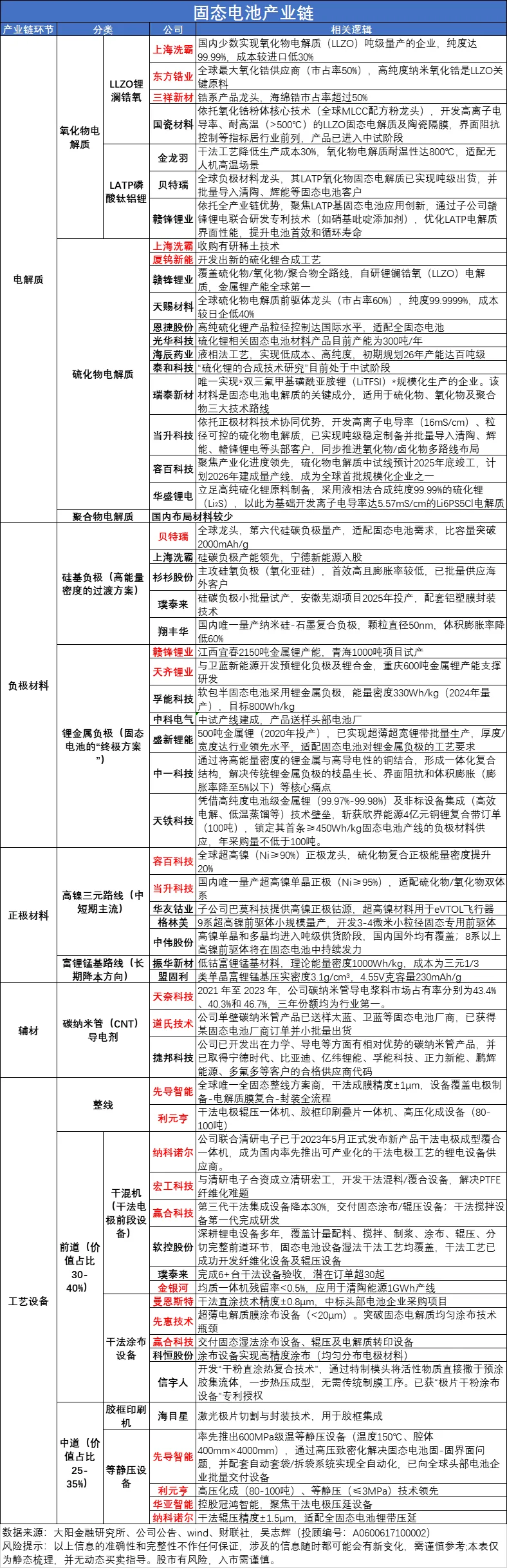
(时间关系,今天先梳理设备环节,材料环节后续我们继续梳理分享,不过下面产业链图,设备、材料相关公司一起先分享)
来源:大阳金融研究所
展开阅读全文
文章观点仅代表作者观点,或基于大数据智能生产,不构成投资建议。投资者依据此做出的投资决策需自担风险,与通联数据无关。