
复盘总结
不得不,风格要变了!
提高融资保证金比例;高位股异动停牌;今日第三天,宽基ETF大幅净流出。
今日盘初半小时,发现情况不对,紧急提醒:
为什么说观点有变?甚至有点紧急,大家可以看看以下这些数据:
海格通信,跌停前170亿成交,两个一字跌停,昨天成交9.73亿,今日成交2.72亿,150多亿没有出来,跌停封单挂着73亿;
金风科技,跌停前257亿成交,今日一字跌停,昨天成交54.7亿,今日成交18.7亿,将近180多亿没有出来,跌停封单挂着51亿;
虽然说12月底我们提前提醒了风险,也错过了元旦后的上涨,但看到如此情景,还是有点不寒而栗!
这里再次提醒自己,也提醒朋友们,时刻保持对市场的敬畏,能带走的,才叫利润!
既然裁判要换赛道,风格要转换,那我们就得重新调整布局,在有风的地方、甚至在风口将至而未至之际布局。
1月中下旬,布局必须重视两大因素:一是监管要求,达到条件的上市公司必须在1月31日前披露年报业绩预告;二是资金行为,在市场整体降温预期下,短期资金倾向于从高位板块流向低位且业绩确定的领域。
哪些行业的业绩预期会比较好呢?统计2025年11月份以来盈利预期上修的行业,这个对2025年的年报预期应该是有比较强的参考意义的。
兴业证券统计显示,有色金属、部分化工、半导体设备和材料、算力硬件、锂电池、电力设备其实都属于业绩不错的板块。
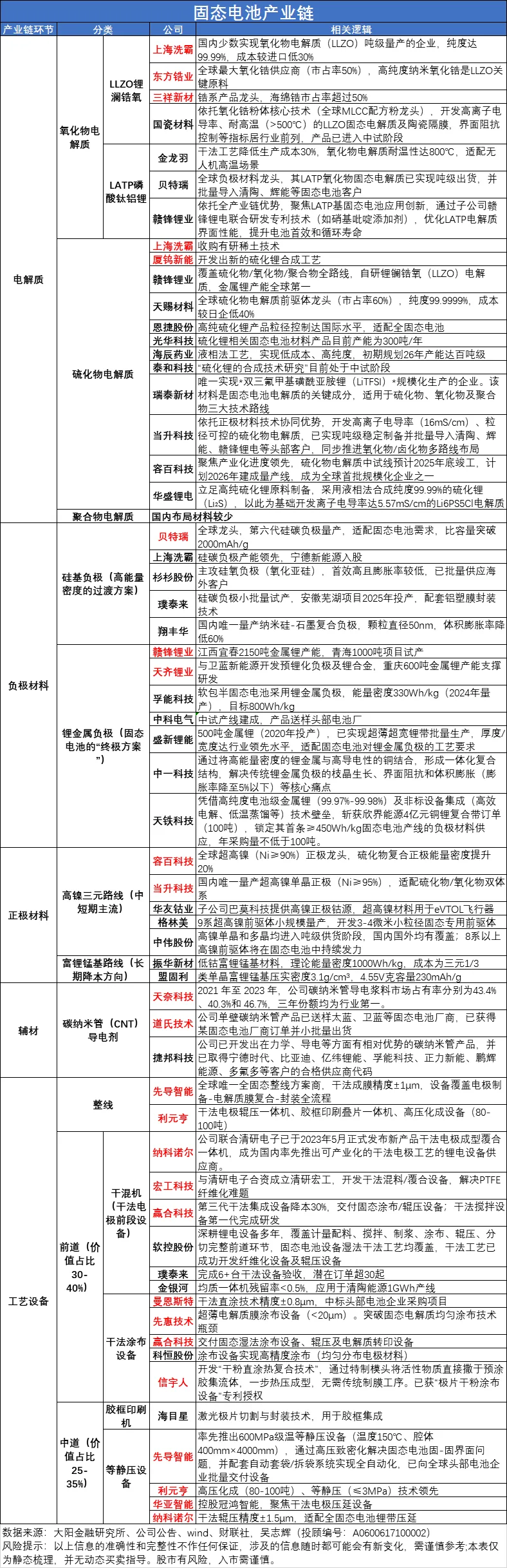
这其实也是我们持续跟踪半导体、新能源固态电池的原因。
商业航天、AI应用,属于题材概念,在不注重业绩的窗口期,给我们提供弹性;
半导体、固态电池,属于产业趋势,具备基本面长逻辑,有业绩支撑,给我们提供中长期的机会。
半导体方面,Wind数据显示,2025年前三季度,半导体板块的172家上市公司实现营业收入合计约5061亿元,同比增长15%;归母净利润合计约431亿元,同比增长43%。
从细分领域看,AI算力需求的爆发式增长成为推动相关企业业绩增长的核心动力。澜起科技第三季度实现营业收入14.24亿元,同比增长57.22%;芯原股份第三季度实现营业收入12.81亿元,创公司历史新高。
存储市场也迎来“量价齐升”的强劲态势。存储芯片龙头公司兆易创新表示,受益于旺季备货的拉动以及存储周期的进一步改善,公司第三季度业绩表现亮眼。
固态电池方面,据不完全统计,固态电池生产设备企业2025年上半年订单已经激增。先导智能、海目星、赢合科技、利元亨等多家头部设备企业披露的新签及在手订单总额已超过300亿元,同比涨幅高达70%至80%。
固态电池的投资逻辑,不需要研究深奥的化学公式,只需要把握一个产业发展的自然顺序:先造工厂买设备,再备材料,最后生产电池和应用。
第一,设备先行。卖“铲子”的人最先赚钱。固态电池无论最后哪种技术路线胜出,都需要全新的生产线和设备。
尤其是现在,车企想在2027年量产,那么2026年就必须买设备、建产线。因此,设备商的订单潮有望在2026年开启。
第二,关注材料。固态电池不再需求液态电解液,核心材料也有升级。这里面有“纯新增”的环节,也有“价值量大幅提升”的环节。
来源:大阳金融研究所
展开阅读全文
文章观点仅代表作者观点,或基于大数据智能生产,不构成投资建议。投资者依据此做出的投资决策需自担风险,与通联数据无关。