
热门主题产业链
半导体设备:是芯片制造的“核心生产母机”,涵盖光刻、刻蚀、薄膜沉积等芯片制造全流程关键环节,技术水平直接决定芯片制程精度与性能上限,更是半导体国产替代的“卡脖子”核心赛道。
催化事件:
1. 业绩比较靓丽,台积电公布2025年第四季度净利润5,057亿元台币,超出市场预期,带动了半导体板块走强
2. 1月14日白宫宣布对部分半导体设备加征25%关税,国产替代紧迫性进一步提升,多家本土设备厂商接到晶圆厂追加订单,相关产品交付周期已延长至18个月以上。
3. 中芯国际、长鑫存储近期密集公布扩产计划,合计拟投入超800亿元用于晶圆产线建设,直接拉动半导体设备采购需求,本土设备厂商中标率同比提升超30%。
这不仅是半导体设备国产替代进程的一次加速,更标志着国内半导体产业链从“设计制造”向“核心设备”自主化的关键跨越。
伴随这一趋势的深化,国内半导体设备赛道的龙头企业,尤其是已实现核心设备量产供货的厂商,正迎来从“技术突破”到“业绩兑现”的价值重估机遇。
本期,我们梳理半导体设备产业链,根据业务关联度与公司核心竞争力,筛选最核心10家核心龙头企业,供大家研究参考。
注意:以下内容绝不构成任何投资建议、引导或承诺,仅供交流研讨。
第一家:中微公司
半导体设备:主营刻蚀设备,覆盖等离子体刻蚀机、MOCVD设备等,聚焦半导体制造前道刻蚀环节,是国内刻蚀设备国产化核心标的。
核心亮点:5nm刻蚀机已实现台积电供货,7nm及以下先进制程刻蚀设备技术达到国际先进水平,在逻辑芯片、存储芯片刻蚀领域市占率持续提升。
第二家:芯源微
半导体设备:专注涂胶显影设备与封装光刻设备,是国内唯一实现前道涂胶显影设备量产的厂商,覆盖半导体前道制造、后道封装环节。
核心亮点:前道涂胶显影设备进入中芯国际、华虹半导体供应链,打破海外厂商垄断;后道封装光刻设备在国内封测厂市占率领先。
第三家:拓荆科技
半导体设备:核心产品为薄膜沉积设备,涵盖PECVD、ALD、SACVD等品类,主攻半导体前道薄膜沉积环节,是国产薄膜沉积设备龙头。
核心亮点:PECVD设备已批量供货长江存储、中芯国际等头部晶圆厂,技术指标对标国际同类产品,打破海外厂商长期垄断格局。
第四家:北方华创
半导体设备:国内稀缺的半导体设备平台型企业,产品覆盖刻蚀机、薄膜沉积设备、离子注入机、清洗机等多品类,贯通前道晶圆制造全流程。
核心亮点:多品类设备进入国内主流晶圆厂供应链,离子注入机实现国产替代突破,在成熟制程设备领域市占率持续攀升。
第五家:盛美上海
半导体设备:主营半导体清洗设备,核心技术为SAPS和TEBO单片清洗技术,同时布局电镀、无应力抛光等高端设备。
核心亮点:清洗设备批量供应中芯国际、长江存储、华虹半导体等厂商,技术水平达到国际先进,国产替代率持续提升。
第六家:长川科技
半导体设备:专注半导体测试设备,产品涵盖晶圆测试机、分选机、探针台等,覆盖芯片设计、制造、封测全流程测试环节。
核心亮点:测试设备进入台积电、长电科技等全球龙头企业供应链,在模拟芯片测试领域打破海外垄断,性价比优势显著。
第七家:万业企业
半导体设备:通过收购凯世通切入离子注入机领域,产品覆盖低能、中能、高能离子注入机,应用于晶圆制造掺杂环节。
核心亮点:低能/中能离子注入机实现量产供货,高能离子注入机完成验证,打破海外厂商在离子注入设备领域的长期垄断。
第八家:华峰测控
半导体设备:主营半导体自动化测试系统,聚焦模拟、混合信号、功率器件等领域的测试设备研发与生产。
核心亮点:模拟测试机国内市占率领先,进入台积电、三星等国际大厂供应链,产品性能对标国际龙头泰瑞达。
第九家:至纯科技
半导体设备:主营半导体清洗设备与高纯工艺系统,覆盖晶圆制造、先进封装清洗环节,同时提供超纯介质输送解决方案。
核心亮点:清洗设备供货中芯国际、长江存储等大厂,高纯工艺系统国内市占率领先,泛半导体领域应用场景持续拓展。
第十家:精测电子
半导体设备:布局半导体量测与检测设备,产品涵盖膜厚测量仪、光学检测设备、缺陷检测设备等,覆盖晶圆制造、先进封装环节。
核心亮点:量测设备进入中芯国际、华星光电等供应链,在显示面板检测领域技术领先,向半导体高端检测设备领域成功转型。
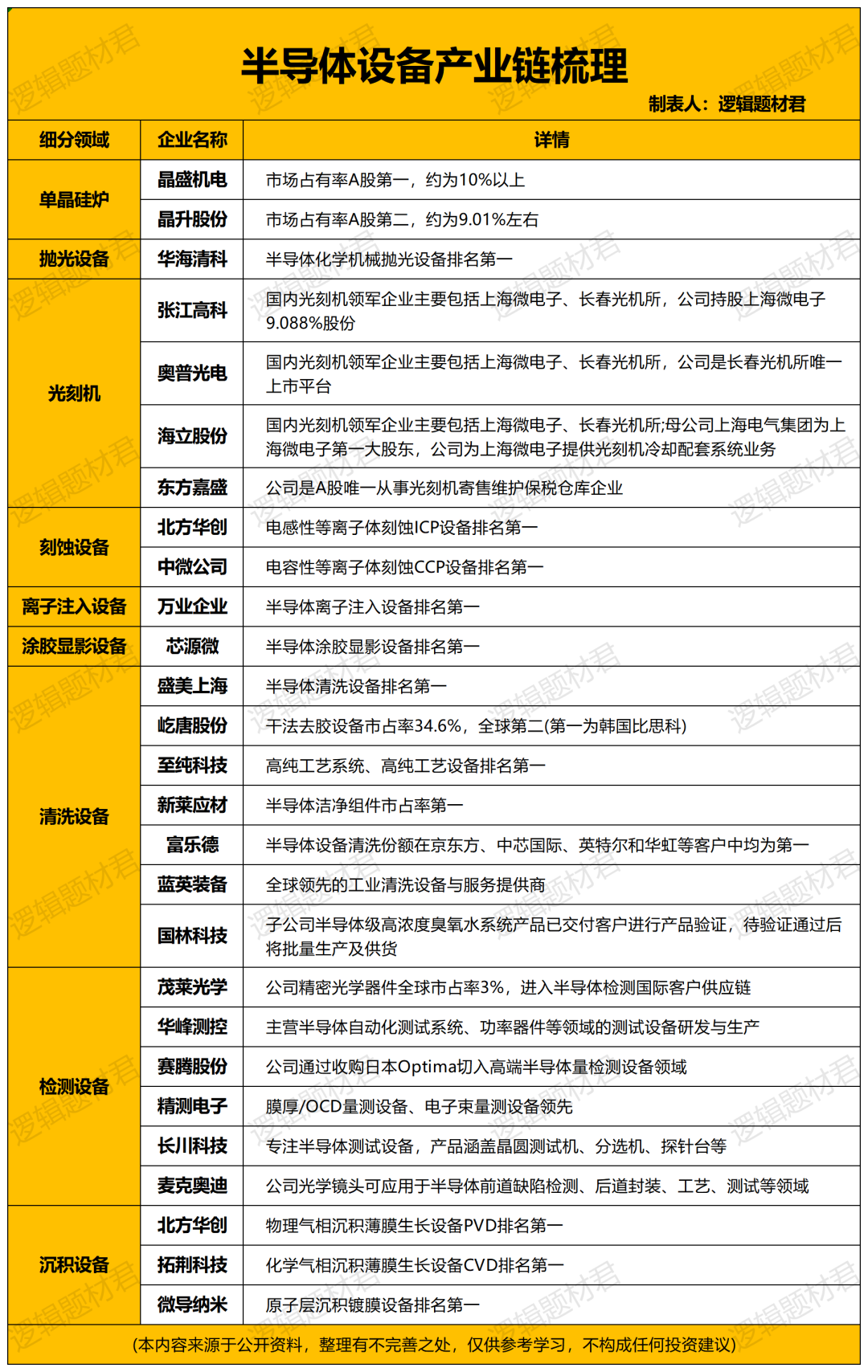
附半导体设备产业链图表:
上述10家企业,深度布局半导体设备核心环节并推进国产替代进程,覆盖刻蚀、薄膜沉积、测试等关键设备领域,打造半导体制造全流程的设备解决方案,并在近期受到市场高度关注。
未来,随着国产替代加速与晶圆厂扩产的双重驱动,半导体设备在芯片制造领域的落地将更加深入,上述企业也有望持续受益。
需要说明的是,本文聚焦同时具备技术壁垒与国产替代潜力的半导体设备企业,并根据产业链地位选出10家公司,仅供大家当下参考,欢迎大家交流补充!
声明:本文仅为行业与企业信息梳理,不构成任何投资建议、交易引导,仅供交流参考。市场存在不确定性,投资决策请基于独立判断与风险。
来源:逻辑题材君
展开阅读全文
文章观点仅代表作者观点,或基于大数据智能生产,不构成投资建议。投资者依据此做出的投资决策需自担风险,与通联数据无关。