
热门主题产业链
消息面,特朗普称科技巨头必须承担数据中心电力成本。
特朗普称:“美国普通家庭的每月公用事业账单大幅上涨——超过30%!我绝不希望美国人因为数据中心而支付更高的电费。因此,我的政府正在与美国主要科技公司合作,争取它们对美国人民作出承诺;未来几周我们将公布许多消息。
首先是微软,我的团队一直在与他们合作。微软将从本周开始进行重大调整,确保美国人不会以更高的公用事业账单形式,为他们的电力消耗“买单”。我们是世界上‘最火’的国家,也是AI领域的第一名。数据中心是这场繁荣的关键,但建设数据中心的大型科技公司必须自掏腰包。”
在“Moonshots”播客近日发布的近三小时访谈中,特斯拉CEO埃隆·马斯克(Elon Musk)重新定义了未来的硬通货:“未来的货币本质上将是瓦特(wattage)。”他强调,中国拥有比别的国家更大的电力,可能还会拥有更多芯片,“按照当前趋势,中国在AI(人工智能)计算能力方面将远远超越世界其他国家。”
当被主持人问及“随着人工智能、能源和太空系统呈指数级增长,真正的瓶颈是什么?它并非物理层面的——是组织、文化、官僚主义还是人类?”时,马斯克不假思索地回答“发电”。
他称,大家低估了电力上线的难度。“首先你需要发电,而变压器又需要变压器,你必须把电压转换成计算机能处理的电压,还得给计算机散热。基本上,发电和散热是AI发展的限制因素。一旦有了人形机器人技术,它们能解决发电和散热问题。但至少在未来两年,这些仍将是限制因素。”
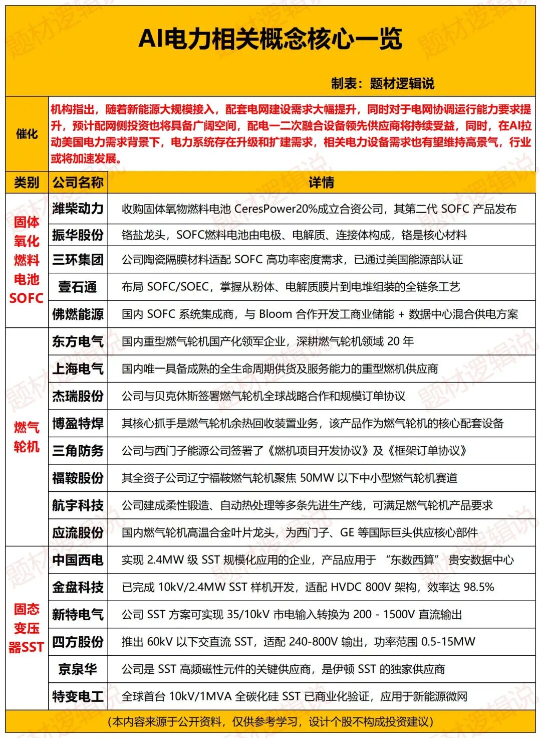
近期,美国电力公司(AEP)与Bloom Energy签署一份价值26.5亿美元的合同,购买900兆瓦SOFC固体氧化物燃料电池。加上2024年已执行的100兆瓦,达到双方24年协议的总量1GW。配套设施计划于26Q2投运,电力产出已获20年购电协议锁定。
机构表示,SOFC三大核心优势,使其更匹配数据中心电力需求
1) 交期短:相较于燃气轮机3年以上交付周期,SOFC可控制在120天以内,及时满足AI数据中心电力需求。
2) 低冗余:SOFC只需9%冗余配置即可实现99.9%可靠性,燃气轮机则需要超配30%。且随着可靠性要求提高,SOFC的优势更明显。
3)功率跟踪:SOFC搭配超级电容,无需电化学储能即可实现功率跟踪,实时匹配负荷端需求波动,降低对电网的依赖。
本内容仅作为信息资讯参考,不构成具体投资建议。您需独立做出投资决策,风险自担。市场有风险,投资需谨慎。研究不易,多多点赞支持 李衡 执业证号:A0340625050006
来源:题材逻辑说
展开阅读全文
文章观点仅代表作者观点,或基于大数据智能生产,不构成投资建议。投资者依据此做出的投资决策需自担风险,与通联数据无关。