
盘中速递
今日,盘面分歧调整,个股涨跌分布2430:2865。
值得注意的是,成交额继续放量,截至午盘,放量1283亿元。
没有只涨不跌的市场,涨涨跌跌是常态。前面说过,相比涨跌,更重要是看成交量,只要成交量不大幅萎缩,下跌调整就是机会。
还是这句话,春躁已经来临,重点把握机会~
【商业航天】
今日因为核心票集体进异动,盘初一度集体跌停,随后超预期的来了,资金再度回流,鲁信创投盘中上演准“地天”板!
商业航天利好的消息还是很多,重点是量化、游资打造的赚钱效应爆棚:
1. Eutelsat已经与空中客车国防航天公司签订合同,委托其再制造340颗OneWeb低地球轨道卫星,订单总量将增加到最多440颗。
2. 力鸿一号返回式亚轨道飞行器首飞成功,太空3D打印&火箭回收关键技术获验证。未来技术成熟后,可提供亚轨道太空旅游服务。
3. 卖方:26Q2预计将开启全球史上最密可回火箭试飞期,朱雀三号、CZ-10B、CZ-12AE、CZ-12B、力箭2、星舰V3(SpaceX)等可回收复用火箭均将执行首飞/复飞任务。
4. 浙江:拟发展卫星制造与卫星互联网、火箭制造及关键部组件等。
5. 中科院深海科学与工程研究所海上回收平台拖航服务采购项目开始招标。
6. 脑机海河实验室完成人类首次“太空脑机接口实验”。
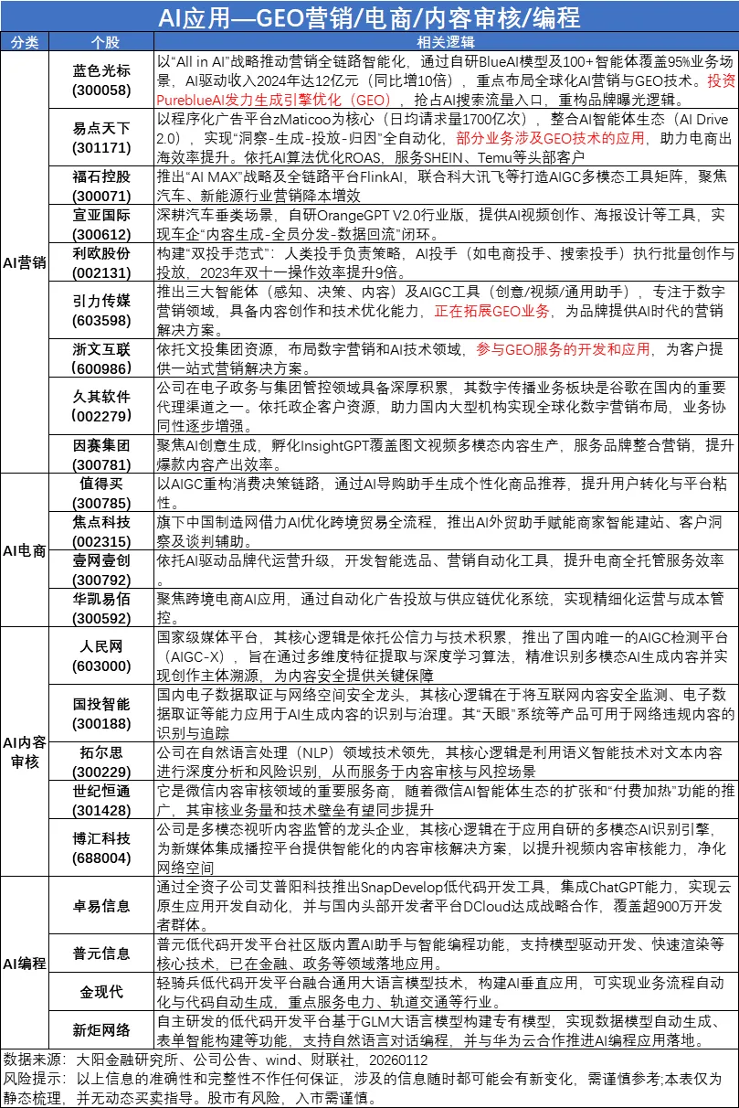
【AI应用】
昨日集体拉板后,今日迎来分歧调整,属于正常范围。
AI应用的利好也不断被挖掘:
1. 英伟达将在未来五年内与礼来共同投资10亿美元建立人工智能药物实验室。
2. Anthropic宣布上线AI医疗服务。
3. 苹果选择谷歌的Gemini来驱动今年推出的人工智能Siri。
4. 卖方:AI应用最大的增量在MAS(多智能体协作系统)。
5. 据彭博社,阿里巴巴有意订购超过 20 万台 H200 显卡。
6. 第五届AIGC开发者大会1月17号将在北京召开。
对于AI应用,我个人观点还不是结束。策略应对是,如果您是下注短线的,那当下除了买对的龙头战法外,最优的策略就是买周五周一,然后周二周三周四去弱留强。
无论是2月即将发布的Deepseek V4,还是字节豆包火山引擎即将引爆的春晚,只要事件没落地,这一个月的时间就足够市场去憧憬、去发酵。
【新能源/固态电池】
越来越多的固态进展被曝光,昨晚金龙羽公告拟投资建设年产2GWh固态电池量产线项目,项目总投资约12亿元。
跟踪固态电池产业进展,比亚迪已开启0.6-1GWh级别的全固态设备采购;预计宁德也将在Q1进行招标。
固态电池没有商业航天、AI应用那么轰动,但设备端有在慢慢走好,且有个好处是可以拿到核心前排。
量产前夜、优先看好设备:26年锂电设备新订单有望实现同比50-100%向上/毛利率3-5pct提升,固态贡献0-1估值弹性。
来源:大阳投研
展开阅读全文
文章观点仅代表作者观点,或基于大数据智能生产,不构成投资建议。投资者依据此做出的投资决策需自担风险,与通联数据无关。