炸裂!Al巨头合纵连横,GEO成掘金关键,产业链全梳理
题材宝矿
摘要
|
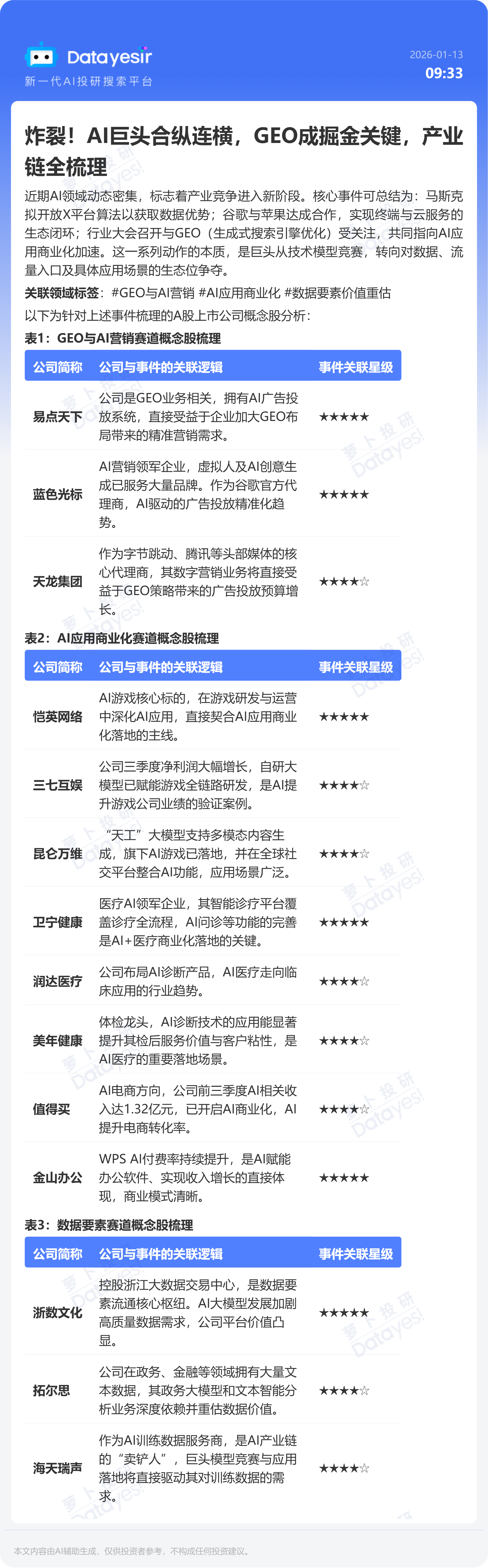
近期AI领域动态密集,标志着产业竞争进入新阶段。核心事件可总结为:马斯克拟开放X平台算法以获取数据优势;谷歌与苹果达成合作,实现终端与云服务的生态闭环;行业大会召开与GEO(生成式搜索引擎优化)受关注,共同指向AI应用商业化加速。
展开阅读全文
#
GEO
文章观点仅代表作者观点,或基于大数据智能生产,不构成投资建议。投资者依据此做出的投资决策需自担风险,与通联数据无关。