
热门主题产业链
01 产业链全景图
02 可复用火箭
可复用火箭就是能像飞机一样 "飞出去再飞回来" 的火箭,完成发射任务后能部分或全部返回地球,经检修维护后再次执行任务。
传统火箭遵循 "一次性使用" 模式,发射后箭体坠入大气层焚毁或废弃于轨道,而可复用火箭将航天运输从 "消耗品" 转变为 "可循环工具",开创了 "发射 - 回收 - 检修 - 再发射" 的新范式。
02-1、全球领先技术
靠着低成本、高频次、大规模、高可靠的优势,可复用火箭正成为国际航天发射市场的主力军。它的核心逻辑很简单 —— 回收发射后火箭的主要部件,检修后再投入下一次发射,既能压减成本,又能缩短发射响应时间。随着近期朱雀三号和长征十二号甲入轨成功,回收失利,反映国内该赛道任重而道远。
国际上,SpaceX 走的是回收芯一级和整流罩的路线,一枚芯一级计划循环使用约 10 次,芯二级则放弃回收,全力保障运载能力。
02-2、主要技术分类
火箭回收是航天降本关键,垂直回收为当前主流。火箭完成发射任务后,部分或全部结构件回收检修、加注燃料即可复用。SpaceX 猎鹰 9 号回收一级能省 80% 成本,若二级也回收,成本可降至现有 1%。主流回收方案有伞降、垂直回收、带翼飞回三种,其中垂直回收载荷小、精度高、结构改动小,经济应用价值最高。
03 上游产业链--关键原材料
03-1、高温合金-铝/钛合金
航天领域的轻质高强关键材料包括被称为 “轻金属多面手” 的铝合金和被誉为 “王牌材料” 的钛合金,是实现火箭可复用的关键材料。
前者以铝为基底添加少量合金元素制成,兼具重量轻、强度足、易加工、抗腐蚀等优势,比强度接近高合金钢、比刚度超过普通钢,适配航天的主流牌号为高强耐热的 2000 系铝 - 铜合金和高强且焊接抗腐蚀性佳的 7000 系铝 - 锌合金。
铝合金国内核心供应商有西南铝业、东北轻合金等,明泰铝业、亚太科技等新能源汽车铝材领先者也通过相关认证进军航空航天及军工领域。
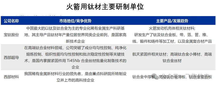
钛合金行业集中度较高,宝钛股份是领域内核心科研生产基地,主营钛合金板、管、锻件等产品,产品直接适配火箭贮箱、发动机壳体等关键航天部件;西部超导手握高端钛合金关键技术,其生产的小棒材、丝材则主要配套航天紧固件的制造需求。
03-2、复合材料-碳纤维
碳纤维复合材料(CFRP)凭借显著的轻量化效果和优异的比强度、比模量,成为航天领域的香饽饽,其中又以碳纤维增强树脂基复合材料的应用范围最广。
根据中简科技招股说明书,用它替换钢或铝,减重效率可达 20%-40%,这也是它能在航空航天领域站稳脚跟的关键原因。
市场规模方面,2023 年中国碳纤维总需求 69,075 吨(同比降 7.2%,增速大幅放缓),进口 16,075 吨(占 23.3%、降 45.4%),国产 53,000 吨(占 76.7%、增 17.8%);进口量断崖式下降主因国产替代增强,次因需求增速不及预期。
国内航天复合材料的核心生产商包括光威复材、中简科技、博云新材等。光威复材手握碳纤维全产业链布局,是国内碳纤维品种最全、系列化最完整的龙头企业,专注航空航天复合材料研发设计,核心产品直接应用于火箭发动机壳体;中简科技则是我国航空航天高端碳纤维的核心供应商,其量产的 ZT7 系列等高性能碳纤维产品,已成功配套国内航空航天八大型号。
04 可复用火箭--意义重大
在可复用火箭的价值构成里,推进系统也就是发动机占比高达 50%,稳稳占据产业链的核心利润区;贮箱、整流罩这类箭体结构的价值占比在 15% 到 25% 之间,航电系统的占比则为 8% 到 15%。
04-1、推进系统
推进系统堪称火箭的 “动力心脏”,也就是火箭发动机,核心作用是把推进剂转化为高速射流以产生推力。目前主流类型为化学火箭发动机,包含固体、液体等类别,其中固体与液体发动机是我国火箭的主力装备。
固体发动机以固化燃料提供动力,核心结构涵盖燃烧室、喷管等部件,具备可长期储存、使用维护便捷、发射响应灵活的特点;
液体发动机则采用液态推进剂,比如液态氢,搭配氧化剂完成燃烧做功,运载能力更强、比冲数值更高。
当前,液体火箭发动机则在商业航天领域具备两大核心优势,一是成本结构具备灵活调节的空间,二是完美适配可复用技术路线,单台发动机的价值量可达 3000 万至 5000 万元。
推进系统是火箭成本 “大头”,占总费用的 40%-50%。以 SpaceX 火箭为例:一子级中发动机是成本核心(占 54.3%),其次是箭体结构(23.5%),电气设备、阀门等其他部件占比均较低;二子级里发动机、箭体结构、电气设备成本占比接近(分别 28.6%、29.5%、27.2%),阀门、火工品等占比极小。
04-2、火箭可回收重大意义--降本增效(核心)
火箭回收再利用是降低航天发射成本的关键路径,通过复用一级助推器、整流罩等核心部件,可实现发射成本的大幅压缩。
据《猎鹰 9 运载火箭发射成本研究》(朱雄峰,2023.11),发动机和箭体结构是运载火箭硬件成本的核心,一级占比达 77.8%、二级占比约 58.1%。而垂直着陆回收模式能够收回发动机、箭体结构等绝大部分硬件,无论一级还是二级回收,都能创造可观的经济效益。
以马斯克的SpaceX公司为例,复用型猎鹰 9 号成本不到全新火箭的三分之一。据《“猎鹰” 9 火箭的发射成本与价格策略分析》(刘洁,2022)统计,全新猎鹰 9 号成本约 5000 万美元,复用版边际成本仅 1500 万美元,其标准 GTO 发射服务公开定价为 6200 万美元。
SpaceX 复用火箭让其经济模型发生质变:既省下一级火箭 3000 万美元的制造成本,也大幅降低了整流罩 500 万美元的成本;Block5 版本前火箭翻新较为繁琐,该版本通过免烧蚀热防护层、可复用钛合金栅格翼等设计简化了流程,目前一级火箭翻新成本仅 25 万 - 100 万美元;
发射中看似壮观的燃料成本实际很低,Falcon 9 所用液氧与煤油的总成本仅 20 万 - 40 万美元,占总成本比例不足 1%。
随着复用次数增加,第一级分摊成本持续摊薄,固定支出稳定在 1500 万美元,单次总成本逐步下降:复用 2 次时总成本降至 3000 万美元、成本降幅 40%,毛利升至 3500 万美元、毛利率 54%;复用次数越多,成本降幅越明显,到 20 次时总成本仅 1650 万美元、成本降幅达 67%。
核心规律是火箭复用次数越多,成本摊薄效应越强,盈利空间越显著。
因此,实现可复用火箭,是火箭发射商业化进程中至关重要的一环,意义重大!
05 下游产业链--受益环节
05-1、卫星产业
可回收火箭的降本效应将直接惠及卫星公司,推动商业航天产业快速发展。升空入轨是航天任务落地的前提,采购发射服务是卫星公司的核心必要支出,其价格与火箭成本直接挂钩;
2024 年全球卫星产业总收入达 2930 亿美元,其中卫星制造业收入 201 亿美元、发射服务业收入 93 亿美元,发射成本占卫星公司相关硬性成本的 30%。
发射服务降价不仅能降低卫星入轨门槛、压缩卫星运营的商业成本,还能优化卫星公司现金流,节省的经费可进一步助力卫星产能提升。
全球发射次数与待入轨卫星数齐升,发射服务降价降低卫星制造门槛、突破产业瓶颈;星链在轨卫星领先,直接受益于猎鹰 9 号高密度低成本的可靠发射服务;据相关调研,猎鹰 9 号对比长征系列,可回收技术带来的发射价格优势突出。
卫星产业链受益标的如下:
05-2、释放发射运力
可回收火箭的核心指标除回收能力外,还包括最大复用次数与复用间隔,后者指火箭回收后到再次发射的周转时间,这项技术能将部分结构的生产成本与生产时间转化为维护成本与维护时间,进而缩短发射周期、提升发射密度。
2024 年 SpaceX 完成 138 次发射,平均 2.65 天一次,同一发射场、一子级最短周转时间分别为 2 天 15 小时 53 分、13 天 12 小时 34 分;一级助推器回收成功率 99.24%,整流罩复用率 93.75%,25 枚猎鹰 9 助推器仅 9 枚为全新箭体。
显然,火箭复用能显著提升发射服务产能与发射密度,有效缩短卫星部署周期。
来源:飞跑的鹿
展开阅读全文
文章观点仅代表作者观点,或基于大数据智能生产,不构成投资建议。投资者依据此做出的投资决策需自担风险,与通联数据无关。