
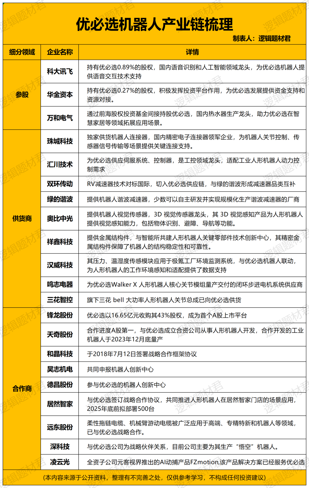
热门主题产业链
优必选机器人:是全球人形机器人领军者,深耕全栈核心技术,自主研发伺服关节、ROSA操作系统等关键组件,其Walker系列机器人凭借多模态感知与灵活运动能力,已在工业、服务等场景落地,2025年订单近14亿元。
催化事件:12月24日,优必选以16.65亿元收购锋龙股份43%股权,拿下首个A股上市平台。此举补全其精密制造与供应链短板,契合人形机器人量产需求,更带动A股机器人产业链热度,为行业技术落地与资本运作树立标杆。
接下来,逻辑君将聚焦战略核心、技术支柱、场景协同三大维度,拆解与优必选深度绑定的10家核心企业,揭晓人形机器人赛道的核心受益阵营。
第一家:锋龙股份
优必选机器人:优必选以16.65亿元收购其43%股权,成为控股股东,是优必选首个A股上市附属公司,承接Walker S2量产的精密制造与供应链保障。
核心亮点:是优必选扎根A股的战略底座,其精密制造能力直接补全量产产能短板,更是后续资本运作与产业整合的核心平台,无替代标的。
第二家:绿的谐波
优必选机器人:自2016年起供应精密谐波减速器,用于Walker系列关节,单台需20-30个,重复定位精度达0.05mm。
核心亮点:国内谐波减速器龙头,是机器人关节“心脏”的核心供方,优必选2026年万台产能规划下,直接承接核心部件放量,绑定贯穿商业化全程。
第三家:珠城科技
优必选机器人:2025年6月签战略协议并成立合资公司,为全系列人形机器人连接器独家供应商,单台价值超2000元。
核心亮点:连接器是信号传输“神经线”,独家供应锁定所有核心产品线,随Walker S2量产,2026年起业绩弹性大,是供应链不可替代一环。
第四家:鸣志电器
优必选机器人:为Walker S系列供应空心杯电机模组,控制关节精准转动与运动敏捷性,适配工业力控需求。
核心亮点:电机是机器人“动力肌肉”,作为独家供应商,产能与优必选量产进度深度绑定,其响应速度与能耗直接决定机器人性能,具备强不可替代性。
第五家:奥比中光
优必选机器人:为Walker系列提供唯一3D视觉传感器,深度测量精度0.1mm,支撑精准导航与避障。
核心亮点:3D视觉是机器人“眼睛”,独家伙伴无替代,技术性能直接影响环境感知能力,是具身智能的核心硬件支撑。
第六家:昊志机电
优必选机器人:共建人形机器人制造业创新中心,联合开发高精度关节模组,用于工业机器人关节驱动系统。
核心亮点:非单纯供货,而是技术深度绑定,联合开发的模组决定关节精度,在技术迭代中具备先发优势与长期协同价值,是关节技术升级的核心伙伴。
第七家:天奇股份
优必选机器人:合资“优奇智能”,聚焦工业人形机器人在汽车制造、智慧物流落地,2025年签订3000万元Walker S系列采购合同。
核心亮点:是工业场景“落地搭档”,将优必选产品与自身工业服务网络结合,加速从“订单”到“应用”转化,是商业化落地的关键协同方。
第八家:科大讯飞
优必选机器人:持股优必选,以星火大模型提供智能交互技术,提升语音识别、语义理解能力,赋能机器人“大脑”。
核心亮点:股权+技术双重绑定,人形机器人“智能度”依赖大模型,是高级交互与具身智能的核心AI赋能者,无替代合作方。
第九家:汇川技术
优必选机器人:供应伺服系统、控制器等核心部件,适配工业人形机器人的动力控制与运动精度需求。
核心亮点:工控领域龙头,其伺服与控制技术可提升机器人运动稳定性与力控精度,在规模化量产中,成本与性能平衡能力突出,是动力控制层的核心备选+增量主力。
第十家:和晶科技
优必选机器人:2018年起战略合作,在教育、家庭服务机器人领域协同研发与渠道共享,联合拓展To C与To B场景。
核心亮点:是优必选早期生态伙伴,在教育机器人等成熟赛道有深厚渠道与场景积累,助力其快速铺开消费级与教育级市场,是生态落地的重要补充。
附优必选机器人产业链图表:
优必选收购锋龙股份登陆A股,是打通“技术-制造-落地”全链条的关键落子。本次梳理的10家核心企业,覆盖战略核心、技术支柱、场景协同三大环节,从A股上市平台锋龙股份,到核心零部件供应商绿的谐波、鸣志电器,再到AI赋能伙伴科大讯飞、场景落地搭档天奇股份,共同构筑起优必选的产业化护城河。
随着Walker系列量产提速,A股平台赋能下的产业链协同效应将持续释放,这10家率先卡位的企业,也将优先分享人形机器人赛道的千亿红利。
声明:本文仅为行业与企业信息梳理,不构成任何投资建议、交易引导,仅供交流参考。市场存在不确定性,投资决策请基于独立判断与风险评估。
来源:逻辑题材君
展开阅读全文
文章观点仅代表作者观点,或基于大数据智能生产,不构成投资建议。投资者依据此做出的投资决策需自担风险,与通联数据无关。