
热门主题产业链
RMB近期加速波动,值此年末,离岸汇率一度击穿7的关口,创近14个月新高。
那么,本次升值的驱动因素是什么?人民币升值破7有什么意义,影响?受益的方向有哪些?本篇文章系统化梳理核心逻辑,旨在为中长期的行业研究提供学习资料。
一、人民币汇率走势阶段性回顾(2025年)
2025年人民币兑美元汇率整体围绕“稳中有升”主基调运行,分三阶段呈现鲜明特征:
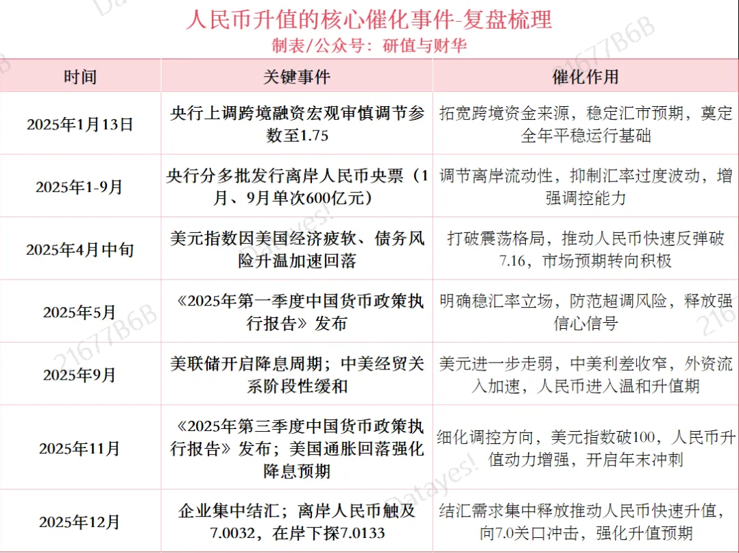
1. 年初-4月(窄幅震荡蓄力期):离岸人民币主要在7.25-7.35区间震荡走弱,市场情绪谨慎,核心受中美经贸摩擦反复、美元阶段性偏强及国内经济复苏节奏未达预期影响,企业结汇意愿低迷。
2. 4月中旬-7月(突破震荡升值期):美元指数因美国经济疲软、债务风险升温加速回落,人民币开启快速反弹,在岸、离岸汇率同步升破7.16关口(2024年12月以来新高),期间累计涨幅超1%,企业集中结汇进一步放大升值动能。
3. 8月-年末(温和升值冲刺期):中美经贸关系缓和、美联储9月起开启降息周期,叠加外资持续增持人民币债券,人民币在7.10-7.05区间平稳波动;12月中旬后加速升值,升破7.05关口,12月24日离岸人民币最低触及7.0032,在岸人民币下探至7.0133。
截至2025年12月24日,离岸、在岸人民币兑美元汇率年内累计升值分别约4.4%、3.7%。
二、人民币升值破7的核心原因
本次升值是内部经济基本面支撑与外部环境改善共同作用的结果,内外因素形成共振:
(一)内部支撑因素
1. 经济基本面韧性凸显:2025年前三季度经济数据稳健,工业生产、消费需求逐步回暖,增强国内外投资者对人民币资产的信心。人民币走强主要反映了中外投资者对中国经济和市场的信心,尤其是科技进步提速强化了长期信心。
2. 贸易顺差提供实物支撑:2025年前11个月中国贸易顺差达1.08万亿美元历史峰值,前三季度贸易顺差7262亿美元,大量出口收入使企业外汇供给充足,结汇需求释放直接推动人民币升值。
3. 跨境资金由净流出转为净流入:2025年北向资金年内净流入超1500亿元,外资同时增持人民币股票与债券资产,形成资本流入与汇率升值的正反馈循环。资本状态逆转进一步夯实了汇率上行基础。
4. 政策精准调控稳定预期:人民银行和外汇局坚持“以我为主”,2025年1月上调跨境融资宏观审慎调节参数至1.75、年内分10批在香港发行3400亿元离岸人民币央票,同时通过政策文件持续释放稳汇率信号,防范汇率超调风险。
(二)外部驱动因素
1. 美联储降息周期开启致美元走弱:2025年美国通胀回落引发宽松预期,美联储9月起开启降息周期(预计2026年延续),美元吸引力下降,美元指数跌破100关口,为非美货币升值创造宽松环境。美联储降息导致美元利率、汇率下行,直接助力人民币升值。
2. 中美经贸关系缓和:中美经贸关系从断裂性冲突走向阶段性稳定,减少汇率波动不确定性,降低市场风险溢价,提升全球投资者对人民币资产的配置意愿。
3. 全球地缘政治风险缓和:部分地区冲突缓和及国际合作加强,提升全球市场风险偏好,资金加速流向新兴市场,人民币资产作为优质标的受青睐。
三、人民币破7的核心意义与影响解读
7.0作为人民币兑美元汇率的关键整数关口,其突破不仅是汇率数值的变化,更传递出多重经济信号,对市场预期、企业经营、居民生活及跨境资本流动均产生深远影响。结合当前市场环境与政策导向,具体解读如下:
1. 经济基本面韧性的直观体现:人民币升值破7并非孤立的汇率波动,而是国内经济复苏动能增强的直接映射。
2025年前三季度经济数据稳健、贸易顺差创历史峰值等基本面支撑,使得人民币资产吸引力提升,推动汇率突破关键关口。
此次汇率走强核心是内外因素共振的结果,既反映了中国经济的韧性,也体现了市场对中国经济前景的信心。这一突破打破了市场对“7.0关口不可逾越”的心理认知,印证了人民币汇率与经济基本面的正向关联。
2. 汇率市场化改革深化的信号:从历史经验看,7.0关口曾多次成为市场关注的焦点,而此次破7过程中,央行更多通过市场化工具调节流动性、稳定预期,未采取强干预措施,体现了“增强外汇市场韧性,保持人民币汇率在合理均衡水平上基本稳定”的政策导向(2025年央行货币政策委员会四季度例会表述)。
这意味着人民币汇率形成机制更趋成熟,市场在汇率定价中的决定性作用进一步凸显,汇率双向波动的弹性将持续增强,单一关口的象征意义逐步弱化。
3. 跨境资本流动与资产配置的重塑:人民币破7强化了人民币资产的吸引力,将进一步引导跨境资本流入。
一方面,北向资金增持人民币股票、外资加仓人民币债券的趋势有望延续,形成“汇率升值-资本流入”的正反馈循环,助力A股市场估值修复,人民币汇率持续稳步升值极大利好A股市场走势,为春季躁动行情奠定基础;
另一方面,对于全球投资者而言,人民币资产作为新兴市场中的优质标的,在美元走弱背景下的配置价值进一步提升,有利于推动人民币国际化进程。
4. 企业经营与行业竞争格局的分化:汇率突破7.0关口将显著改变不同行业企业的盈利逻辑。
对于高美元负债行业(如航空)、进口依赖型行业(如造纸、半导体),人民币升值将直接降低成本、增加汇兑收益,优化盈利结构;
对于出口导向型企业,虽然短期可能面临汇兑损失和产品出口竞争力下降的压力,但长期将倒逼企业加快转型升级,提升产品附加值以应对汇率波动。
此外,年底企业集中结汇行为在推动汇率破7的同时,也反映出企业对人民币升值趋势的认可,有利于企业优化资产负债结构。
5. 居民生活与理财决策的调整:从居民视角看,人民币破7直接降低了跨境消费与支付成本。
比如说,有留学、出国旅游需求的居民换汇成本将降低,购买进口商品的性价比也会更高。
在理财决策上,这一变化将引导居民重新审视外汇资产配置比例,对美元相关理财产品保持谨慎,同时更关注受益于人民币升值的行业板块及主题基金,推动资产配置向多元化、长期化方向发展。
但需注意,汇率短期走势存在不确定性,盲目追逐单边涨跌可能面临风险。
四、人民币升值的核心催化事件梳理
以下为推动人民币升值加速破7的关键事件梳理,按时间顺序排列:
五、人民币升值的受益方向与核心板块
人民币升值通过成本端减负、资金端流动传导至资本市场,核心受益方向及板块如下:
1. 机场航运:国际航线收入多以美元计价,升值提升人民币结算收益;同时航空公司飞机租赁、航材采购多为美元负债,升值降低偿债成本。代表标的:华夏航空、中国国航、中国东航、南方航空、厦门空港、海南机场、海航控股、上海机场、春秋航空等。
2. 造纸:纸浆高度依赖进口,人民币升值显著降低纸浆采购成本,提升行业盈利空间。代表标的:山鹰国际、五洲特纸、青山纸业、景兴纸业、太阳纸业、华泰股份、仙鹤股份、恒达新材、民丰特纸、恒丰纸业、森林包装、合兴包装、民士达等。
3. 消费龙头(白酒、家电、美妆):外资偏好现金流稳定、护城河深的消费核心资产,升值周期北向资金加仓;叠加人民币购买力增强提振高端消费,实现估值与盈利共振。代表标的:贵州茅台、美的集团、珀莱雅、五粮液、格力电器、华熙生物等。
4. 跨境消费/免税及出境游:人民币购买力增强,出境游与免税购物需求提升,直接带动免税销售额、客单价增长及旅行社业务复苏。代表标的:中国中免、众信旅游、锦江酒店、凯撒旅业等。
5. 金融蓝筹(银行、保险):人民币升值提升人民币资产吸引力,北向资金增配低估值、高股息的金融龙头,推动资产价值重估;保险海外投资汇兑收益改善,银行跨境业务盈利提升。代表标的:招商银行、中国平安、工商银行、中国人寿等。
6. 部分资源/化工:原油、铁矿石、天然橡胶等进口依赖型资源品,以及依赖进口原料的基础化工子行业(化肥、涂料、化纤等),成本端受益于人民币升值,盈利修复可期。代表标的:荣盛石化、恒力石化、万华化学、宝丰能源等。
7. 半导体/电子制造:高端设备、光刻胶等核心材料高度依赖进口,升值降低设备采购与耗材成本,缓解盈利压力,利好晶圆制造、设备与材料环节。代表标的:中芯国际、北方华创、韦尔股份、中微公司等。
8. 有色金属(冶炼加工):铜、铝等主要有色金属原料进口依赖度高,人民币升值降低进口矿料采购成本,优化毛利率。代表标的:中国铝业、江西铜业、铜陵有色、南山铝业等。
9. 医药生物(高端设备/创新药):高端医疗设备、创新药研发用试剂及仪器高度依赖进口,人民币升值降低采购与研发成本,助力盈利提升与进口替代。代表标的:迈瑞医疗、联影医疗、药明康德、凯莱英等。
10. 融资租赁:行业开展飞机、船舶等大型设备租赁业务时,多以美元计价并产生美元融资负债,人民币升值显著降低偿债与融资成本。代表标的:远东宏信、南航国际融资租赁等。
11. 电力及公用事业(燃气/火电):部分火电企业进口煤炭占比高,燃气企业依赖进口天然气,人民币升值降低燃料采购成本,改善盈利水平。代表标的:华能水电、浙能电力、深圳燃气、新奥股份等。
12. 进口型跨境电商:人民币升值降低海外商品采购成本,提升平台毛利率;同时增强国内消费者购买力,带动进口商品销量增长。代表标的:安克创新、跨境通、联络互动等。
六、中长期展望与风险提示
中长期展望:2026年人民币汇率将继续在合理均衡水平基本稳定,呈“温和升值、双向波动、先升后稳”态势,弹性增强。支撑逻辑:中国经济韧性+科技进步(基本面支撑)、美联储宽松延续(美元中长期偏弱)、人民币国际化深化(黄奇帆预判2035年人民币全球支付结算比重达17%,未来十年汇率或升至6.0附近)。
风险提示:1. 美联储政策超预期(通胀反弹致暂停降息/重启加息,美元走强压制人民币);2. 国内经济复苏不及预期(贸易顺差收窄削弱支撑);3. 中美经贸关系反复(提升风险溢价冲击汇率与资金流动);4. 全球地缘政治风险升温(资金回流美元资产)。
注:本文内容是基于公开信息梳理并作拆解分析,仅作为行业分析研究参考,不构成任何投资建议。
附表:RMB升值受益方向梳理
来源:研值与财华
展开阅读全文
文章观点仅代表作者观点,或基于大数据智能生产,不构成投资建议。投资者依据此做出的投资决策需自担风险,与通联数据无关。