
盘中速递
今日涨跌家数3195:1976,今日市场表现挺强的,强的点在于早间成交放量了,近两日沪深港通暂停,昨日略有缩量,今日早间反而放量500多亿。
关于近期A500ETF大幅放量,托举指数。昨晚专门找了资料研究一下:
2026年一季度期权市场大概率会新增中证a500的产品,根据规则,每一个期权都要指定对应的ETF基金,这成了目前公募基金圈的一件大事。
你们猜跟踪中证a500指数的ETF基金有几个?有24个,最终可能要在沪深两市里各选1个作为期权对标ETF,这个竞争程度比雍正当年“八子夺嫡“还激烈。
那选期权对标ETF的标准是什么呢?有几个纬度,首先要看规模保有量,其次要看跟踪误差,然后还要看成交流动性,因为ETF要保障期权交易平稳运行,减少定价偏差和交易摩擦。
为了成功中标,现在排名靠前的公募基金都在发力,动用各类关系,全力以赴的扩大规模,最近一周a500指数ETF净流入近400亿,而且听到的消息到年底12月31日之前,预期还会有500亿以上流入,进行最后的冲刺。这会是一股重要的做多力量。
还是这句话:大方向上,若是能够放量,主线持续性加强,“春躁”要来了~
【商业航天】
很超预期,市场高举高打。这里我会保持跟踪观察,但还是不发表新的观点。
简单梳理一下盘面:下一款预期发射可回收的是长征10系列,长10是航天一院的,航天一院的上市平台是航天工程;对比长12是航天八院,航天八院上市平台是航天机电。
市场也是把“航天工程”对标了“航天机电”。
另外,蓝箭航天IPO,超预期的时间进度(从开始辅导到完成,仅历时5个月左右,比摩尔线程还要少1个月!),市场挖掘了其持股公司(鲁信创投、金风科技等)。
【AI科技、半导体】
AI液冷,继续表现。
怎么判断板块题材强弱,市场强的时候它更强,市场弱的时候它抗跌。大家可以看看液冷近期是不是这样?
近期我们也在密集调研液冷相关公司,后续具体成果也分享出来给大家。
关于有些朋友反馈AI电源的,这里也分享券商的一些观点:
【智能驾驶】
智驾,还是老样子,说强吧不能说很强,说弱吧又反复活跃。市场资金集中AI科技、商业航天的资金又不肯出来,就难以形成市场合力。
这条线就看每个人自己选择了,我个人还会把今年最后几天观察完,若是没有政策强催化,没有形成市场合力,就先放放,等下次再来。
前几天传闻的L3部分政策将在年底推出,现在离2025结束没几天了。
智驾短期受益确定性较高的可能还是卖铲子的零部件,L2升级到L3,核心增量聚焦在激光雷达、域控制器、线控底盘等环节。
【AI软件应用】
前期跟踪过的方向,是一个“渣男”题材。今天新提出来的原因是前期几个核心都企稳了,今日明显有资金去试了。
AI软件应用未来故事也很大,AI硬件总要商业化闭环,离开商业化应用,AI硬件也是泡沫;但当下AI软件应用的确没有爆款。所以市场暂时当题材概念炒作。
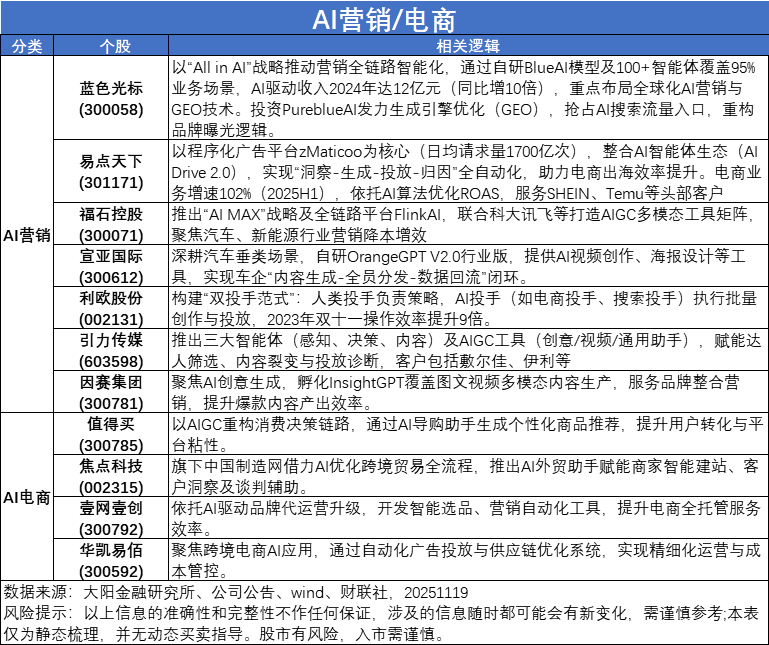
有兴趣的可以关注一下,没兴趣的也可以不关注。重点是AI+营销、AI+电商等。
来源:大阳投研
展开阅读全文
文章观点仅代表作者观点,或基于大数据智能生产,不构成投资建议。投资者依据此做出的投资决策需自担风险,与通联数据无关。