
盘中速递
今日市场涨跌家比是1733:3574,大家应该都不意外吧。
而且,盘面向好的迹象是,上周利好被砸的AI科技,今天走出持续性了。
大方向上,若是能够放量,主线持续性加强,“春躁”要来了~
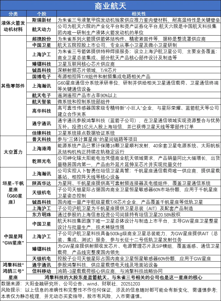
【商业航天】
很遗憾,长征12甲首飞,一级飞行正常、一子级回收失败。
毕竟11月以来,商业航天累积涨幅已经不低;朱雀三号、长征12甲接连回收失败,对短期情绪难免打击。
但通过近期的跟踪,也知道商业航天已经成为大国科技竞争的新焦点,中美共振推动发展的新战略。明年将是国内商业航天发展加速、进入成长初期的首年,XW二代系统立项、招标等重点星座的组网,将大大抬高行业的天花板。
今日早上,证监会披露平台显示,蓝箭航天空间科技股份有限公司IPO辅导状态变更为辅导验收,辅导机构为中国国际金融股份有限公司。
【AI科技、半导体】
半导体设备ETF,确立方向选择后,向上斜率加速了。
液冷前面跟踪分析过的,今日也是再次爆发。
消息人士称,英伟达计划在 2 月中旬前开始向中国发货 H200 芯片,预计发货总量为4万至8万个 H200 AI 芯片,并计划为这些芯片增加新的产能,于26年Q2开放。
【智能驾驶】
昨日走得中规中矩,不算太强,尾盘浙江世宝一度砸盘,今天预想智驾板块整体会又被砸一次的,目前看还好,正常走势中。
继续观察浙江世宝作为风向标,是否带领智驾走出持续性主线。
2026年,高阶智驾进入1到10放量兑现业绩阶段。从26年核心车企的智驾增量结构来看,26年城区/高速NOA增量200+/40+w,同比+65%/+21%,对应高阶智驾域控将进一步放量;
智驾历经三年杀估值,往未来看除了国内渗透率提升带来业绩弹性,看向27年出海&roboX会带来新的业绩弹性(再造一个国内智驾)。
周末我们也基本把智能驾驶一些核心环节与公司梳理出来了。短期受益确定性较高的可能还是卖铲子的零部件,L2升级到L3,核心增量聚焦在激光雷达、域控制器、线控底盘等环节。
来源:大阳投研
展开阅读全文
文章观点仅代表作者观点,或基于大数据智能生产,不构成投资建议。投资者依据此做出的投资决策需自担风险,与通联数据无关。