
热门主题产业链
2025年,工信部首批L3级自动驾驶车型准入许可落地,标志着L3智能驾驶正式从技术测试迈入商业化爆发期。政策破冰、技术降本、车企量产形成共振,千亿级赛道的核心玩家浮出水面。
L3智能驾驶:即有条件自动驾驶,属SAE分级第三级,介于L2辅助驾驶与L4高度自动驾驶之间。核心是在高速、城市快速路等特定场景下,车辆可自主完成加减速、转向等操作,驾驶员无需持续监控,但需在系统请求后5-10秒内接管;与L2的本质区别是责任划分——L3系统激活且在规定场景内时,由车企或系统提供商担主责。技术上需依托多传感器融合、高算力域控制器、线控底盘冗余设计三大核心支撑。
催化事件:
1. 政策破冰:2025年12月,工信部发放首批L3车型准入许可,长安、极狐车型率先在重庆、北京指定路段试点;多地明确L3责任划分细则,扫清法律障碍。
2. 技术降本:禾赛科技等企业将车载激光雷达量产成本降至200-500美元,较2024年降幅超40%,域控制器、车载镜头等部件同步降价,推动L3车型下探至20万级。
3. 量产落地:蔚来ET9、赛力斯问界M9等车型密集交付,L3功能成为核心卖点;大众、宝马宣布2026款主力车型搭载L3系统入华,市场需求全面激活。
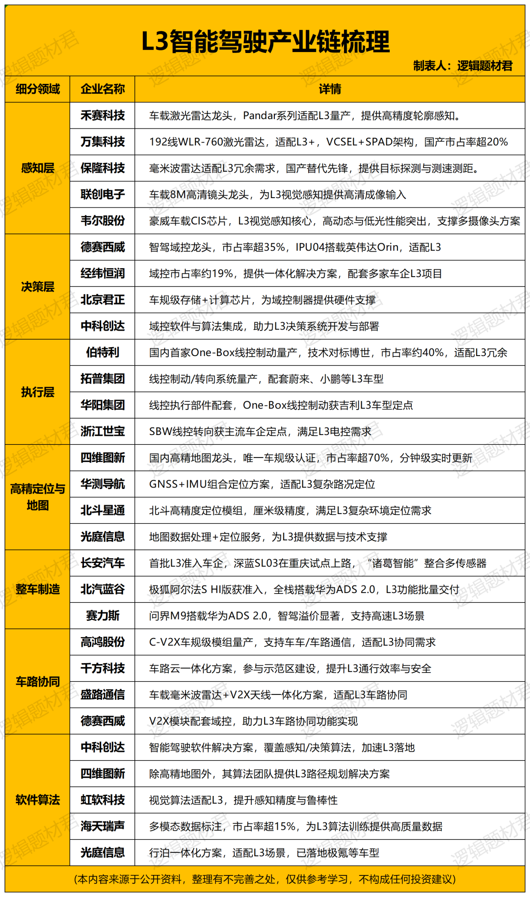
接下来,逻辑君围绕感知-决策-执行-整车四大核心环节,筛选出10家兼具技术壁垒与量产能力的企业,它们既是产业链的核心支撑者,也是商业化红利的直接受益者。
(一)整车落地载体:政策红利的直接承接者
第一家:长安汽车
L3智能驾驶:国内首家获L3准入车企,深蓝SL03在重庆指定路段试点,搭载多传感器融合系统,实现高速场景L3自动驾驶。
核心亮点:政策试点排头兵,L3车型订单超3万辆,具备从技术验证到规模化交付的全流程能力。
第二家:赛力斯
L3智能驾驶:与华为深度合作,问界M9搭载华为ADS 3.0系统,支持城区+高速全场景L3功能。
核心亮点:智驾车型销量占比达40%,“华为技术+自身制造”形成双重壁垒,订单转化能力行业领先。
(二)感知层核心部件:L3的“火眼金睛”
第三家:禾赛科技
L3智能驾驶:主营车载激光雷达,产品适配L3多传感器融合需求,提供高精度环境感知能力。
核心亮点:全球车载激光雷达出货龙头,国内市占率第一,2025年交付量突破200万台,成本控制能力行业领先。
第四家:联创电子
L3智能驾驶:主打800万像素高清车载镜头,支撑L3视觉感知系统的高清成像需求。
核心亮点:特斯拉核心供应商,8M镜头份额超30%,车载镜头收入同比增长80%,量产规模与技术实力双领先。
第五家:韦尔股份
L3智能驾驶:供应车载CIS芯片,提升夜间环境识别能力,是视觉感知核心元器件。
核心亮点:全球车载CIS芯片市占率超32%,供货特斯拉、比亚迪等头部车企,技术迭代速度领先。
(三)决策层算力中枢:L3的“最强大脑”
第六家:德赛西威
L3智能驾驶:智能驾驶域控制器龙头,IPU04系列算力超500TOPS,负责整合感知数据并输出决策指令。
核心亮点:域控制器市占率超35%,手握多家车企定点订单,智驾业务营收同比增长超55%。
第七家:四维图新
L3智能驾驶:提供厘米级高精地图,为L3车型提供精准定位与道路数据支撑。
核心亮点:国内唯一车规级高精地图供应商,市占率约35%,数据壁垒与资质优势双重稳固。
第八家:中科创达
L3智能驾驶:车载OS龙头,提供L3决策系统软件算法集成方案,承接地平线芯片量产配套。
核心亮点:车载OS市占率达40%,与地平线深度绑定,“软件+芯片”协同能力行业领先。
(四)执行层控制关键:L3的“可靠手脚”
第九家:伯特利
L3智能驾驶:主营全冗余架构线控制动系统,精准执行L3制动指令,保障驾驶安全。
核心亮点:国产线控制动龙头,打破外资垄断,2025年新增订单超40亿,切入特斯拉、理想供应链。
第十家:华域汽车
L3智能驾驶:国内车载毫米波雷达市占率第一,同时布局电动转向系统,实现“感知+执行”一体化。
核心亮点:2025年毫米波雷达出货量超200万颗,同比增长67%,配套上汽、蔚来等主流车企,产业链整合能力突出。
附L3智能驾驶产业链图表:
2025年是L3智能驾驶商业化元年,政策破冰与技术降本打开市场空间,十家硬核企业覆盖产业链核心环节,凭借技术壁垒与量产能力抢占先机。未来随着成本进一步下降、场景持续拓展,L3智能驾驶将加速下沉,这些提前布局的企业有望持续收获行业红利。
声明:本文仅为行业与企业信息梳理,不构成任何投资建议、交易引导,仅供交流参考。市场存在不确定性,投资决策请基于独立判断与风险评估。
来源:逻辑题材君
展开阅读全文
文章观点仅代表作者观点,或基于大数据智能生产,不构成投资建议。投资者依据此做出的投资决策需自担风险,与通联数据无关。