
盘中速递
过去几周的惯例,周五市场发红包,一是周中调整了,二是资金博弈周末消息。
另外,这几天也有GJD的一些影子,至少表明态度,要防止市场再下一个台阶。
刚刚消息,日本央行19日在货币政策会议上通过决议,决定加息25个基点,将政策利率从0.5%上调至0.75%水平,符合市场预期。
大方向上,觉得难做的就少做,觉得还能把握的就继续,等待“春躁”~
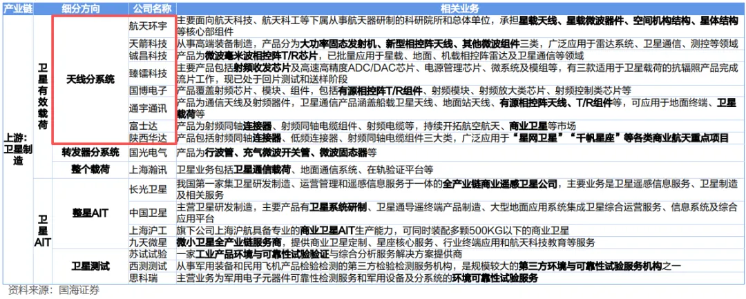
【商业航天】
今日继续冲高回落,看下成交量靠前的,重点看下日内振幅和换手率,应该更能理解我昨天说的内容:
不是说商业航天没有机会,今日早间一度冲高,批量大涨,就算板块回落,也还有不少涨停的,但问题是,得清楚自己能不能把握,除了涨停的,还有从涨十几个点到翻绿的。
好了,今日最后提醒一次,昨天今天市场也是给了很从容的兑现离场机会,后续商业航天就不专门强调这点了,继续回归我们本身的产业梳理分析及市场脉络逻辑挖掘~
另外,关于长征12甲的发射时间,最新传的信息是,指挥部昨晚会商已经结束,瞄准23号干。前面推迟的原因主要是检测数据再推演,确保回收成功。
【AI科技、半导体】
国产半导体这边,设备ETF横盘小幅震荡好几天了,接下来要面临方向选择了,向上/向下都有可能,得注意观察了。
AI液冷、光模块、PCB,其实龙头表现还行,英维克、中际旭创、新易盛等等趋势良好,问题是后排跟不上了,对利好消息的反应也是迟钝或者冲高回落,这也是要注意的了。
至于AI液冷,产业是长逻辑的,2026年会真正的放量,近期上涨主要是龙头确认订单,所以这块如果调整下来,继续保持关注。
液冷接下来的潜力,比光模块、PCB要大。
【智能驾驶】
商业航天回落,智驾启动了。这就是为什么前几天一直要观察智驾的原因,它是一个新方向,产业基本面是向好的,无人出租车已经出现盈利拐点,国内政策已经放松,缺的就是市场资金的认同。
今日早间,浙江世宝从水下拉升涨停,弱转强,就是一个资金信号。
前两天保持观察,总算是没浪费:
【大消费】
大消费也是盘面慢慢走好的一个方向,遗憾的是,市场资金对于消费和科技,是跷跷板效应。所以观察消费也是观察科技的一个点,消费强就科技弱,科技强就消费弱,毕竟短期市场成交量萎缩不到2万亿。
至于消费的逻辑,我暂时了解不多,欢迎有研究的朋友评论留言补充,我也跟着学习一下~
个人能想到的,就是消费过去跌得太多了。统计数据显示,截至目前,连续三年跑输大盘的细分行业主要集中在周期、消费等顺周期板块。
而历史经验看,2010年以来未出现过连续三年跑输/连续三年跑输后第四年跑赢胜率较高的细分行业包括:食品饮料(休闲食品、食品加工、调味发酵品、非白酒)、农业(养殖业、饲料、种植业)、美容护理(化妆品、个护用品)、基础建设、旅游景区。
来源:大阳金融研究所
展开阅读全文
文章观点仅代表作者观点,或基于大数据智能生产,不构成投资建议。投资者依据此做出的投资决策需自担风险,与通联数据无关。