
复盘总结
今日,央视新闻发布,专访朱雀三号总指挥戴政,首次对外披露朱雀三号回收失利细节。
戴政介绍,火箭一二级分离完以后,有一个高空大角度调姿,调姿后,在距离地面80公里的高空点火段实际上非常完美。从40公里一直滑行到距离地面3公里,气动控制的滑行段表现也很顺利。
“在3公里的时候,要做一次着陆点火。这类似于急刹车,高度降为零的时候,速度基本上也要降到零,这时着陆腿展开才能吸收掉撞击的冲击,让火箭完好无损地立在地面上。对火箭飞行器控制来说,是非常大的难度。最后那一脚刹车没有踩好,就没有实现刹车的功能,火箭坠毁在场坪的边缘。”
坠毁点距离着陆的中心点约40米,戴政介绍,这意味着如果最后的着陆点火工作正常,预期是能够实现目标的,而且能落在场坪中心。
朱雀三号的蓝箭航天,作为民企尚能如此;国家队的“长征12号甲”,成功率是如何呢?
券商机构调研出来的反馈比我们更乐观,表示成功概率极高。
这样,我们不得不为接下来的行情考虑多一步。假如首飞回收成功,最受益是哪些环节?
卫星制造——解决了火箭成本高、运力不足了,下一步就是快速、大批量发射卫星入轨。
卫星制造,包括卫星平台和卫星载荷两大部分,以及卫星总装、集成和测试(卫星AIT)环节。
卫星平台是卫星的“基础骨架”,负责保障卫星在太空中的基本生存和运行。你可以把它想象成一辆卡车的底盘和车身,主要功能包括:
其中,姿态控制系统价值占比最高,约占卫星平台总成本的 40%,是平台中价值最大的分系统。
卫星平台相关公司:
卫星载荷是卫星的“专业技能担当”,直接完成特定任务。不同卫星的载荷不同,就像卡车装载不同的货物:
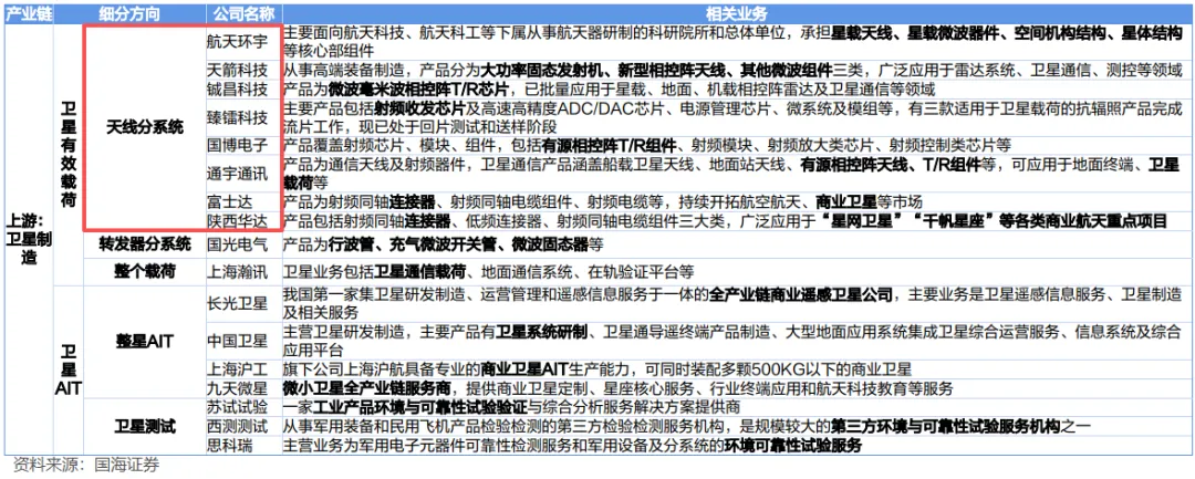
载荷主要分为天线分系统(价值占比 75%)与转发器分系统(价值占比 25%)。天线分系统主要用于实现空间中的电磁波信号与电缆中的电信号的转换,而转发器分系统负责接收、处理和重新发送通信信号。T/R 组件在天线分系统中价值占 50%,是整个卫星载荷中价值占比最高的核心零部件。
相关上市民营企业有航天环宇/天箭科技(星载天线)、铖昌科技/臻镭科技(芯片)、国博电子/通宇通讯(T/R组件)、富士达/陕西华达(连接器)、国光电气(行波管)、上海瀚讯(整个载荷)等;
卫星整星总装、集成和测试过程统称为卫星AIT(Assembly, Integration and Test),是卫星研制过程中 质量管理工作的重要组成部分,主要工作项目包括结构、推进、管路部装,平台、载荷产品安装与综合测试,力学、光照、热平衡、热真空、电磁兼容性等试验测试。
传统整星AIT流程一般需要1年以上。 目前AIT流程得到有效缩短:国内小卫星的AIT研制从1年的周期缩短 至3个月,而Starlink项目目前已经达到8颗/天的生产速度。
卫星AIT相关企业有中国卫星/上海沪工/长光卫星/九天微星(整星AIT)、苏试试验/西测测试/思科瑞(卫星测试)等。
来源:大阳金融研究所
展开阅读全文
文章观点仅代表作者观点,或基于大数据智能生产,不构成投资建议。投资者依据此做出的投资决策需自担风险,与通联数据无关。