
热门主题产业链
印制电路板(Printed Circuit Board,简称“PCB”)是在覆铜板或通用基材上,按预定设计形成导电线路图形或含印制元件的功能板,用于实现电子元器件之间的相互连接和中继传输,是组装电子零件的基础构件。
电子元器件的核心载体
PCB不仅为电子元器件提供电气连接,也承载着电子设备数字及模拟信号传输、电源供给和射频微波信号发射与接收等功能,广泛应用于通讯电子、消费电子、计算机、数据中心、汽车电子、工业控制、医疗器械等领域,是现代电子信息产品中不可或缺的组件,素有“电子工业之母”之称。
PCB的关键作用:电子封装分四个等级,好比盖楼:晶圆级是地基(零级封装),芯片级是主体结构(一级封装),板级是内部管线连接(二级封装),系统组装是整栋楼(三级封装)。
PCB属于二级封装,是电子元器件的 “互联桥梁 + 支撑平台”,把各种元件固定住,还打通它们之间的电路,让电子信号顺畅传输,用在电子装联与测试环节。IC封装载板属于一级封装,是芯片的 “专属保镖 + 连接器”,给芯片支撑、保护、散热,还搭建芯片和PCB之间的电子通道,在半导体封装测试里是核心材料。
1)分类
刚性板(硬板):由不易弯曲、具有一定强韧度的刚性基材制成,具有抗弯能力,可以为附着其上的电子元件提供一定的支撑。刚性基材包括玻纤布基板、纸基板、复合基板、陶瓷基板、金属基板、热塑性基板等。广泛运用于计算机及网络设备、通信设备、工业控制、消费电子和汽车电子等行业。
挠性板(软板):用柔性绝缘基材制成的印制电路板,可自由弯曲、卷绕、折叠,能依照空间布局任意安排,实现元器件装配和导线连接一体化。广泛运用于智能手机、笔记本电脑、平板电脑及其他便携式电子设备等领域。
刚挠结合板:在一块印制电路板上包含一个或多个刚性区和挠性区,由薄层状挠性印制电路板底层和刚性印制电路板底层结合层压而成,兼具刚性板支撑性和挠性板弯曲特性,满足三维组装需求。广泛运用于先进医疗电子设备、便携摄像机和折叠式计算机设备等。
HDI 板:一般采用积层法制造,通过激光打孔技术实现埋、盲孔为主的层间连接,可提高布线密度、提升信号输出品质、缩小产品体积。应用于手机、笔记本电脑、汽车电子等数码产品(手机领域应用最广),目前通信、网络、服务器、汽车甚至航空航天产品均有采用。
IC 封装载板:直接搭载芯片,提供电连接、保护、支撑、散热、组装等功效,实现多引脚化、缩小体积、改善电性能等目的。在智能手机、平板电脑等移动通信产品领域广泛应用,高速通信封装基板还用于数据宽带等领域。
普通板:采用 FR4 覆铜板(通常 Dk>4.0@11GHz,Df>0.015@1GHz)制造,解决简单电气通断,对信号完整性要求较低。广泛运用于通信设备、网络设备、计算机 / 服务器、消费电子、工控医疗等领域。
高频板:采用高频板材(Df、Dk 稳定性强,对温湿度变化和长期老化下的电性能波动要求高,Df 要求通常高于高速材料)制造。主要应用于无线通讯、汽车 ADAS 等涉及无线信号收发的产品领域。
高速板:采用高速覆铜板(通常 Dk≤4.0@1GHz,Df≤0.015@1GHz)制造,除常规电气通断外,对高速信号传输稳定性和完整性有特定要求。主要应用于有线通讯、网络设备、计算机 / 服务器等领域。
构造 / 结构、线路图层数、工艺要求、基材类型对照表:
2)终端应用
终端应用的多元化与技术升级,驱动 PCB 及核心产品向 “高性能、小型化、柔性化” 迭代,以下从核心领域与代表性产品梳理:
泛消费电子:智能手机、可穿戴设备等追求 “小型化 + 高密度”,依赖高阶HDI实现细微线路与盲埋孔设计,柔性电路板(FPC)满足可穿戴设备的弯曲、轻量化需求。
服务器 / 数据存储:AI服务器、数据中心对 “高算力 + 高速互联” 需求迫切,需高多层 PCB(20层以上)和高速覆铜板,保障多GPU、高速信号的稳定传输。
汽车电子:智能驾驶、电动化推动PCB向 “高可靠性 + 复杂布局” 升级,刚挠结合板适配座舱域控制器的空间需求,金属基PCB支撑电池管理系统的散热与抗振动。
AI算力卡、服务器依赖高多层PCB + 高速 CCL(低 Dk/Df)实现多芯片异构集成;数据中心交换机、光模块需高频PCB与 HDI技术,保障 400G/800G 级高速信号传输;SSD/DDR的高密度互联则由高阶 HDI的微过孔技术支撑。
智能终端:AI PC通过高阶 HDI实现 CPU/GPU/NPU 异构集成,AR/VR 设备以FPC满足轻量化与形态灵活性。
网络通信:5G基站的毫米波模块采用 PTFE 高频PCB减少信号衰减,光通信设备依赖高速覆铜板保障 Tb级带宽数据传输。
医疗设备(如可植入起搏器)采用生物相容性FPC,工业机器人的关节控制依赖刚挠结合板兼顾运动灵活性与电路稳定性。
代表性产品价值:
3)规模
随着近年来全球云计算以及人工智能技术和应用的快速发展,服务器、数据中心等云基础设施的需求持续扩大,推动PCB产品在人工智能及高性能计算领域的用量相应增加。
全球PCB市场在人工智能及高性能计算领域的市场规模进一步增长,根据沙利文研究数据,2029年将达到150亿美元,2024年至2029年期间的复合年增长率达20.1%。
PCB产业现在是成熟市场,竞争充分且市场分散,全球产业链已经历两次转移。最早是欧美主导,2000年前美、日、欧三大地区占全球PCB产值的70%;
近十年电子制造业往中国大陆、中国台湾、韩国转移,2024年中国大陆PCB 产值已占全球50%。现在因为东南亚有劳动力优势,还能让供应链更多元,不少 PCB厂都去那建厂扩产,东南亚产值占比慢慢提升。
AI算力爆发服务器升级带动
1)PCle机型:通用互联架构下的 PCB 基础需求
通过服务器上的PCIe卡槽来安装GPU卡的,GPU卡与GPU卡之间通过PCIE总线互连,是一种内部总线,也是一种计算机扩展总线标准,是一种高速串行、高带宽扩展总线,通常用于主板上连接显卡、固态硬盘、各类采集卡和无线网卡等外设。PCIe不仅限用于主板上,在很多芯片与芯片之间的互连也采用的是PCIe的总线。
2)Nvlink机型/SXM机型:
英伟达专为高性能GPU卡间互联而设计的解决方案,它采用了铺设在电路板上的专用协议,可以简单理解GPU与常看到的CPU芯片一样安装方式,直接铺设在电路板上面。GPU卡与GPU卡之间通过Nvlink链路来互连。
NVLink是由英伟达开发的一种高速互连技术,专为高性能计算(HPC)和人工智能(AI)应用设计,旨在加快CPU与GPU、GPU与GPU之间的数据传输速度,提高系统性能。
SXM机型在英伟达服务器里面,通常通过SXM模组来把GPU芯片集成在一起,里面包含了GPU芯片、显存、NVSwitch、电源接口、风扇等。
3)价值量
PCB/内存/电源/SSD等价值量均有提升
从普通服务器升级到AI训练服务器时,内存、SSD、PCB、电源等部件价值量实现数倍提升,背后是AI训练对硬件性能的极致需求驱动:
内存:AI 训练需同时处理海量数据集与复杂神经网络模型,对内存容量、带宽、速度要求呈几何级增长。普通服务器内存多为几十 GB 级别的 DDR4,而 AI 训练服务器需配备上百 GB 甚至更高容量的 DDR5(或更先进规格)内存,以支撑多 GPU 并行计算时的高并发数据交换,其价值量随容量与规格升级实现数倍提升。
SSD:AI 训练涉及频繁的数据集加载、中间计算结果缓存,对存储速度与容量的需求远超普通服务器。普通服务器 SSD 多为百GB级 SATA 接口,而 AI 训练服务器采用 TB 级别的 NVMe 高速 SSD(甚至存储级内存 SCM),以满足每秒数千兆字节的读写需求,存储介质的性能升级直接推动其价值量大幅增长。
PCB(印制电路板):AI训练服务器集成多块高功耗 GPU卡、高速互联模块,对 PCB 的层数、材质、信号完整性要求严苛。普通服务器 PCB 多为低层数的常规板材,而 AI服务器需采用高多层PCB(甚至刚挠结合板)、高速覆铜板基材,以保障高速信号传输与大电流供电的稳定性,工艺复杂度与材料成本的提升使其价值量数倍增加。
电源:AI 训练服务器功耗极高(单台功耗可达数千瓦),需配备大功率、高效率的电源模块。普通服务器电源功率多为几百瓦,而 AI 服务器电源功率跃升至 2000W 以上,且需满足 80PLUS 钛金级效率标准以降低能耗损失,电源的功率与性能升级使其价值量显著提升。
这些部件的价值量增长,本质是 AI训练 “高算力、大数据、高功耗” 特性对硬件性能的倒逼式升级,也是 AI 训练服务器硬件成本显著高于普通服务器的核心原因之一。
拆解核心细分领域
PCB行业上游为铜箔、电子级玻纤布、树脂、油墨、覆铜板等原材料行业,中游为PCB的生产制造行业,下游广泛应用于通讯、网络、计算机、服务器等领域。电子纱行业、电子布行业、覆铜板行业、PCB行业属于产业链上紧密相连、相互依存的上下游基础材料行业。
1)覆铜板(CCL):
覆铜板(CCL)是印制电路板(PCB)的核心基材,其介电常数(Dk)、介电损耗(Df)、耐热性、散热能力直接决定PCB的信号传输效率、功率承载能力与可靠性。在AI服务器中,CCL的性能与用量升级是推动其产值增长的关键逻辑。
从组成来看,覆铜板由电解铜箔和粘结片构成,而粘结片里有树脂、玻璃纤维布等成分,所以生产覆铜板的三大核心原材料就是电解铜箔、树脂和玻璃纤维布。
AI服务器需支撑高算力、高速互联、高功耗的场景(如多 GPU集群训练、千亿参数大模型推理),对 PCB/CCL提出远超普通服务器的要求:
为保障高速信号(如 PCIe 5.0/6.0、HBM 内存互联)的传输完整性,AI服务器 PCB 需采用低Dk(≤4.0)、低 Df(≤0.015)的高速CCL(如松下 Megtron 系列、罗杰斯 RT系列,或国产生益、华正的高速材料)。这类高端 CCL 的单价是普通 FR-4 材料的3-5倍,直接推升产值。
AI 服务器集成多块高功耗GPU(如 NVIDIA H100)、高速交换芯片,PCB 层数普遍达到20-40层(普通服务器多为8-16层),单台服务器 CCL 的使用面积与层数是普通机型的2-3倍,用量增长直接带动产值提升。
全球 AI服务器规模激增:据行业测算,2025年全球AI服务器市场规模将超千亿美元,头部厂商(NVIDIA、超微、浪潮、中科曙光等)的AI服务器订单呈指数级增长,直接拉动上游 CCL 的需求。
技术迭代加速产业升级:AI服务器的快速迭代(如从 PCIe 5.0 向 PCIe 6.0 演进)要求CCL厂商持续研发更先进的材料(如引入液晶聚合物LCP、聚苯醚 PPO 等低介电树脂),技术壁垒的提升进一步推高产品附加值与产值。
CCL的成本构成:
铜箔、树脂、玻纤布是覆铜板制造的关键材料,同时也是它的主要成本来源。从成本占比看,铜箔占比最高达39%,树脂占26%,玻纤布占18%,这三者共同构成了覆铜板的核心成本。
再看PCB的成本结构,覆铜板是其中的 “重头戏”,直接占PCB总成本的40%;剩下的PCB成本里,层压与组装环节占37%,而单独的铜箔和树脂在PCB总成本里的占比就比较小了。
2)原材料:树脂
覆铜板的电性能,主要靠基体树脂和玻纤布共同决定,其中 PTFE 树脂的综合性能是最好的。
半固化片属于预浸材料,就是用树脂浸渍后,固化到中间状态(B 阶)的薄片,能用来粘结多层印制板的内层导电图形,同时还能充当层间的绝缘材料。
不同厂商给树脂起的名字不一样,但目前行业里大多用松下的树脂分级体系来划分类型,等级越高,传输信号时的损耗就越小。
3)铜箔
HVLP(超低轮廓铜箔)作为高端电子材料的核心品类,其技术演进和市场扩张深度绑定全球算力革命与通信升级。
目前主流的铜箔按表面处理方式分为两类:
需求爆发:2025年全球高端电子电路铜箔需求 10万吨,其中 HVLP 增速超 50%,单台 AI 服务器用量是传统服务器的8倍。
供给瓶颈:全球 HVLP4/5 月产能仅 700 吨,三井等巨头因转产高毛利载体铜箔(加工费是 HVLP3 的 7 倍)进一步压缩供给。
价格趋势:2025年Q3起,HVLP3 加工费从 15万元 / 吨涨至 20-25 万元 / 吨,HVLP4 突破 30万元 / 吨,头部厂商议价权显著增强。
从成本构成来看,铜箔在覆铜板(CCL)的总成本中占比高达40%,是CCL成本里占比最高的单一材料。
这部分成本主要由三部分构成:
从市场竞争格局来看,全球铜箔市场长期由日韩企业主导,尤其是高端 HVLP 领域。日企比如三井金属、JX金属,占据了全球高端 HVLP 铜箔 90% 以上的市场份额,他们在工艺技术和设备稳定性上有多年积累,主要供应英伟达、英特尔等高端客户;韩企如 LS-Mtron 则在中高端市场有一定份额,服务于三星、SK等企业。
国内铜箔厂商近年来加速追赶,中低端市场已经实现规模化替代,比如华威铜箔、铜冠铜箔在 RTF 领域的产能和性价比优势明显;高端市场也有突破,像隆扬电子已经能量产 HVLP5 级铜箔,德福科技通过技术并购实现了 HVLP4 级产品的稳定供货,不过整体来看,国内厂商在高端市场的份额还不足10%,国产替代仍处于攻坚阶段。
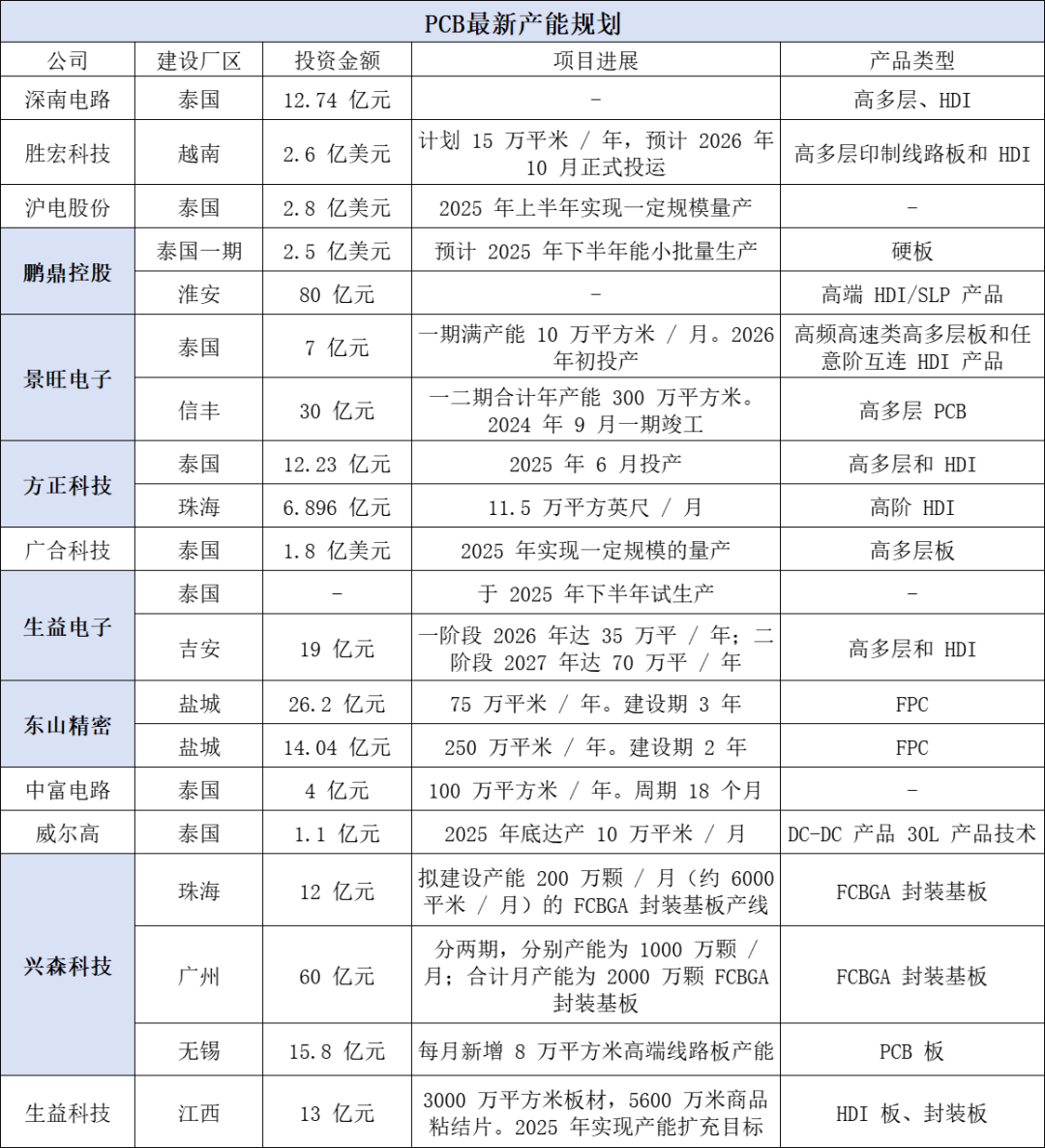
最新产能规划与项目进展
1)PCB产业链细分与核心公司:
上游原材料环节:
中游制造PCB产品:
2)最新产能规划:
国内PCB厂商深南电路、胜宏科技、鹏鼎控股等,正在东南亚(泰国、越南)及国内加码建厂,产品涵盖高多层板、HDI、FPC、FCBGA 等,产能扩充显著。
整体供给端扩张节奏加快,核心源于下游电子、通讯、汽车及 AI 服务器需求持续旺盛,尤其是AI算力快速发展带动高端PCB用量激增,成为推动行业新一轮扩产的关键动力。
风险:
免责声明:本文内容是基于公开信息梳理,仅作为行业分析研究参考,不构成任何投资建议,不对用户依据本文做出的任何决策承担责任。
来源:金融梦想家
展开阅读全文
文章观点仅代表作者观点,或基于大数据智能生产,不构成投资建议。投资者依据此做出的投资决策需自担风险,与通联数据无关。