
热门主题产业链
本文分享内容:共封装光学CPO概念10大龙头+存储芯片10大唯一性龙头+商业航天10大核心+光刻胶10大核心龙头+AI应用十大龙头梳理!
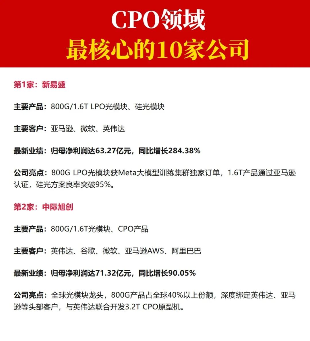
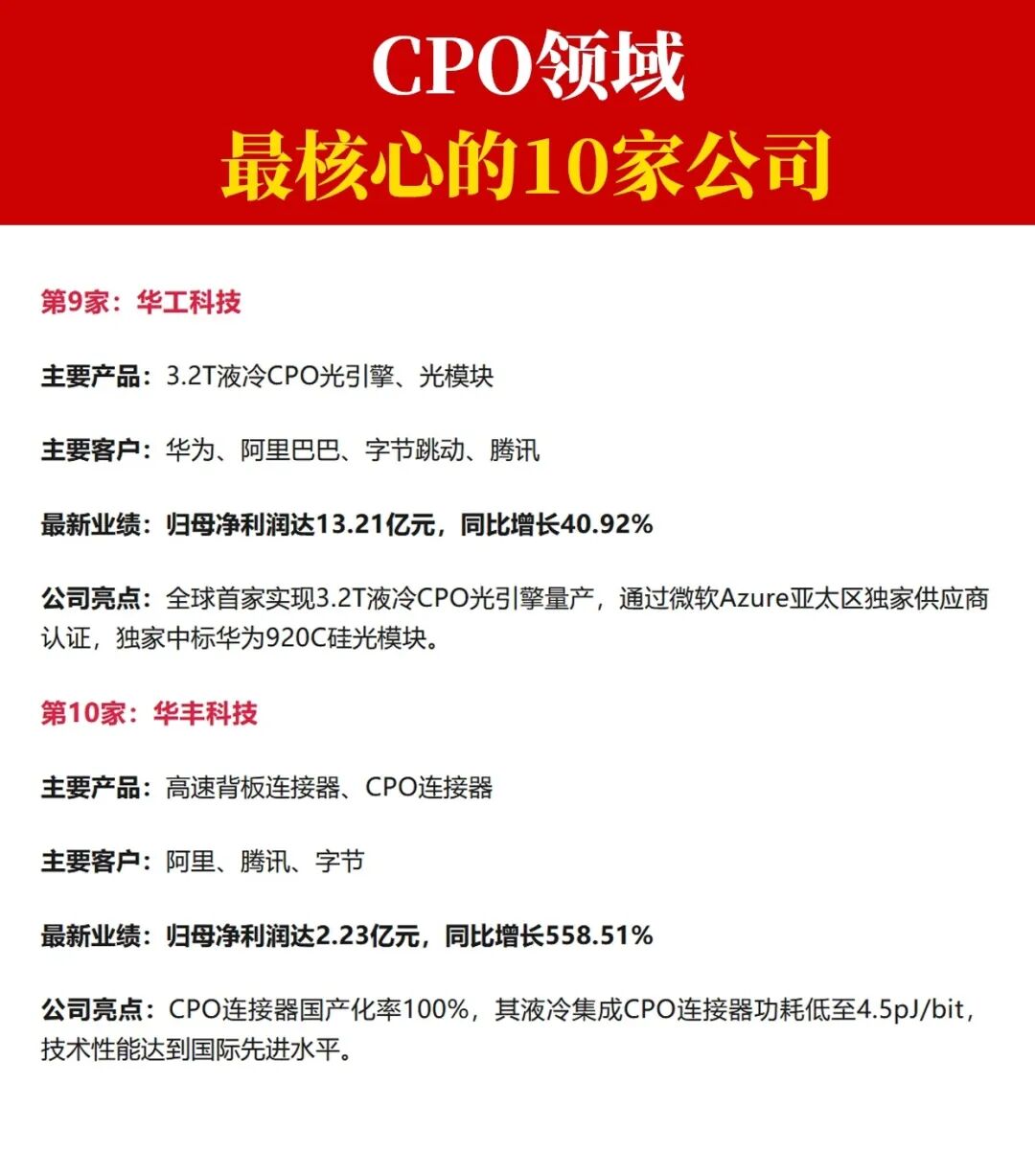
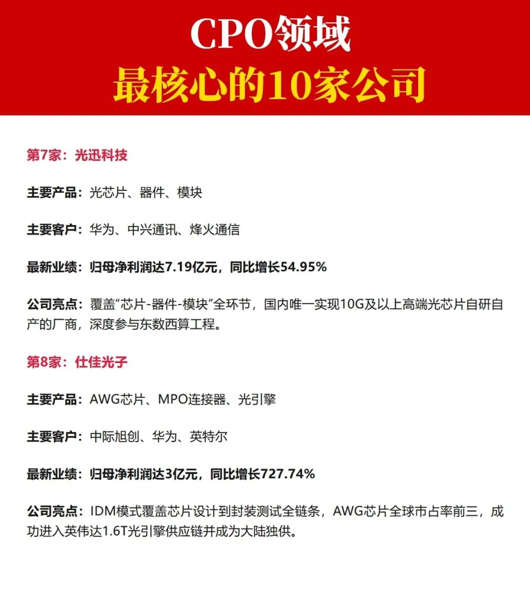
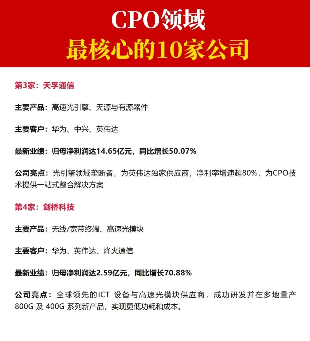
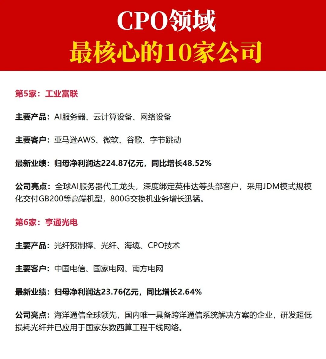
(1)共封装光学CPO概念十大龙头梳理
12月8日CPO概念板块领涨两市,板块大涨近5%,批量个股涨停或大涨。东田微、天孚通信、源杰科技、光库科技涨超10%,中际旭创、新易盛等创历史新高。
工信部明确支持高速光通信器件研发,A股CPO板块单日成交超1100亿元。AI算力需求推着光模块加速向800G/1.6T升级,直接拉到共封装光学产业链需求。CPO概念十大龙头值得关注!
中际旭创是:全球光模块龙头,800G占超40%份额,英伟达、亚马逊核心供应商,还和英伟达联合搞3.2T CPO。
天孚通信:CPO产业链中是上游核心器件的垄断级玩家,在光模块上游环节壁垒极高。是英伟达光引擎的独家供应商。
光迅科技:央企控股光通信器件的“老牌龙头”,国内少数能自主研发1.6T光模块的企业,800G产品已批量供货,CPO相关光芯片、光器件布局完善;
华工科技:共封装光学CPO领域的“全能型选手”。中国激光第一股、国内光模块市场的头部供应商之一。
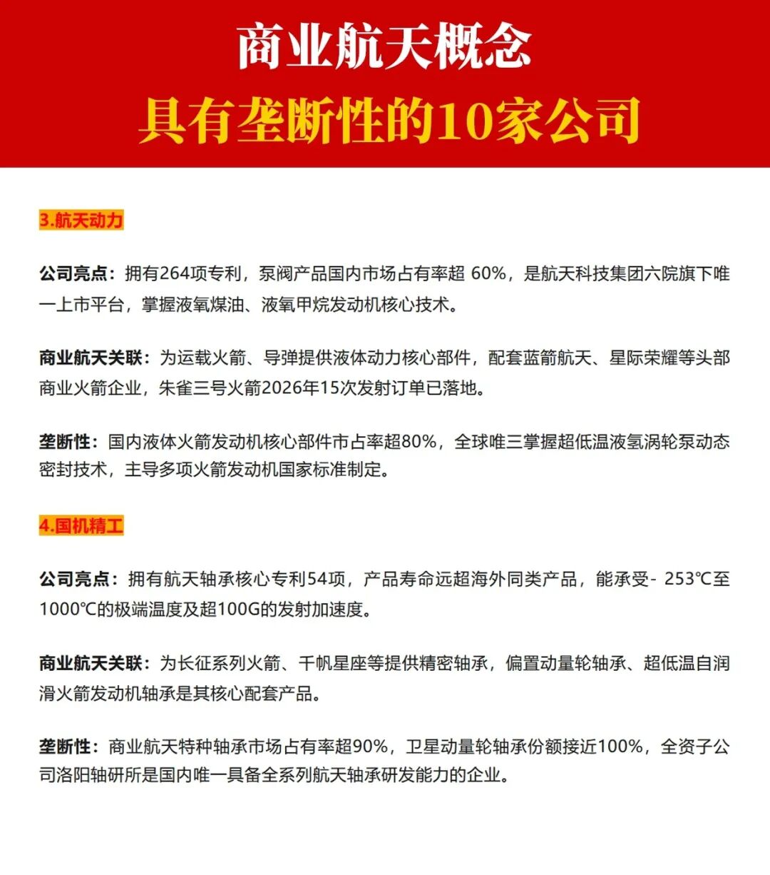
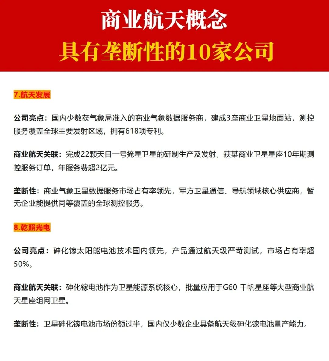
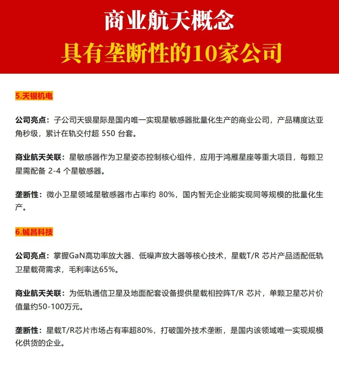
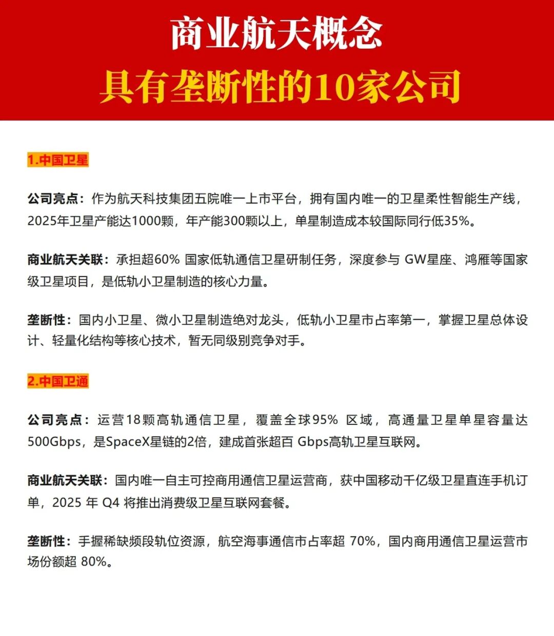
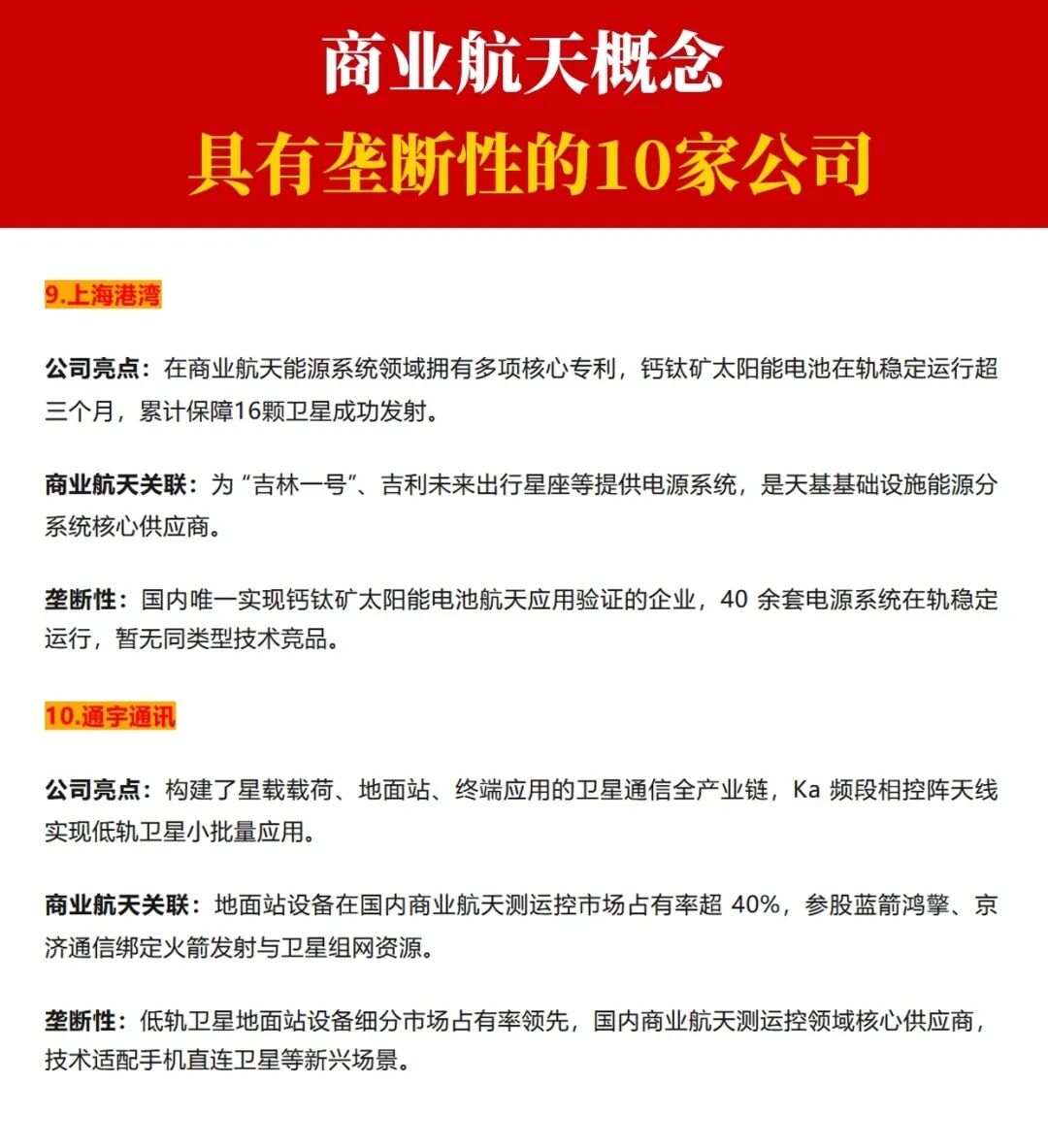
(2)商业航天概念垄断性10大龙头
商业航天概念垄断性公司有中国卫星、中国卫通、航天动力、天银机电、通宇通讯、国机精工等等。从卫星制造到动力、器件、能源,这十家直接包揽了商业航天全产业链的垄断级资源。
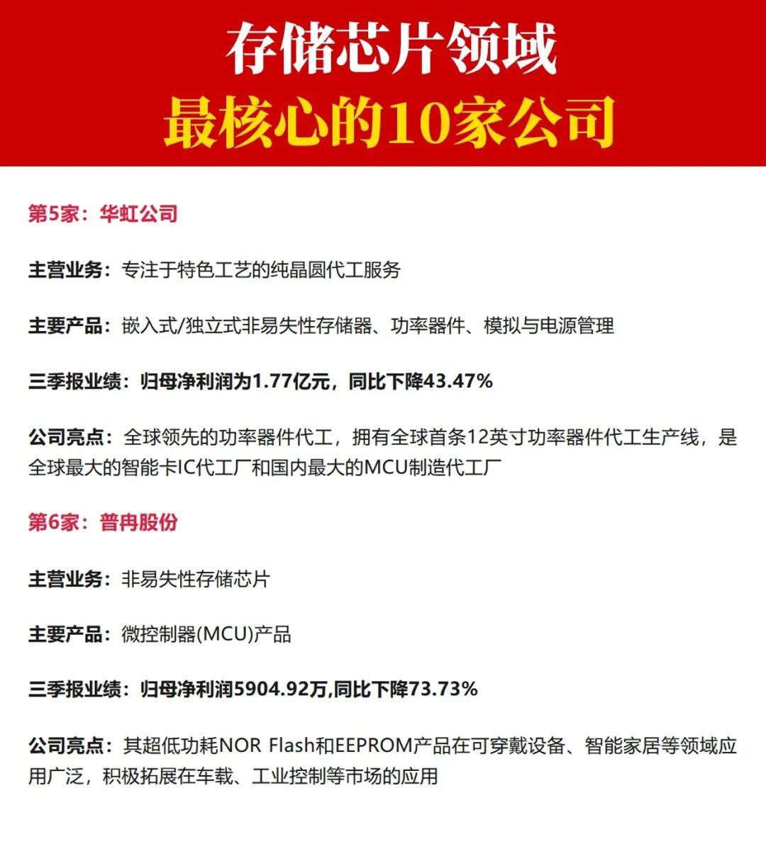
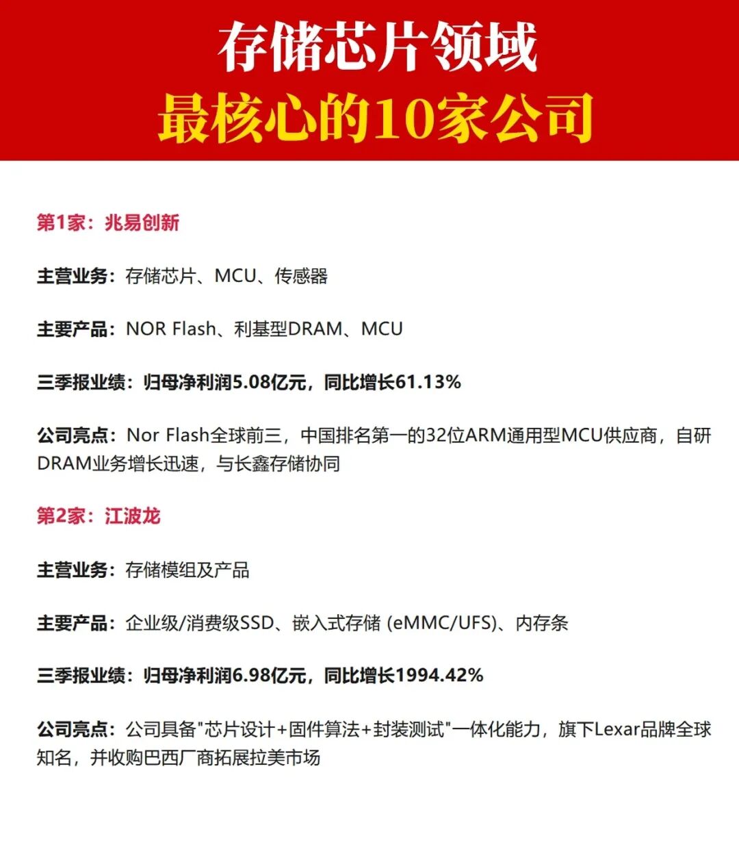
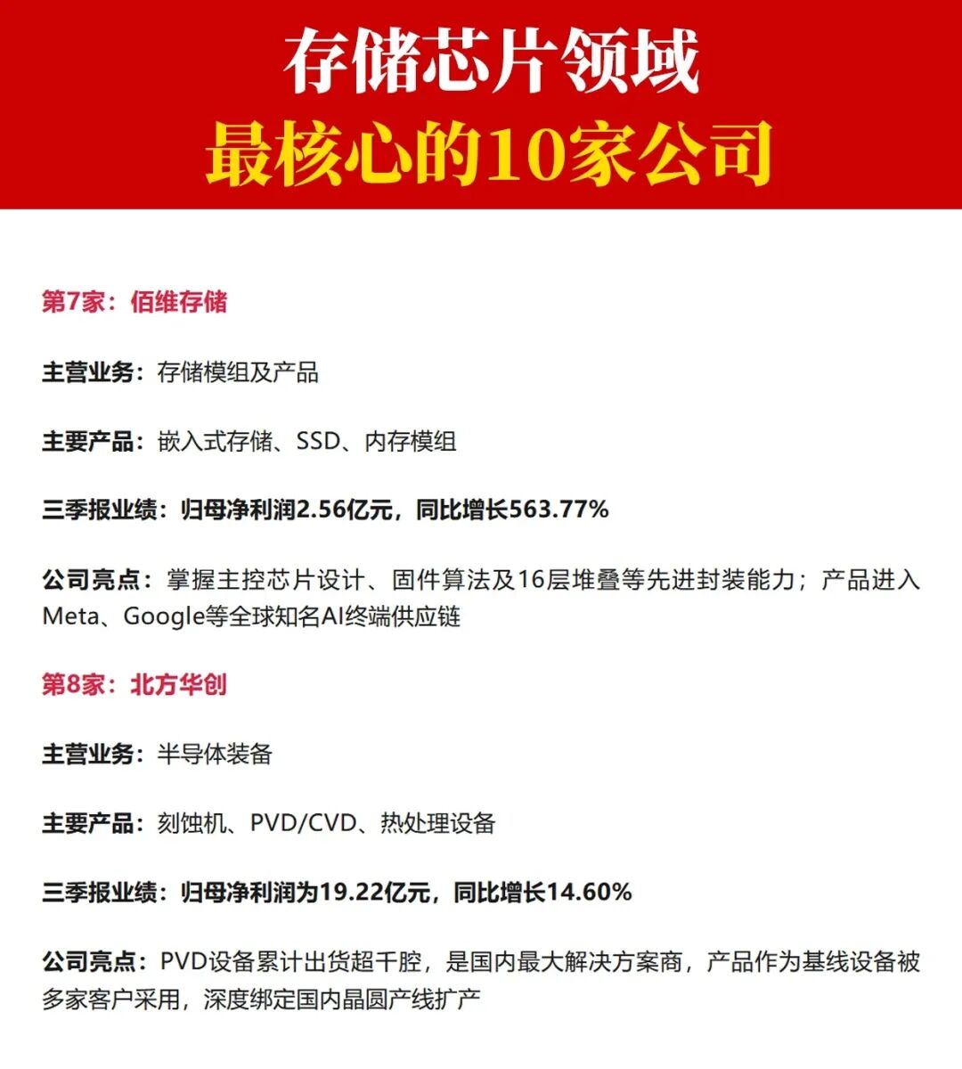
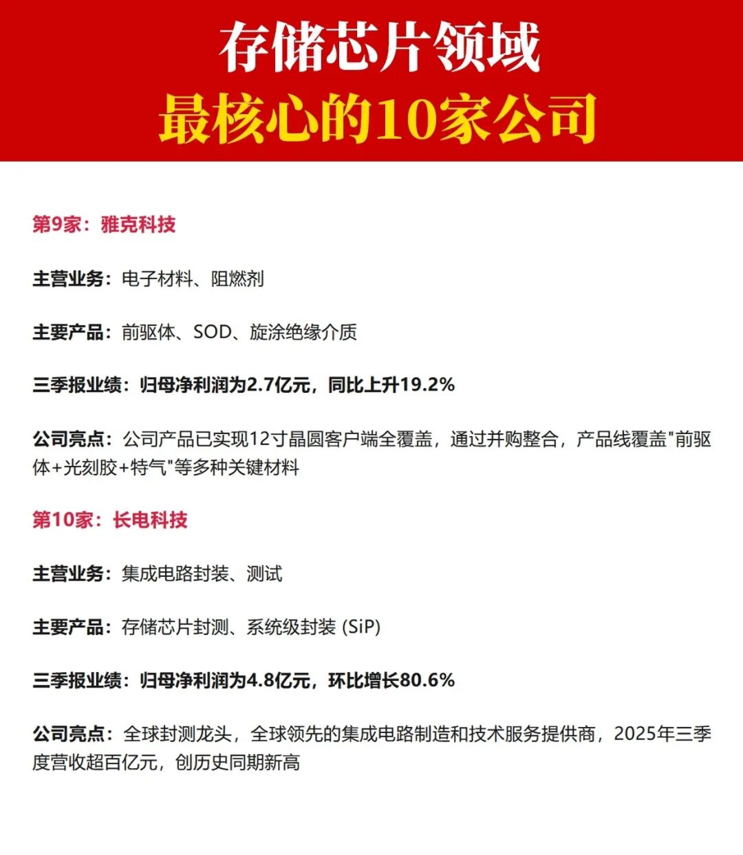
(3)存储芯片最核心10大龙头梳理
存储芯片产业链从设计、封测到材料、设备,最核心的十大龙头企业有兆易创新、长电科技、北方华创、江波龙、华虹公司深科技等等。
兆易创新:中国存储芯片设计领域的绝对龙头,也是全球领先的Fabless芯片供应商,全球市占率18.5%位列第二,国内市占率高达38%稳居第一。
江波龙:国内存储模组龙头,Lexar品牌在全球独立存储领域市占率第二。
北方华创:存储芯片生产设备龙头,刻蚀机在长鑫存储市占率超50%。
澜起科技:全球内存接口芯片龙头。
深科技:存储封测龙头+央国企改革概念
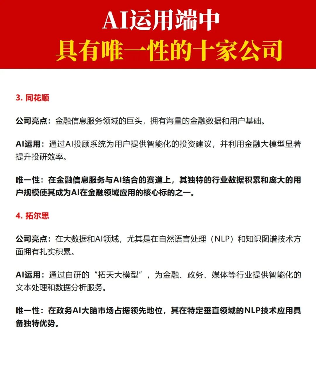
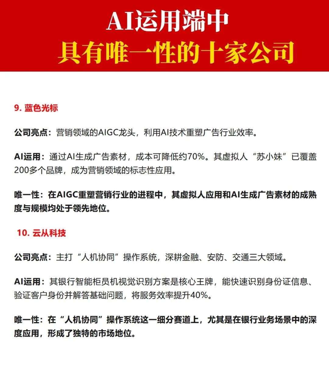
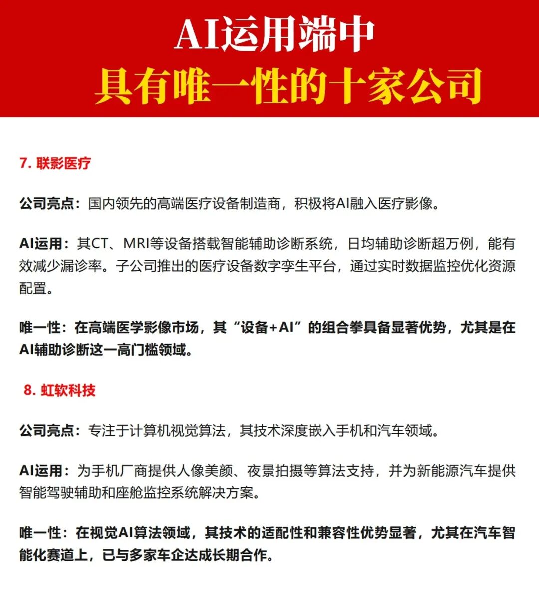
(4)AI应用概念十大唯一性龙头梳理
科大讯飞:全球领先的智能语音技术企业,中文语音技术领域的开拓者。
金山办公:国产办公软件市占率第一的唯一性龙头企业。
昆仑万维:国内唯一自研游戏垂类大模型的AI游戏厂商,其在游戏AI领域的布局具有独特性。
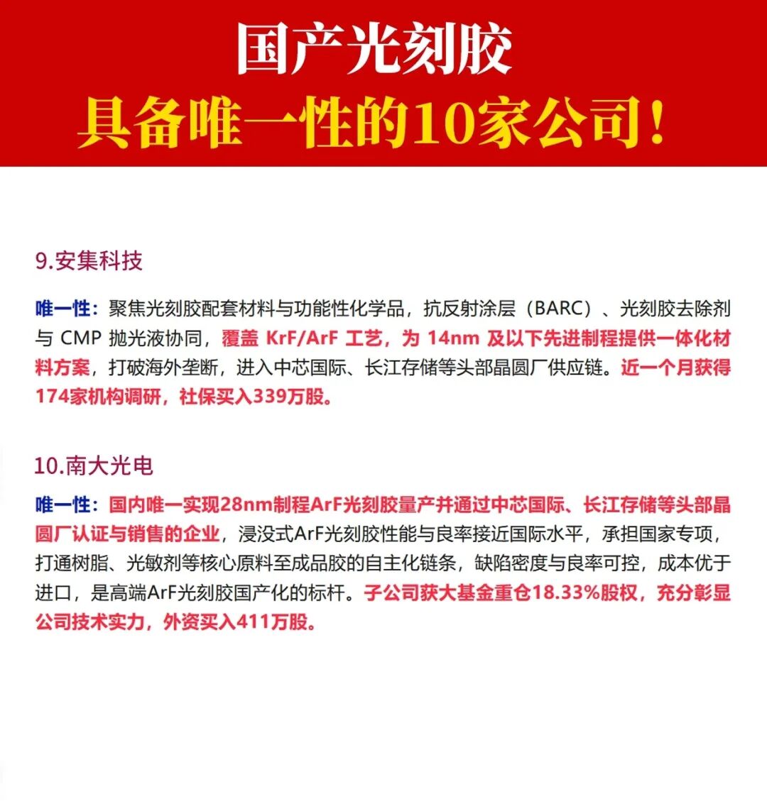
(5)光刻胶概念十大唯一性龙头梳理
强力新材是光刻胶助剂端稀缺标的,容大感光包揽PCB光刻胶全品类;彤程新材控北京科华,是KrF光刻胶市占率第一的龙头;南大光电国内唯一实现28nm ArF光刻胶量产的企业。
来源:木头婉
展开阅读全文
文章观点仅代表作者观点,或基于大数据智能生产,不构成投资建议。投资者依据此做出的投资决策需自担风险,与通联数据无关。