
热门主题产业链
11月25日,国家航天局印发《国家航天局推进商业航天高质量安全发展行动计划(2025-2027年)》,鼓励商业航天产业链布局和新技术新产品及新场景开发,并将设立国家商业航天发展基金。#商业航天 #火箭发射 #卫星
11月27日,北京市发布太空数据中心建设规划方案,计划于2025年至2027年,建设总功率达200kW、算力规模达1000POPS的一期算力星座,实现“天数天算”应用目标。
12月3日,蓝箭航天“朱雀三号”可复用火箭成功首飞入轨,一级回收未成功。
12月6日,“国家队”首款可复用液氧甲烷运载火箭静态点火试验成功,首飞在即。
伴随着太空算力建设需求拉动和可回收运载火箭技术逐步成熟,中国商业航天有望迎来成本下降与发射能力双提升,产业或迎来快速增长拐点。
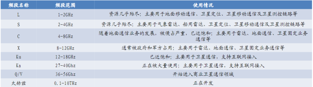
通信的无线频段包括L、S、C、X、Ku、Ka、Q、V等各个波段,L、S频段主要用于卫星移动通信;C、L频段主要用于卫星固定业务通信,Ka频段应用开始大量出现。为了满足日益增加的频率轨道资源需求,卫星通信频道正在布局Q/V等更高的频段资源。
目前全球轨道资源紧缺,地球近地轨道可容纳约6万颗卫星,而低轨卫星主要采用的Ku及Ka通信频段资源也逐渐趋于饱和状态。空间轨道和频段作为能够满足通信卫星正常运行的先决条件,已经成为各国卫星企业争相抢占的重点资源。目前,全球正处于人造卫星密集发射前夕。
近地轨道和频段资源先到先得。根据国际电信联盟(ITU)的规定,对于卫星的轨道和通信频率资源,先申报的国家具有优先使用权,但申请的卫星资源需要7年内部署完成,否则使用权将会自动失效。
近年来,世界各国相继发布卫星通信网络建设计划,全球卫星互联网星座主要以Starlink、GW星座、G60、鸿鹄-3、OneWeb、Kuiper等卫星系统为典型代表;美国商业航天发展迅猛,Starlink卫星星座在全球名列前茅。
目前,国内承担两大星座卫星发射任务的长征十二号、长征八号甲、长征六号改等“国家队”火箭因兼顾国家其他航天任务,排期紧张。与此同时,商业航天公司尚无成熟的大运力火箭可用,导致整体发射进度不及预期。因此,亟需一款大运力、低成本、高可靠的可回收火箭。
可重复使用火箭的革命性意义在于通过显著降低发射成本、缩短任务周期,从而大幅提升运力供给,其中低成本是推动航天产业实现“商业化”的核心驱动力。卫星互联网的规模化部署将显著提速,并催生太空旅游、在轨制造、深空探测等新兴商业场景。可回收技术的挑战在于如何协调工程复杂性与经济性之间的矛盾。当前核心难点在于,在确保火箭可靠和安全回收的基础上,同时平衡高难度工程技术(如高精度制导、热防护和发动机多次点火)的研发和实施成本,以最终实现整体发射成本的有效降低。
2025年底开始,朱雀三号、天龙三号、引力二号、双曲线三号、智神星一号等一批新型号商业火箭将按计划迎来首发,这批可复用火箭如果实现可回收,有望助力国内低轨卫星星座组网加速落地。
日前,朱雀三号已按程序完成发射任务, 二级火箭实现首飞入轨。虽未能成功回收一级火箭,但此次尝试也获取了火箭真实飞行状态下的关键工程数据,为后续发射服务、子级可靠回收可重复使用奠定了重要基础。
运载火箭一般由箭体结构、推进系统、控制系统三大部分构成。
1)箭体结构:包括贮箱制造、整流罩制造、结构件(级间段、仪器舱、尾端等)制造、连接件(高温合金螺栓、低温管路、阀门等)、解锁件(火工、非火工解锁)。箭体结构制造产业链最具商业价值的是整流罩制造产业,约占火箭总成本的10%,其次为不锈钢贮箱产业,可大幅降低箱体制造成本、利于可回收使用。
2)推进系统:包括发动机总装制造及涡轮泵、推力室、燃气发生器等核心部件制造。具体到技术层面,最有未来前景的是可回收液体火箭发动机(通常具备多次启动、深度变推力等特点),上游需关注可回收使用的推力室产品、可以大幅降低发动机复杂性的3D制造工艺(可降低涡轮泵、喷嘴等复杂部件制造成本与周期)等关键供应商。
控制系统包括:测控系统(传感器、外测设备及地面系统)、控制系统(惯导设备、综控计算机、时序控制、姿轨控系统、配电系统)以及软件。在低成本运力的需求下,电气系统元器件选配从“航天级”向“工业级”转型。
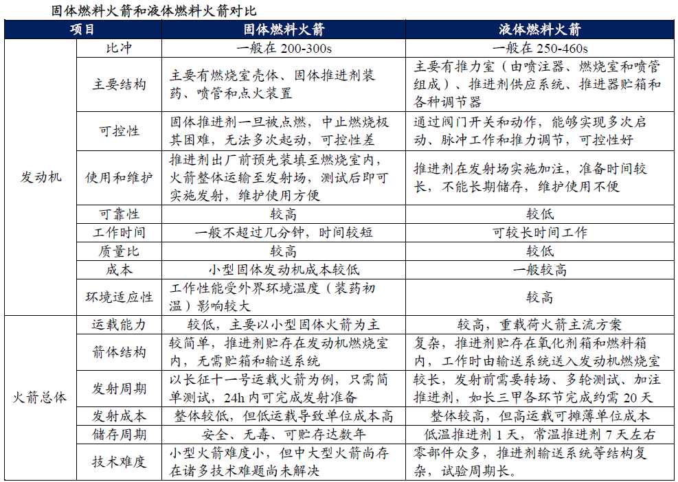
火箭发动机是运载火箭的核心部件,技术复杂,成本高昂,占火箭整体成本的30%~50%。根据运载火箭的飞行要求,主发动机应具备大推力、高可靠、高比冲、低成本、使用维护简单等理想特征。按使用的推进剂物态分类,常见的火箭发动机有两种形式——固体火箭发动机和液体火箭发动机。两种发动机在使用维护、成本、性能等方面各有千秋。
03-1 固体火箭发动机
在固体火箭发动机中,燃烧用的推进剂经压伸或浇注制成所需形状的装药,直接装于燃烧室或发动机壳体内。工作时,由点火装置点燃点火药,进一步将装药迅速加热点燃,使推进剂的化学能转变成燃烧产物的热能,继而膨胀加速后高速排出产生推力。
系统的可靠性等于系统内部各串联零部件可靠性的乘积。由于不需要具有推进剂的输送系统或活门,因此固体推进剂火箭发动机结构通常比较简单,系统可靠性相对更高。
固体推进剂装药在运输和使用时比液体推进剂安全得多,毒性也小。在发动机内保存时间可长达数年之久,随时处于战备待发状态,快速响应发射需求。据文昌航天城官网,长征十一号固体运载火箭可在24小时内完成发射准备。
03-2 液体火箭发动机
大多数液体火箭发动机使用的是双组元推进剂,即氧化剂组元和燃烧剂组元,它们分别贮存在各自的贮箱中。这种发动机工作时,供应系统将两组元分别经各自的输送管道输送到发动机头部,由喷注器喷入燃烧室中燃烧,生成高压和高温的燃烧气体,燃气经喷管膨胀加速后,高速排出产生推动导弹或飞行器的推力。
液体推进剂的能量密度高,其比冲范围约为250-460s,而固体推进剂的比冲范围约为200-300s。比冲的提高带来运力指数级的提升,液体推进剂的性能优势显而易见。
液体火箭发射准备工作时间较长,维护使用相对不便。液态推进剂存在易挥发、腐蚀等风险,因此在临发射之前加注完成后,必须在一定时间内发射出去。以常温推进剂四氧化二氮和偏二甲肼为例,它们加注后存储周期是7天左右;而低温推进剂液氢、液氧,它们的存储周期则只有1天,同时,发射前要做很多检查、维护、加注和泻放等勤务处理工作。
火箭发动机
斯瑞新材:为液体火箭发动机提供推力室内壁等关键材料和零件,是蓝箭航天等国内商业火箭公司的核心供应商。
铂力特:通过金属3D打印技术,为火箭发动机制造推力室、喷管等定制化复杂零部件。
航天动力:控股股东航天六院是中国唯一集运载火箭主动力系统研究、设计、生产于一体的单位。
国科军工:国内导弹(火箭弹)固体发动机龙头,产品也可应用于商业航天运载火箭。
箭体结构
上海沪工:子公司河北诚航专业从事火箭与导弹结构件、直属件的生产和装配。
超捷股份:业务包括商业火箭的壳段、整流罩、燃料贮箱、发动机阀门等结构件的制造,已实现小批量交付。
航天环宇:航天零部件产品已应用于新一代运载火箭等国家重大项目。
国机精工:子公司轴研所生产的特种轴承,在卫星和火箭上占据垄断地位,市占率超过90%。
广联航空:业务覆盖商业火箭箭体结构件和卫星结构部件。
派克新材:主要为商业火箭提供箭体结构件和发动机锻件。
控制系统
航天电子:航天电子专业配套单位,产品广泛用于运载火箭等领域。
高华科技:为火箭控制系统提供相关配套。
陕西华达:主营电连接器,产品应用于航天等领域,商业航天订单正常交付。
总装测试
西测测试:为参与卫星产品的相关客户提供测试服务。
苏试试验:提供第三方环境与可靠性试验服务。
(特别说明:文章中的数据和资料来自于公司财报、券商研报、行业报告、企业官网、百度百科等公开资料,本报告力求内容、观点客观公正,但不保证其准确性、完整性、及时性等。文章中的信息或观点不构成任何投资建议,投资人须对任何自主决定的投资行为负责,本人不对因使用本文内容所引发的直接或间接损失负任何责任。)
来源:策金说
展开阅读全文
文章观点仅代表作者观点,或基于大数据智能生产,不构成投资建议。投资者依据此做出的投资决策需自担风险,与通联数据无关。