
热门主题产业链
光模块:是光通信系统中的核心器件,主要用于实现光电信号的转换,在数据通讯、电信通讯等光纤网络的主干网络中应用广泛。光通信光模块概念则是指与光通信光模块的研发、生产和销售相关的上市公司所形成的一个概念板块,这些公司的业务发展与光通信光模块市场的需求、技术进步等因素密切相关。
催化事件:国盛证券指出,在AI算力需求驱动下,全球光模块产业正加速向800G/1.6T升级。光隔离器作为光模块中保护激光器的关键无源组件,正因其上游核心材料法拉第旋光片的全球性供应短缺,成为制约光模块产能扩张的“卡脖子”环节。
题材君接下来帮大家梳理一下光模块相关概念股,并筛选其中最核心8家企业,以便大家供大家研究参考,以便后期跟踪
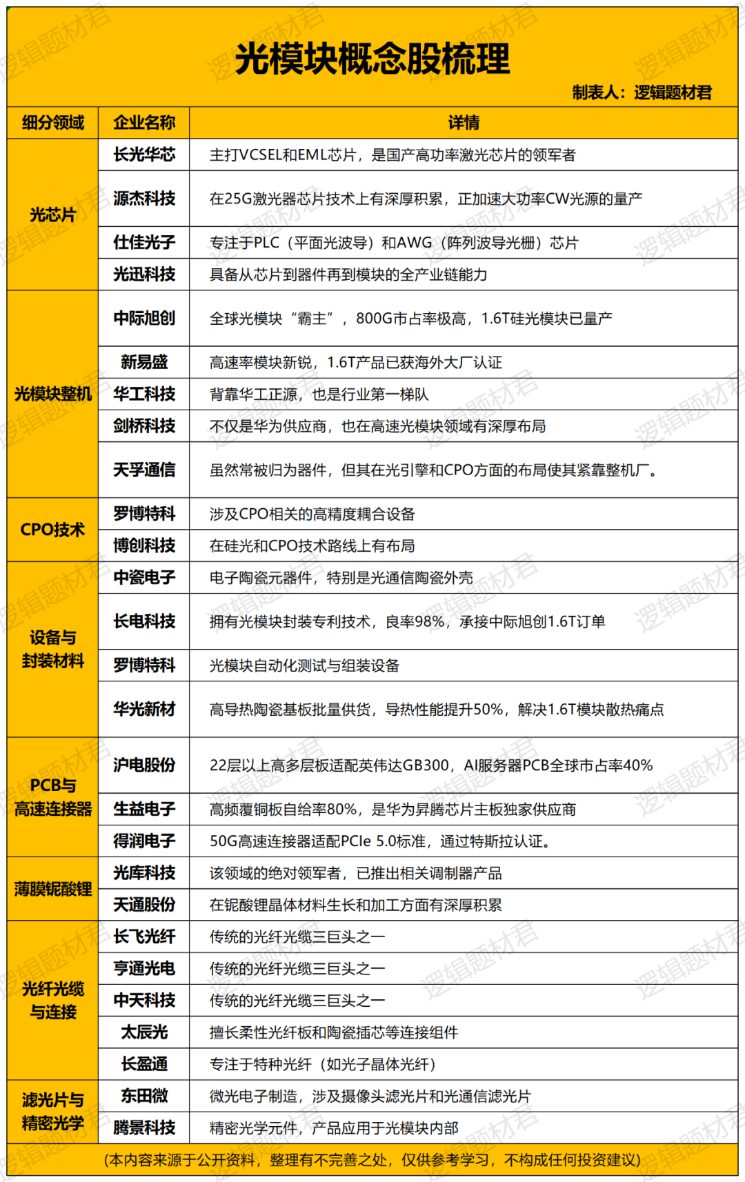
第一家:长光华芯
光模块:光芯片(激光芯片)核心供应商,为光模块提供“心脏级”器件(DFB、VCSEL激光器芯片),是光模块实现光电转换的核心源头。
公司亮点:国内唯一量产高功率850nm VCSEL芯片的企业,2025年25G DFB芯片全球市占率突破20%;其100G EML芯片已通过中际旭创、新易盛验证,打破海外垄断,适配800G/1.6T高速光模块需求。
第二家:仕佳光子
光模块:光芯片(PLC/AWG芯片)+ 光器件双轮驱动,为光模块提供关键无源芯片与集成器件,支撑光模块信号分合路与高速互联。
公司亮点:全球唯一实现400G/800G AWG芯片量产的企业,PLC分路器芯片全球市占率超35%;2025年推出CPO专用AWG芯片,适配剑桥科技、华工科技的CPO光模块方案,订单排期至2026年二季度。
第三家:源杰科技
光模块:高端激光芯片龙头,聚焦光模块核心的DFB、VCSEL芯片,覆盖25G-100G全速率,是高速光模块实现光电转换的关键源头器件供应商。
公司亮点:国内少数实现IDM全流程自主可控的光芯片企业,100G PAM4 EML芯片已量产,200G PAM4 EML芯片进入客户推广阶段;针对1.6T光模块研发的300mW高功率CW光源突破核心技术,已送样英伟达、中际旭创等头部客户。
第四家:华工科技
光模块:光模块整机研发生产+光芯片自主可控的全链条企业,覆盖400G/800G/1.6T/3.2T光模块产品,同时提供CPO光引擎等前沿方案。
公司亮点:25G以上高端光芯片实现自主可控,1.6T硅光模块送样北美客户,全球首发3.2T CPO液冷光引擎,已与头部互联网客户合作并小批量发货;2025年上半年光模块业务收入占比升至49.1%。
第五家:中际旭创
光模块:全球高速光模块核心供应商,覆盖400G/800G/1.6T全速率产品矩阵,是英伟达、谷歌等巨头的核心光模块合作伙伴。
公司亮点:2025年800G光模块全球市占率30%-35%(行业第一),1.6T光模块完成英伟达GB200平台认证并小批量交付,锁定英伟达80%的1.6T订单。
第六家:新易盛
光模块:高端光模块领军企业,聚焦800G/1.6T产品,是谷歌等海外云厂商的核心供应商。
公司亮点:谷歌800G光模块第二大供应商(与中际旭创垄断其75%订单),1.6T光模块完成谷歌认证并规模化量产,采用3nm DSP芯片+LPO方案,功耗较传统方案降50%以上。
第七家:天孚通信
光模块:谷歌800G光模块第二大供应商(与中际旭创垄断其75%订单),1.6T光模块完成谷歌认证并规模化量产,采用3nm DSP芯片+LPO方案,功耗较传统方案降50%以上。
公司亮点:光器件领域质量与性能认可度高,产品广泛配套中际旭创、新易盛等头部光模块厂商,是光通信产业链中光模块环节的关键支撑企业。
第八家:剑桥科技
光模块:高速光模块量产厂商,掌握硅光、COC等先进封装技术,供应800G及以上光模块。
公司亮点:少数能批量交付800G光模块的企业,800G及以上产品月产能1-1.5万只,全年出货量超60万只,直接供应思科、微软等头部客户。
特别声明:以上内容绝不构成任何投资建议、引导或承诺,仅供学术研讨。市场有风险,投资决策需建立在理性的独立思考之上。
来源:逻辑题材君
展开阅读全文
文章观点仅代表作者观点,或基于大数据智能生产,不构成投资建议。投资者依据此做出的投资决策需自担风险,与通联数据无关。