
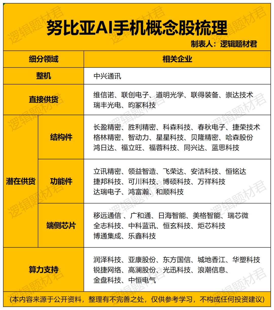
热门主题产业链
努比亚AI手机:是指努比亚推出的一系列搭载人工智能技术的智能手机,这些手机通过集成大模型、优化影像系统等方式,为用户提供更加智能、便捷和个性化的使用体验。
催化事件:2025年12月1日,中兴通讯宣布搭载豆包手机助手技术预览版的努比亚M153工程样机正式少量发售,售价3499元,面向开发者及科技爱好者开放体验。豆包手机助手是字节跳动豆包团队与中兴通讯在操作系统层面深度合作的成果,实现了跨应用协同、系统级权限调用和多模态交互优化等功能。
题材君接下来帮大家梳理一下努比亚AI手机相关概念股,并筛选其中最核心8家企业,以便大家供大家研究参考,以便后期跟踪
第一家:中兴通讯
努比亚手机:持有努比亚 78.33% 股权,为豆包助手提供硬件研发、生产制造,是首发合作厂商
公司亮点:作为努比亚的母公司,是努比亚AI手机硬件设计与生产的主导方,在5G技术、终端设备研发等方面实力雄厚。其提出“AI for All”理念,通过星云引擎智能调用多种专家大模型,推出了一系列具有AI功能的努比亚手机,如努比亚Flip 2、努比亚Z80 Ultra等。
第二家:昀冢科技
努比亚手机:独家供应豆包手机摄像头模组的CMI组件,占比超90%。聚焦摄像头模组核心环节,深度参与努比亚手机摄像头配套业务
公司亮点:是国家级专精特新“小巨人”企业,核心产品聚焦于智能手机高端摄像头光学模组CCM和音圈马达VCM,其CMI系列产品通过融合多种工艺以及自研技术路线,实现对传统摄像头模组中分立器件的功能整合与结构集成,可能参与了努比亚AI手机的影像模块设计。
第三家:福日电子
努比亚手机:为中兴提供手机代工服务,直接受益于豆包手机量产。子公司已完成手机 AI 大模型应用系统软件开发,适配豆包系统。
公司亮点:是智能手机ODM/JDM/OEM厂商,为字节跳动提供代工服务,与努比亚供应链存在关联,是“豆包手机”的直接制造商之一,在努比亚AI手机的生产制造环节发挥作用。
第四家:道明光学
努比亚手机:石墨烯散热膜应用努比亚旗舰机型供应链
公司亮点:是世界领先的反光材料生产上市企业,旗下常州华威新材料有限公司生产液晶显示微纳结构光学材料及模切组件,产品广泛应用于手机等领域,可能为努比亚AI手机提供光学膜相关产品。
第五家:同兴达
努比亚手机:是液晶显示模组供应商,其产品最终应用于努比亚等国内外一线品牌,为努比亚AI手机提供显示屏模组
公司亮点:同兴达在中小尺寸显示模组领域具有较强的研发和生产能力,2022年液晶显示模组出货量超1亿片,约占国内市场四分之一,全球市场十分之一,年出货量及销售额位列液晶显示模组细分领域民营企业第一。
第六家:联得装备
努比亚手机:提供显示模组组装设备,支持豆包手机高清交互界面生产
公司亮点:是国内领先的LCD/OLED整线模组、柔性制造及非标自动化设备专业解决方案提供商,与京东方、天马微电子等众多显示行业企业合作,可能为努比亚AI手机的屏幕模组生产提供设备支持。
第七家:润泽科技
努比亚手机:为豆包大模型提供数据中心算力基础设施
公司亮点:作为字节跳动豆包大模型算力受益标的,为其训练与推理提供数据中心基础设施支持,而努比亚AI手机搭载了豆包大模型,所以润泽科技间接为努比亚AI手机的AI功能实现提供了算力支持。
第八家:飞荣达
努比亚手机:为中兴提供石墨烯散热材料,是豆包手机散热方案唯一创业板标的
公司亮点:主要生产电磁屏蔽材料及器件、导热材料及器件和轻量化复合材料等产品,是华为手机散热和电磁屏蔽产品的重要供应商之一,在散热和电磁屏蔽领域具有较强的技术实力和市场份额。
特别声明:以上内容绝不构成任何投资建议、引导或承诺,仅供学术研讨。市场有风险,投资决策需建立在理性的独立思考之上。
来源:逻辑题材君
展开阅读全文
文章观点仅代表作者观点,或基于大数据智能生产,不构成投资建议。投资者依据此做出的投资决策需自担风险,与通联数据无关。