
热门主题产业链
谷歌TPU:是Tensor Processing Unit的缩写,即张量处理单元,是谷歌专为加速人工智能和机器学习任务设计的专用集成电路(ASIC)。它从硬件到软件栈深度整合,围绕深度学习中最核心的张量运算展开,在矩阵乘法、卷积等操作上具有高效、高能效比等优势。
催化事件:Meta Platforms据悉正考虑斥资数十亿美元购买谷歌的 TPU,包括用于Meta的数据中心建设。此前,谷歌正式发布第七代TPU"Ironwood",是目前谷歌性能最强大、能效最高的定制芯片。
市场预计2026年TPU出货量达400万颗,随着TPU出货量预期上修,带动OCS交换机、1.6T光模块等硬件产业供应商迎发展机遇
题材君接下来帮大家梳理一下谷歌TPU芯片相关概念股,并筛选其中最核心8家企业,以便大家供大家研究参考,以便后期跟踪
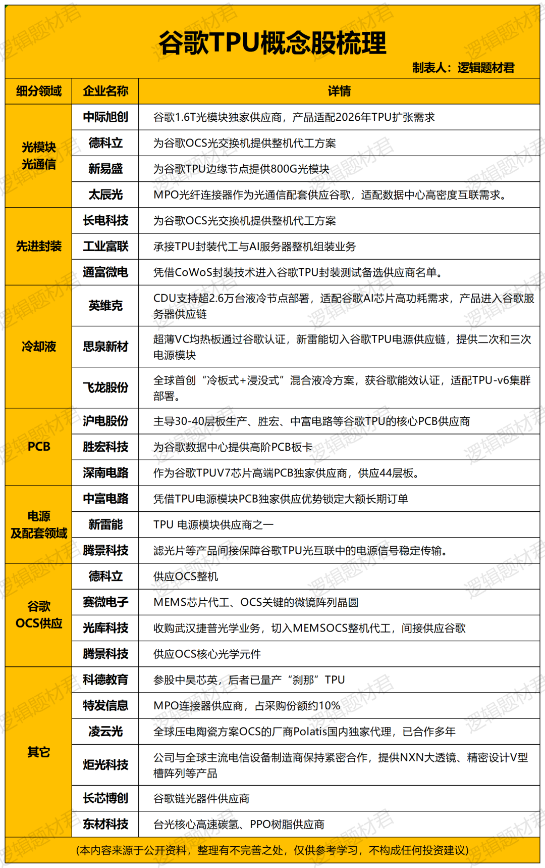
第一家:中际旭创
谷歌TPU:涉及光模块和光通讯领域,是谷歌TPU集群1.6T DR8光模块独家供应商,800G光模块供货占比超60%,2025年相关订单金额超50亿元,硅光集成技术适配谷歌低功耗需求。
公司亮点:在高速光模块领域技术领先,市场份额高,是全球光模块龙头企业,为全球多家知名数据中心提供产品。
第二家:光库科技
谷歌TPU:涉及光模块和光通讯领域,通过收购武汉捷普成为谷歌OCS交换机独家代工厂商,份额超70%。
公司亮点:在光纤激光器件和光通讯器件领域技术深厚,其薄膜铌酸锂调制器技术位居全球领先地位,高功率光纤激光器件如隔离器、光纤光栅等市场占有率领先。
第三家:长电科技
谷歌TPU:涉及先进封装领域,与谷歌在人工智能芯片的后端制造领域有合作,主要负责谷歌TPU等高性能AI芯片的先进封装和测试工作。
公司亮点:全球知名的半导体封测企业,具备2.5D/3D等先进封装技术,拥有全球化的生产布局和丰富的封测经验,客户资源丰富,服务于众多国际知名芯片企业。
第四家:沪电股份
谷歌TPU:涉及PCB领域,是谷歌TPU的核心PCB供应商,是TPU v6及v7 PCB的主要供应商,2025年在谷歌TPU的PCB供应中份额约达30%,还为谷歌AI服务器及800G交换机等供应核心PCB部件。
公司亮点:专注于高多层印制电路板研发生产,在汽车电子PCB和通信设备PCB领域具有较高知名度,技术工艺先进,产品质量可靠。
第五家:深南电路
谷歌TPU:涉及PCB领域,是谷歌自研TPU的印制电路板供应商,已完成谷歌TPU V7高端PCB板的技术验证。
公司亮点:中国印制电路板行业的龙头企业之一,具备较强的技术研发能力,在高端PCB领域,如高阶HDI板、任意层互连PCB等方面技术领先,产品广泛应用于通信、航空航天等高端领域。
第六家:英维克
谷歌TPU:涉及冷却散热领域,是谷歌数据中心液冷核心供应商,其推出的CDU产品支持超2.6万台液冷节点部署。
公司亮点:国内领先的精密温控节能设备提供商,在数据中心温控领域有丰富的解决方案,产品涵盖风冷、液冷等多种方式,服务于众多国内外知名数据中心企业。
第七家:德科立
谷歌TPU:涉及光模块和光通讯领域,已开发320×320通道OCS光机模组,向谷歌送样测试,并获得谷歌10台OCS样机订单。
公司亮点:专注于光通信领域,在光传输、光接入等技术方面有深厚积累,是国内少数掌握光芯片集成技术和光器件封装技术的企业之一,产品具有较高的技术含量和竞争力。
第八家:思泉新材
谷歌TPU:涉及冷却散热领域,是谷歌TPU芯片散热解决方案的核心供应商,其超薄VC(真空腔均热板)用于TPU芯片的热量管理。
公司亮点:在散热材料领域技术先进,其超薄VC技术可实现0.25mm的厚度,较行业平均更薄,散热效率提升30%以上,能够为高端电子设备提供高效散热方案。
特别声明:以上内容绝不构成任何投资建议、引导或承诺,仅供学术研讨。市场有风险,投资决策需建立在理性的独立思考之上。
来源:逻辑题材君
展开阅读全文
文章观点仅代表作者观点,或基于大数据智能生产,不构成投资建议。投资者依据此做出的投资决策需自担风险,与通联数据无关。