
热门主题产业链
10月28日,我国十五个五年规划的建议发布,其中指出,推动量子科技、生物制造、氢能和核聚变能、脑机接口、具身智能、第六代移动通信等成为新的经济增长点。
量子科技是大国博弈下一个超级赛道,当前从顶层设计到地方政策全面加码,作为下一个五年规划重点领域之一,量子科技行业有望全面提速。
量子通信作为量子科技的三大细分赛道之一,在保障国防信息安全及科技方面潜力巨大,是国家科技重点战略。
本文重点解析量子科技核心赛道:量子通信。
量子科技是新一轮科技革命和产业变革的前沿领域,主要分为量子计算、量子通信、量子精密测量三大核心赛道。
其中,量子通信是利用量子力学原理进行信息安全传输的新一代通信技术。
其核心在于通过量子叠加、量子纠缠与测不准原理,从物理层面确保信息在传输过程中无法被窃听或复制,是目前唯一已知的无条件安全通信。
这一特性使量子通信在理论上能够实现“绝对安全”的信息传输,被视为对抗未来网络攻击的最可靠手段。
量子通信相与传统通信方式相比优势:
无条件安全性:理论上,即使攻击者具有无限的计算资源和任意物理学容许的信道窃听手段,量子通信仍可保证通信双方安全地交换信息,这是量子通信相对传统通信 最突出的优势。其密钥具有不可复制性和绝对安全性。
高效性:利用量子态的叠加性和纠缠特性,有望以超越经典通信极限的条件下传输和处理信息。因此量子通信对金融、电信、军事等领域有极其重要的意义。
隐蔽性强:量子通信没有电磁辐射,第三方无法进行无线监听或探测。
根据英国政府科学办公室发布的《量子时代的机会》报告,量子通信的应用发展将经历短,中,远期三个阶段。
短期-量子保密通信阶段:应用量子密钥分发技术,为国防、政务、能源等用户提供高安全的数据传输和通信服务。
中期-量子安全互联网阶段:以量子密钥分发技术为基础构建广泛的密钥管理网络,结合量子安全的密码算法:为金融、医疗、个人消费云数据、电信服务等提供系统性的量子安全服务。
远期-量子信息网络(即量子互联网)阶段:即随着量子中继、量子计算机、量子传感及测量等技术的成熟,应用量子隐形传态等量子通信技术手段,依托星地一体的广域量子通信网络,实现量子安全网络、量子云计算网络、量子传感网络等网络服务。
目前我国已经进入应用发展路线的中期阶段,预计再需要10年左右的时间,有望进入远期阶段。
量子通信产业链从上游的光子芯片、探测器与调制器等核心器件和基础研究,到中游主设备、QKD系统与量子中继设备,再到下游的量子加密网络与云安全服务,正在形成多层次协同发展格局。
上游基础研究环节中,高校(如中国科大、清华)、科研机构(如中科院量子信息重点实验室)及企业(如国盾量子、科大国创)等是量子通信基础理论、算法和专利的主要来源。例如,中国科大潘建伟团队在量子密钥分发(QKD)协议(如BB84、E91)和量子隐形传态领域的研究为产业链提供了核心理论支撑。
中游是产业链的核心环节,形成较高进入门槛。量子设备与解决方案提供环节包括了密钥分发及中继、量子网关、量子路由等量子通信设备制造商与系统集成商。
下游客户以政务、金融、电力、国防为主,由于拥有大量重要信息和敏感数据,信息安全需求强烈支撑量子保密通信行业发展。
量子密钥分发QKD
量子通信的核心应用聚焦于量子密钥分发(QKD)技术。
该技术通过构建量子信道与认证经典信道的双通道传输体系,实现通信双方安全密钥的协商与共享。
QKD的核心机制在于:利用量子态物质(如单光子)作为密钥载体,基于量子力学不可克隆定理与测量坍缩原理,当密钥传输过程遭遇非法截获或测量时,量子态将发生不可逆的改变。
这种特性使得密钥交换过程具备天然的安全性保障-攻击者即使截获量子信号,也只能获取随机无效信息;而合法接收方则可通过量子态异常检测,实时发现密钥传输被窃听的迹象。
国际QKD产业系统硬件设备已相对成熟,国际代表公司有瑞士IDQuantique公司(已被韩国SkT收购),德国InfiniQuant公司,美国MagiQ公司、Quantumxchangc公司和Qubitekk公司,澳大利亚QuintcssonccLab公司等。
欧洲和日、韩等一直重点发展QKD技术,并加速相关基础设施建设。
量子密钥分发与后量子密码学(PQC)相结合,在量子计算机日益能够破解公钥加密的当下,为网络安全提供了一种双管齐下的应对方法。
相对成熟的量子密钥分发技术为构建未来的量子互联网提供了一条可靠的途径。
当前中国主导的量子密钥分发国际标准发布,推动技术话语权提升。同时国内量子通信产业链上下游企业共同制定60余项标准,涵盖核心器件、网络架构、应用接口等方面。
中国在QKD领域处于技术领先地位。根据QIC在2024年8月20日对国际专利数据库的统计,全球量子通信领域公开的同族专利数量排名前千位的专利申请人中,科大国盾量子技术股份有限公司、中国电科、国家电网、北邮、中科大、启科量子、华南师范、问天量子、国腾量子9家中国机构的专利数量约占前10位申请人的专利总量的93%。我国在CK-QKD领域的设备供应商还包括了HW、循态量子、烽火通信等具有竞争力的企业。
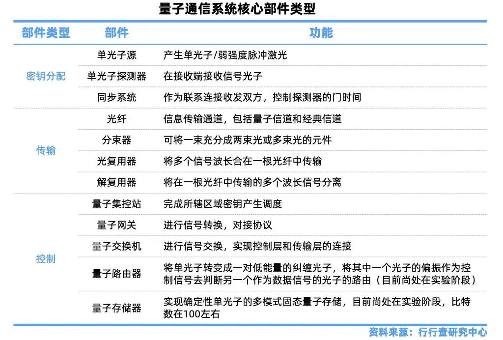
量子通信核心器件
量子通信核心零部件主要涉及量子芯片、单光子发生源、单光子探测器等。
量子保密通信相关产品及量子计算调控系统等产品的核心组件已实现国产化,少量通用进口元器件均有国产化替代方案。
量子芯片:作为量子计算与通信的“大脑”,支撑量子态制备、操控及信号处理。光迅科技兼具光芯片与量子通信技术储备,支撑量子信号传输。紫光国微依托半导体技术积累,布局量子芯片领域。此外,在信号处理芯片中,富瀚徵、晶华微、中微半导等企业布局,支撑量子信号处理。
量子光源:产生单光子或纠缠光子对,是量子密钥分发(QKD)的基础。国盾量子量子光源技术领先,为设备提供核心组件。光库科技作为量子通信的激光光源供应商,为量子通信提供信息传输的“信号发射器”,即激光光源。罗博特科等厂商通过技术延伸布局量子光源相关设备。
单光子探测器:检测单个光子信号,将光信号转换为电信号,是QKD接收端的关键。
国盾量子深耕单光子探测器研发;神州信息单光子探测技术落地,此外还为量子通信提供随机数生成器,相当于“量子密钥的‘密码本’”;光韵达通过激光技术延伸,布局单光子探测器件。
10月11日,中科大与国盾量子联合发布全球首款四通道超低噪声半导体单光子探测器,为量子信息关键组件。同日中国移动启动“点亮百城”量子试验网,计划覆盖全国31省市,成立量子生态联盟。
光纤光缆:传输量子信号,支撑长距离QKD。亨通光电为量子通信提供低损耗光纤,确保信息传输的“高速稳定”。华工科技实现光通信与量子技术融合,布局量子网关设备。
此外,国仪量子(科大国创参股)推出量子随机数发生器、量子密钥分发设备等产品;佳缘科技作为QKD设备配套供应商,聚焦特种领域应用;中科曙光等厂商为量子通信提供高性能计算支持;卫士通、信安世纪、格尔软件、三未信安、天融信、吉大正元等在量子密码等领域均有所布局。
全球量子通信产业正处于从实验验证期向工程化与商业化应用期的关键过渡阶段,并正沿着网络化、标准化与产业化方向加速前进。
全球量子通信竞争格局呈现出“中、美、欧三强并立”的态势。
美国:以国家量子计划为核心,重点布局量子互联网基础设施建设,由能源部(DOE)主导的“QuantumInternetBlueprint”计划已进入试点阶段,Google、IBM、Amazon等科技巨头通过量子云平台探索量子安全通信与网络互联。
欧洲:通过“EuroQCI”项目构建统一标准体系,计划在2027年前建立覆盖全欧的量子密钥分发骨干网络,法国、德国、荷兰等国的科研机构和初创公司(如IDQuantique、KETSQuantumSecurity)在光子芯片与加密系统领域保持领先。
中国:在量子通信领域处于国际领先地位,已形成“光纤量子保密通信城域网—骨干网—星地量子通信网络”的立体化布局,应用已进入广域网阶段。
目前我国已率先建成了全球第一条量子保密通信干线“京沪干线”,并发射了“墨子号”量子通信卫星,实现了全球首次洲际量子通信,在量子通信技术的研发与应用方面走在了世界最前沿。
空间通信方面:我国于2016年发射的“墨子号”量子科学实验卫星首次在国际上实现千公里级的量子纠缠分发和洲际量子密钥传输,成功验证了空间量子通信的可行性,成为构建量子互联网的重要里程碑。
我国计划在2030年前发射“墨子二号”与“墨子三号”卫星,旨在构建全球化星地量子通信网络,推动量子互联网雏形的形成,支撑全球量子安全通信体系的建设。
2025年,中国首次实现跨越亚非、距离上万公里的星地量子通信,与“墨子号”卫星形成天地一体化网络,为全球量子保密通信奠定基础。
地面网络方面:中国建成了目前全球规模最大的量子通信基础设施。“京沪干线”于2017年正式开通,全长超过2000公里,连接北京、济南、合肥与上海四地城域量子网,并与“墨子号”卫星形成联动,实现了星地一体的量子密钥分发网络。建成全球最长的量子密钥分发干线,连接北京至上海,总长超过2000公里,实现了卫星与地面网络的互联互通。
2025年,京沪量子通信干线完成第三次升级,传输速率提升至10Gbps,加密延迟缩短至0.5毫秒,支持同时为10万路视频会议提供绝对安全传输,单日密钥分发量突破1亿比特。
我国已明确将信息安全纳入国家安全体系,量子科技因其“绝对安全”特性,成为保障信息安全的关键技术。量子通信行业具有较高的技术及人才壁垒,量子保密通信的头部企业国盾量子、九州量子、问天量子、国仪量子等公司引领产业高速发展。
在“十五五”建设时期,将加快布局量子计算、量子通信等前沿技术。随着国家逐渐完善量子科技领域的顶层设计,我国的量子科技行业或将快速发展,成为全球量子信息技术研究和应用的主要推动者。
*免责声明:本文内容仅作为行业分析参考,不构成任何投资建议!
来源:乐晴智库精选
展开阅读全文
文章观点仅代表作者观点,或基于大数据智能生产,不构成投资建议。投资者依据此做出的投资决策需自担风险,与通联数据无关。