
热门主题产业链
10月20日至23日,第二十届四中全会在北京举行。会议通过了《中共中央关于制定国民经济和社会发展第十五个五年规划的建议》。
《建议》提出要前瞻布局未来产业,推动量子科技、生物制造、氢能和核聚变能、脑机接口、具身智能、第六代移动通信等成为新的经济增长点,这些产业蓄势发力,未来10年将再造一个中国高技术产业。
量子科技是指基于量子力学原理进行研发和应用的一系列前沿技术的总称。作为未来产业发展的重要方向,量子科技主要包含量子计算、量子通信和量子精密测量三个主要方向。
(资料来源:前瞻产业研究院,国金证券研究所)
1)量子计算:面向未来的超级算力
量子计算的核心在于利用量子力学的基本原理(如叠加性、量子纠缠和量子干涉)来进行信息处理。人类发展量子计算的目的是至少在特定问题上实现超越传统计算机的处理速度,长期看则希望实现通用量子计算,在全方位超越传统计算机。目前在理论与应用中均仍存在大量空白有待探索,但各大科技巨头均已制定量子计算路线图,并在部分领域实现初步应用。
2)量子通信:保障通信安全
量子通信是迄今唯一被严格证明无条件安全的通信方式,量子通信所依赖的信息载体是量子态,由于量子具备测量坍缩的特点,因此窃听者对量子通信进行的任何观测行为都会对量子态造成改变,从而通信的双方就能够迅速察觉到窃听行为,及时终止通信,并在之后根据需要更改信道。目前量子密钥分发技术已经迈过商用门槛,量子隐形传态则为我们提供了未来远距离传送的想象空间。
3)量子精密测量:测量进入量子时代
量子精密测量旨在利用量子资源和效应,实现超越经典方法的测量精度。目前量子精密测量技术发展已取得突破进展,在量子传感器领域的应用也正在走向成熟,量子时钟、量子重力仪&梯度计、量子磁力计等细分市场规模预计将突破十亿美元。
(资料来源:iCV Tank,光子盒,浙商证券研究所)
相关企业:
国盾量子:量子科技全链条布局的领军企业,业务覆盖量子通信、量子计算与量子测量三大核心领域;深度参与“京沪干线”等国家级重大项目。
达华智能:曾展出卫星量子通信加密终端,系统由卫星通信网络和量子加密设备组成,应用于高保密场景,未来计划向数字经济场景延伸。
神州信息:聚焦金融领域量子技术落地,已为20余家银行部署量子加密系统,并深度参与央行数字货币的加密测试工作。
格尔软件:通过控股子公司专攻抗量子密码技术研发,凭借过硬的技术实力成为央行数字货币加密系统的核心供应商。
科大国创:通过参股国仪量子(量子测量龙头)与九章量子(光量子计算领军企业),深度布局量子产业链上游;量子技术赋能下的电力预测误差降低18%。
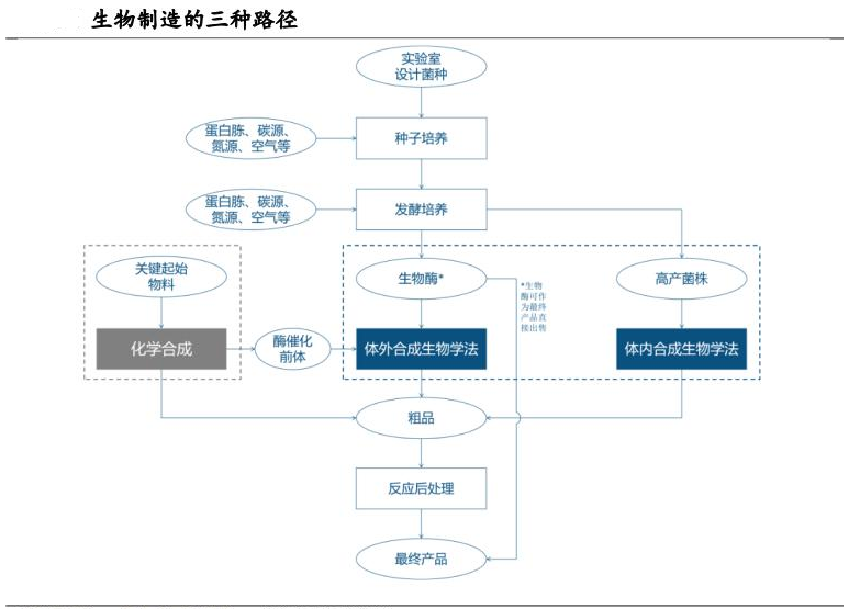
生物制造是指以生物技术为核心,利用酶、微生物细胞,结合化学工程技术进行目标产品的加工过程,包括生物基材料、化学品和生物能源等。
在实际生产路径上,合成生物学工艺主要包括以生物酶催化为核心的体外合成生物学法、以微生物细胞工厂为核心的体内合成生物学法,以及利用合成生物学技术优化部分原路径的化学合成法。
(资料来源:奕柯莱招股书,华安证券研究所)
生物制造是传统化工的有机补充,一方面可以替代部分长流程传统生产路径,另一方面也为部分优化到极限的化学工程法打开新的研究方向,使进一步降本增效变为可能。目前化学工程法中许多产品的工业放大装置、降本已经到达极限,市场空间平稳增长,产业急需高效低成本优质产品。虽然生物制造还无法颠覆性替代传统化工,但在部分场景可以替代传统化工,尤其是一些集约程度高的长流程化学流程以及在生物代谢中能找到对应路径的产品。
相关企业:
川宁生物:“生物发酵”与“合成生物学”双轮驱动,生物发酵项目占地1319亩,合成生物学项目占地591亩,是目前业内为数不多的完成了合成生物学从选品—研发—大生产的企业。
蔚蓝生物:构建了木霉、酵母、黑曲霉、芽孢四大高效蛋白质表达系统及对应的规模化发酵体系,并建立了通用型的高通量基因筛选大数据模型与蛋白质工程改造等核心体系。
凯赛生物:通过对发酵菌种在基因工程层面的改造,获取具有产业化价值的用于生物法长链二元酸系列产品和生物基戊二胺产品生物转化的高效菌种,实现生物发酵法对化学法的替代。
华恒生物:全球范围内规模最大的丙氨酸系列产品生产企业之一,核心产品丙氨酸及缬氨酸采用厌氧发酵法技术生产,收率更高且环境友好
氢能(气)是可用于化工、冶金、能源、交通等多领域的“终端原料”,是理想的绿电储能媒介。氢具备“能源”、“工业原材料”双重属性,且可以与绿电结合,氢能发展具备推动节能降碳、优化能源结构的长逻辑。
(资料来源:美国能源部,中银证券)
绿氢低成本制备是应用侧放量基础。2024年绿氢制备、应用价格已经显著下降,制备端成本降至27元/kg左右,应用端降至45元/kg左右。若制氢综合电价达到0.2元/kWh,制氢成本有望降至25元/kg以内。
(资料来源:中国氢能联盟,中银证券)
核聚变是两个轻原子核结合形成一个较重原子核,同时释放大量能量的过程。例如氘和氚聚合在一起会产生氦和1个中子,同时释放出大量能量。
(资料来源:U.S. DOE Office of Science)
核聚变兼具高能、稳定、安全、环保、持续等优势,被视为人类最理想的终极能源。与传统能源及其他新能源相比,核聚变释放的能量密度显著提高。1克氘–氚燃料完全聚变可释放约3.4×10^8焦耳能量,相当于燃烧8吨煤或300升汽油,足以满足一个人约60年的能量需求。且不同于核裂变会产生高放射性废料,聚变反应只产生无害的氦气,更加清洁环保。核聚变原料丰富,氘广泛存在于海水中,而氚可通过反应堆内与锂反应实现人工增殖,保障了核聚变的可持续性。与太阳能、风能等可再生能源相比,核聚变可以持续供能不受天气或时间制约。
(资料来源:PwC Germany)
相关企业:
京城股份:氢燃料储氢瓶技术领域处于领先地位,旗下天海氢能获200台4.5T冷链物流车用2*260L Ⅲ型瓶供氢系统订单。
合锻智能:2024年上半年中标聚变新能BEST真空室项目#1-4段,并组建百余人的专项团队攻关聚变堆核心部件。
安泰科技:具备钨铜偏滤器、包层第一壁量产能力,2025年再次中标EAST上偏滤器改造合同。
东方电气:央企龙头,牵头国内首个聚变发电示范项目,提供热交换系统、发电机等核心设备,覆盖全核能产业链。
永鼎股份:国内唯一量产高温超导带材(YBCO类)的企业,第二代高温超导带材持续扩产,已应用于可控核聚变磁体等场景,国内首条高温超导直流电缆已投入商业运营。
脑机接口指的是在生物脑与智能机器之间建立信息交流的直接通道,既可以解读脑部信号、控制外部设备,也可以将信息编码输入大脑。脑机接口目前主要作为一种神经替代体存在,它使电子设备能够直接与大脑的某些部分进行通信。
(资料来源:创业邦,东吴证券研究所)
脑机接口相关技术和产品主要聚焦于特定应用场景,可划分为医疗健康、生活消费、工业生产、交通驾驶应用等若干类别。医疗健康是目前脑机接口最大的市场应用领域,也是最主要且最接近商业化的领域。从具体分布上看,医疗健康领域应用市场占比约为47.62%。随着技术的发展,脑机接口应用领域不断拓宽,并逐步应用于消费电子、教育、娱乐和其他领域,应用市场分别占比28.57%、13.10%、4.76%、5.95%。
(资料来源:中国信息通信研究院,华福证券研究所)
相关企业:
创新医疗:公司参股的博灵脑机已完成100多例患者临床测试,其C端产品赛博灵科AC5于9月17日启动免费预约体验,B端产品预计2026年上半年申报二级医疗器械证。
三博脑科:联合清华大学开发128通道无线植入系统“北脑一号”,精准度达国际领先;完成国内首例介入式脑机接口试验。
麟盛科技:联合西湖大学、哈工大推进脑机接口、AI大模型等前沿技术,主导设立数字睡眠产业基金,部分相关产品处于医疗器械注册申请流程中。
伟思医疗:国内神经康复设备龙头,在非侵入式脑机接口领域构建了“信号采集-算法解析-康复训练”闭环体系。
具身智能是指有物理载体的智能体。在与物理世界的交互过程中,具身智能通过感知、控制和自主学习来积累知识和技能,形成智能并影响物理世界。
具身智能的实现方式多种多样,可以根据具体任务和环境需求选择合适的智能实体形态,其中人形机器人作为具身智能的典型代表,被视为实现具身智能的最佳载体之一。
(资料来源:36kr,东吴证券研究所)
具身智能主要依赖于本体、智能体、数据和学习进化框架四大核心要素。具身智能作为人工智能领域的一个重要分支,其核心在于智能体通过物理身体与环境的交互来实现感知、理解、决策和行动。
(资料来源:36kr,东吴证券研究所)
相关企业:
寒武纪:深耕AI芯片设计,思元系列芯片适配具身智能的端侧推理需求;公司与智元机器人合作。
奥比中光:3D视觉传感器龙头,产品在生物识别、机器人、三维扫描等领域得到广泛应用。
柯力传感:六维力/力矩传感器已完成人形机器人手腕、脚腕,工业臂、协作臂末端的产品系列开发,掌握了结构解耦、算法解耦、高速采样通讯等技术要点。
安培龙:与天机智能合作研发基于MEMS硅基应变片+玻璃微溶工艺的力传感器,能够实时感知各关节扭矩和控制末端力,可广泛应用于机器人的关节模组上。
芯动联科:第三代MEMS陀螺仪性能达国际先进水平;IMU为融合陀螺仪和加速度计的多维传感器,公司已布局车规级IMU研发。
第六代移动通信(6G)在5G的基础上,不仅进一步降低时延,也提升了网络带宽,同时成本方面,由于6G频段预计将比5G更高,单位面积6G基站密度也将高于5G,从而使得建网成本更高的提升。而卫星发射及制造成本随着卫星互联网的发展有望逐步降低,随着卫星成本逐步下降,卫星+地面基站实现广域覆盖或将成为6G时代主要发展方向,ITU也将其纳入6G网络发展目标中,支撑6G网络下实现海、陆、空、天一体化服务。
(资料来源:Wind,3GPP,中国银河证券研究院)
卫星互联网是6G重要组成部分。随着全球5G网络规模化商用持续推进,星地融合演进从5G体制融合走向6G系统融合。5G体制的卫星通信系统是星地独立网络,卫星通信体制借鉴5G,随着6G的研发演进,面向6G的星地融合系统将实现星地一体,提供无感知一致服务。
(资料来源:《面向6G的卫星通信网络架构展望》)
相关企业:
中兴通讯:全球领先的综合性通信制造商、通信解决方案提供商之一,正加快6G研发“芯片-器件-算法-架构”全链条探索。
中国卫星:中国航天科技集团控股央企,具备天地一体化卫星研制与运营能力,公司自主知识产权的国产化卫星通信系统Anovo技术水平国际先进。
中国卫通:垄断低轨卫星频段资源,计划2026年前发射300颗卫星组网,卫星直连手机技术获中国移动千亿订单。
亨通光电:国内光通信、通信电缆、电力电缆产品最齐全的综合性线缆公司,公司积极布局前沿光纤产品,可以支持未来6G空地海通信建设,满足下一代高速光通信的需求。
移远通信:全球蜂窝通信模块市占率第一,3GPP组织成员,6G通信感知一体化技术领先。
(特别说明:文章中的数据和资料来自于公司财报、券商研报、行业报告、企业官网、百度百科等公开资料,本报告力求内容、观点客观公正,但不保证其准确性、完整性、及时性等。文章中的信息或观点不构成任何投资建议,投资人须对任何自主决定的投资行为负责,本人不对因使用本文内容所引发的直接或间接损失负任何责任。)
来源:策金说
展开阅读全文
文章观点仅代表作者观点,或基于大数据智能生产,不构成投资建议。投资者依据此做出的投资决策需自担风险,与通联数据无关。