
热门主题产业链
消息面,英伟达Rubin出货预期上调,头部龙头的企业或将开始上调明年1.6T的总需求,强化了AI算力驱动下光模块高景气周期的持续性与确定性。
此次需求上修不仅直接增厚了头部厂商的盈利预期,更强化了AI算力驱动下光模块高景气周期的持续性与确定性。上游CW光源、EML光芯片及关键设备(MOCVD/电子束)排产紧张,供给约束增强,价格与毛利率韧性提升,龙头受益度更高。
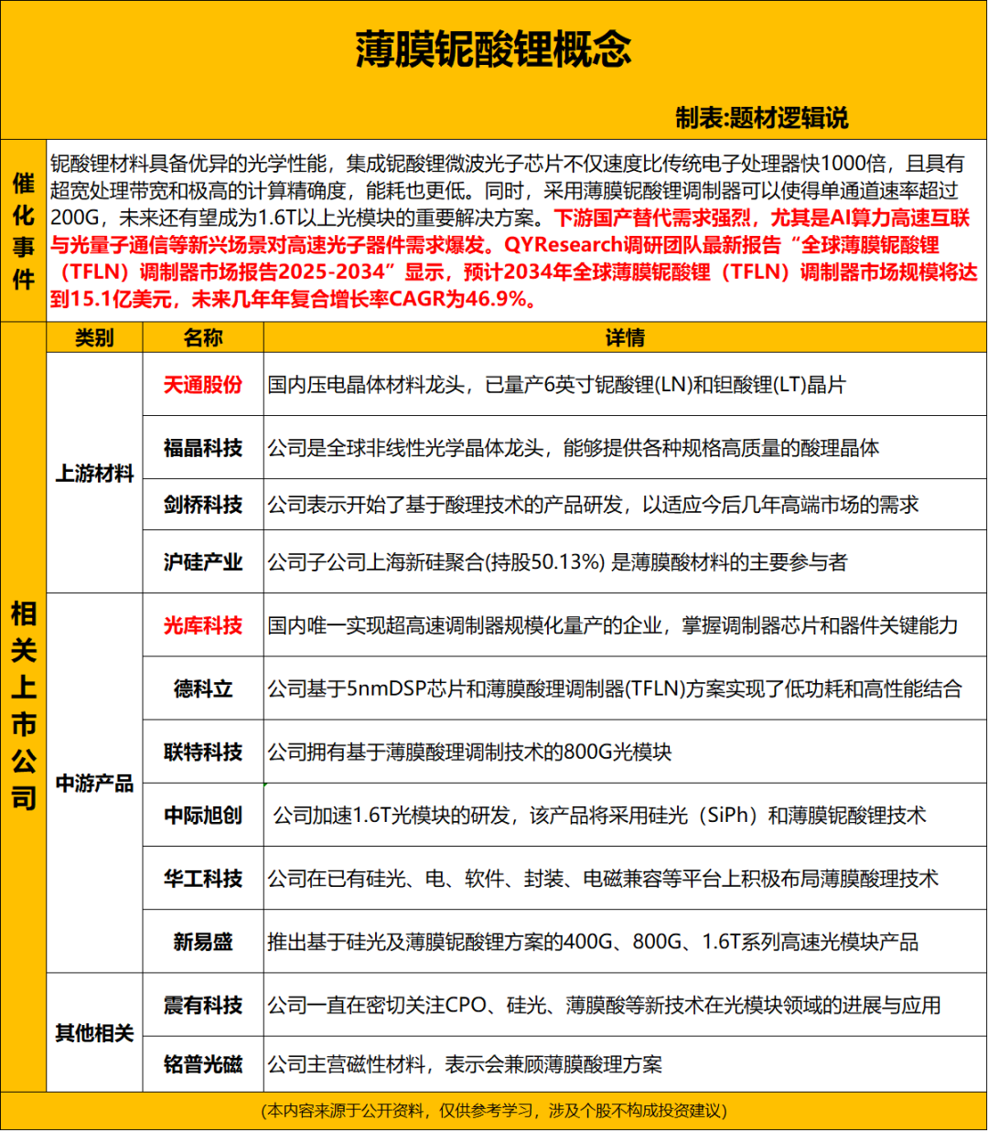
在这一趋势下,薄膜铌酸锂技术方案因其自身的特性,展现出巨大的潜力,卓越的电光性能:薄膜铌酸锂光芯片具备超大调制带宽和超低驱动电压,能够高效地处理高速数据信号,是构建1.6T光互联网络的理想选择。高集成度:该材料支持芯片的小型化(平方毫米量级),这对于在有限空间内部署高密度光模块至关重要。
随着1.6T光模块产业进度加速,会更多使用单通道200G等方案,薄膜铌酸锂的带宽优势将更明显。它具有大带宽、低功耗、低损耗、小尺寸等优异特性,可实现超快电光效应和高集成度光波导,有望成为800G到1.6T光模块上的最大变量。
本内容仅作为信息资讯参考,不构成具体投资建议。您需独立做出投资决策,风险自担。市场有风险,投资需谨慎。研究不易,多多点赞支持!
来源:题材逻辑说
展开阅读全文
文章观点仅代表作者观点,或基于大数据智能生产,不构成投资建议。投资者依据此做出的投资决策需自担风险,与通联数据无关。