
热门主题产业链
第二十届中央委员会第四次全体会议于10月20日至23日在北京召开。即将提请四中全会审议的《建议》,是十五五规划的灵魂,将为国家未来五年的发展定下总基调、总方向和战略重点,《建议》将回答“我们下一个五年要往哪里去”的问题,是纲领性文件。
因此还有不到两周时间的四中全会就是十五五规划的重要节点,即将知道下一个五年哪些产业最重要,哪些产业将成为国家政策最鼓励的方向。
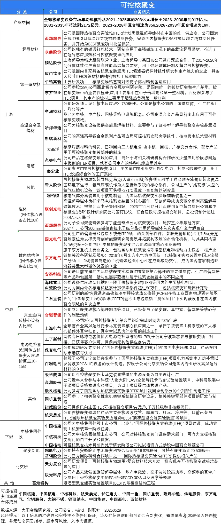
可控核聚变:
1)9月30日,Commonwealth Fusion Systems (CFS) SPARC聚变装置的核心组件:环向场(TF)磁体,成功通过美国能源部(DOE)的严格性能测试验证,并获得DOE“里程碑式聚变发展计划”800万美元拨款。
2)10月1日上午,合肥举行BEST首个关键部件杜瓦底座成功落位装配仪式。
3)2025年10月13日至18日,第30届国际原子能机构聚变能大会将在成都举办。
商业航天:
短期优先聚焦制造与发射。基建期受益的"卖铲人":卫星制造和火箭发射环节。特别是卫星载荷(通信芯片、组件)和火箭发动机,是技术壁垒和利润率最高的环节。
低空经济:
低空经济发展需先完善基础设施(空域规划、起降点、通信导航监视系统),政策明确要求2025年试点城市完成规划,规划设计院和基建企业最先受益。基建完善后,飞行器制造环节放量,且这一环节有牌照壁垒。
来源:大阳金融研究所
展开阅读全文
文章观点仅代表作者观点,或基于大数据智能生产,不构成投资建议。投资者依据此做出的投资决策需自担风险,与通联数据无关。