
热门主题产业链
(1)反制题材概念全面梳理
关税反制题材概念是指在国际贸易中,一国针对另一国不合理的关税政策采取反制措施时,相关受益或受影响的产业及企业所形成的概念板块。反制题材包括板块有
战略金属概念、超硬材料概念、核心软件概念、卫星互联网概念、无人机反制概念、传统防御概念等等。相关概念龙头代表有哪些?
什么是战略金属?战略金属概念分类龙头有哪些?战略金属是指大量用于军事制造工业,对国防建设有着至关重要作用的金属。主要包括稀土、钼、钽、钨、锑、钴等等。
厦门钨业:国内最大的钨钼产品生产与出口企业,国家级重点高新技术企业。福建省国资控股上市公司。中报净利润9.722亿,兼具可控核聚变概念、稀土永磁概念等等。
格林美:全球三元前驱体龙头,电子废弃物循环利用领先企业,公司作为循环经济领域的领先企业,具备中国最完整的稀有金属资源化循环产业链。中报净利润7.991亿。兼具稀土永磁概念、固态电池概念。
驰宏锌锗:全球顶级的锌铅业龙头,锗产品产量居全国首位。资源储量、综合竞争实力在铅锌行业国内第一、亚洲第四。央企控股上市公司。中报净利润9.323亿,兼具新材料概念、军工概念等等。
安泰科技:核聚变材料国产化核心支撑,掌握多项卡脖子技术。公司稀土永磁、金属多孔材料等多项产品应用于航空航天、卫星等相关产业。中报净利润1.872亿,兼具核电核能概念、国企改革概念等等。
力量钻石:超硬材料领域的龙头企业,拥有强大的科技创新能力和先进的生产工艺。中报净利润同比增长-80%,注意业绩下滑风险。
中国软件:国产操作系统龙头代表,中国电子计算产业的核心企业。央企控股上市公司,历史可追溯至1980年,是国内软件行业的先行者之一。中报净利润同比增长72.67%。
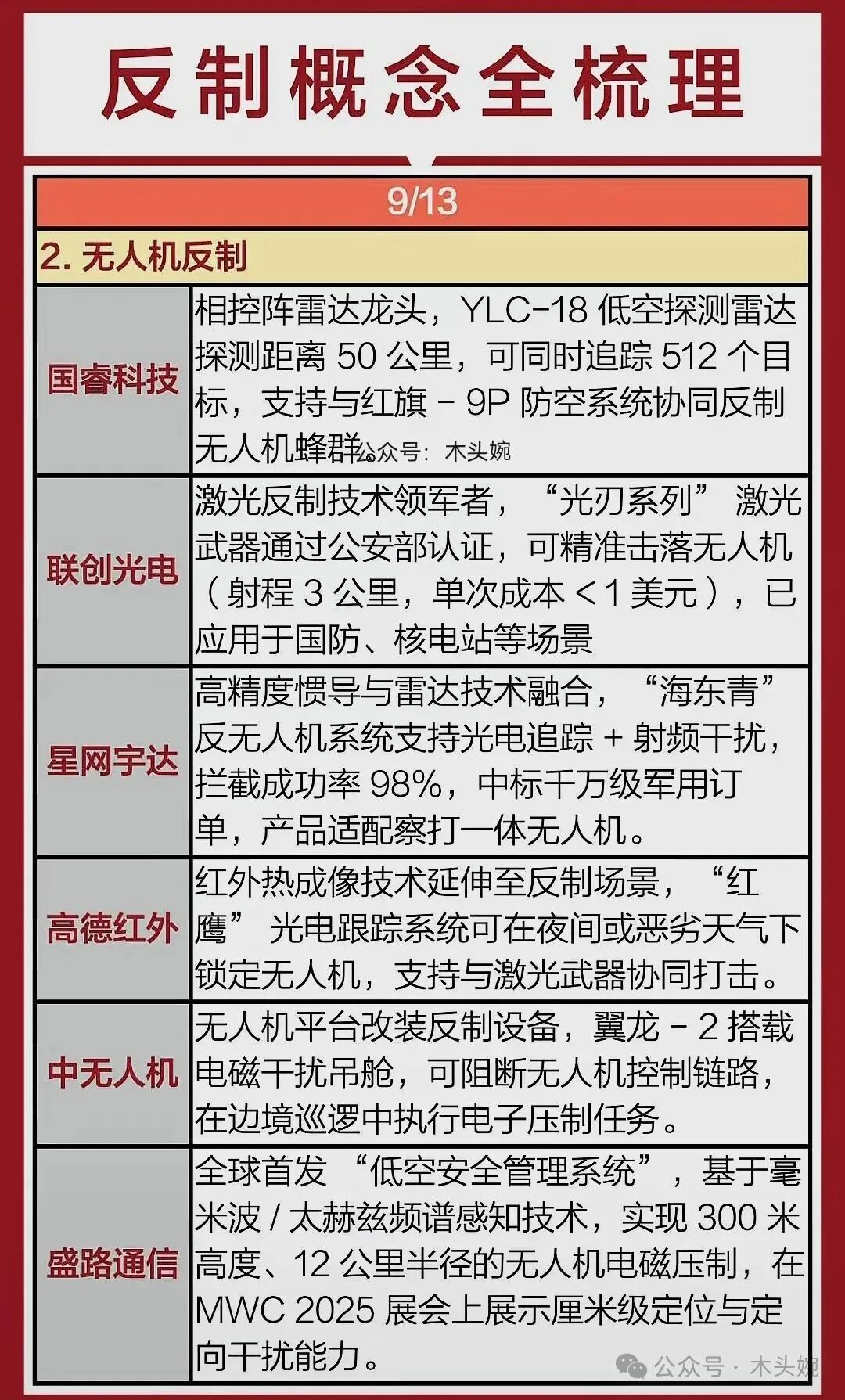
盛路通信:无人机反制概念龙头代表,国内领先的天线、射频产品研发、制造、销售于一体的高新技术企业。中报净利润同比16.02%,兼具6G概念、商业航天概念、卫星互联网概念等等。
理财有风险投资需谨慎,资料取材网络谨慎参考,不构成投资建议,不能作为投资依据。
启明星辰:网络安全领域龙头,全面覆盖信息安全,深度服务政府与企业。安全管理平台(SOC)稳居国内市场占有率第一,中报净利润同比增长58.8%。
传统反制防御概念龙头代表:隆平高科、北大荒、农发种业、金河生物等等。理财有风险投资需谨慎。
(2)最新版本:新凯来概念龙头梳理
新凯来聚焦先进制程、高端仪器、精密制造等“卡脖子”环节,承担国家多个重大专项,被市场视为“深圳版中芯+北方华创”合体。
(3)最新底部放量科技概念名单
免责声明,低位放量名单为软件条件选股得出,仅供参考不作推荐,理财有风险投资需谨慎。
来源:木头婉
展开阅读全文
文章观点仅代表作者观点,或基于大数据智能生产,不构成投资建议。投资者依据此做出的投资决策需自担风险,与通联数据无关。