
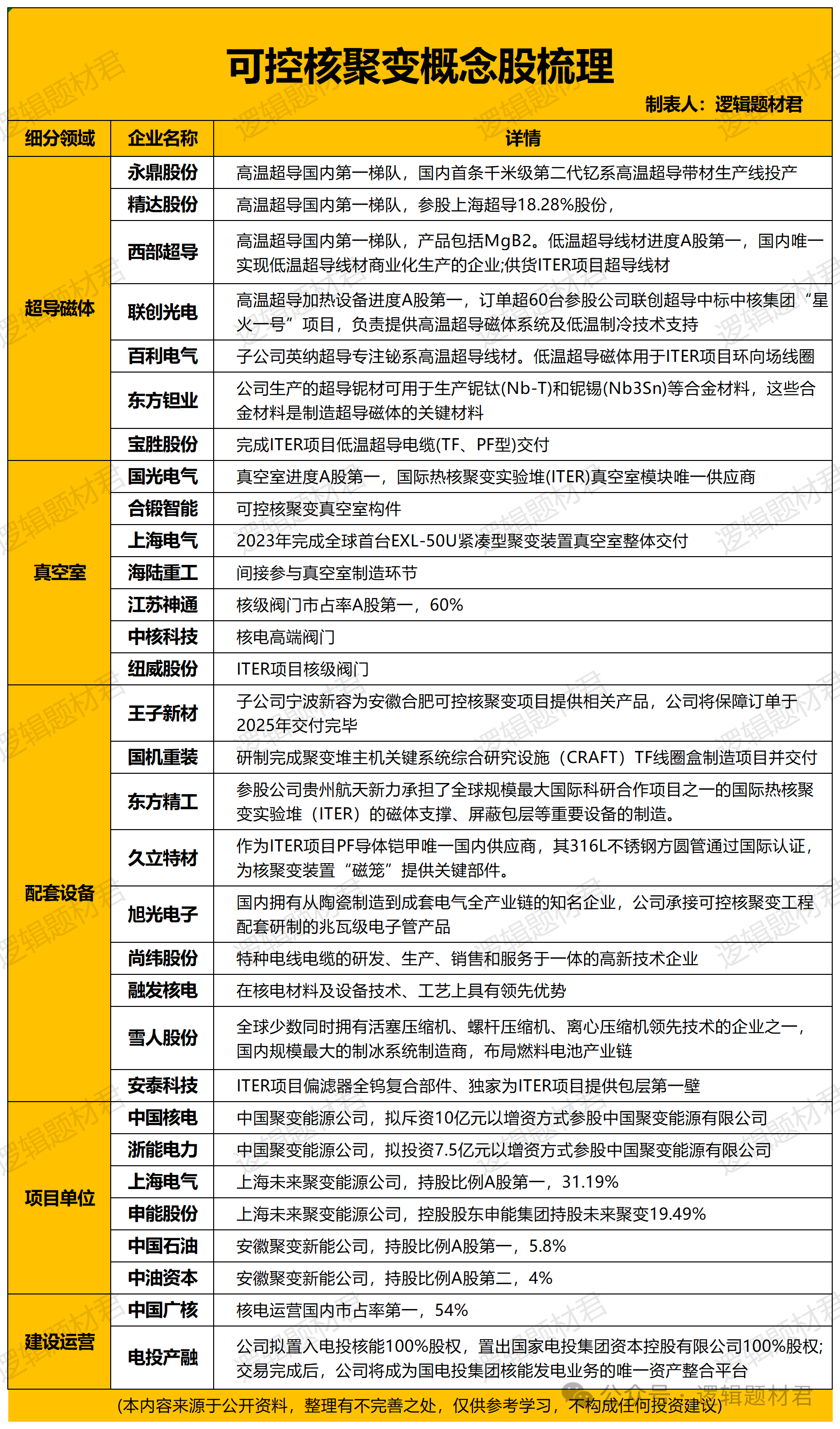
热门主题产业链
可控核聚变:是指在人为控制下,让氢的同位素氘、氚等轻原子核在极高温、高压下聚合为氦原子核,同时释放出巨大能量的过程。这一过程遵循爱因斯坦质能方程,通过将部分原子核的物质转化为能量来实现能量释放 。因其原理与太阳内部的核聚变反应相似,也被称为“人造太阳” 。
催化事件:央视新闻报道,中国核聚变装置BEST主机全面开建,该装置在国际上将首次验证演示核聚变发电,我国有望2030年用核聚变发电
根据国际能源署的预测,到2030年全球核聚变市场规模将达到4965.5亿美元,2024年至2030年间复合年均增长率为7.4%。
题材君接下来帮大家梳理一下可控核聚变相关概念股,并筛选其中最核心8家企业,以便大家供大家研究参考,以便后期跟踪
第一家:中核科技
可控核聚变:中核集团牵头成立可控核聚变创新联合体,中核科技有望深度参与,可为可控核聚变项目提供技术支持和阀门相关产品
公司亮点:独家供应“中国环流三号”80%的真空密封阀门等关键部件,在“星火一号”项目中获6.5亿元部件订单。其“聚变级真空阀门”可承受1.6亿度等离子体冲击,寿命达10万小时,技术参数打破国外垄断,拥有47项相关专利,2025年上半年市占率达72%。
第二家:宝胜股份
可控核聚变:公司是国内唯一通过ITER认证的超导电缆企业,中标中国环流三号全部电缆订单,为项目提供适配聚变堆强磁场环境的高温超导电缆
公司亮点:主导制定相关国家标准,技术指标达到欧盟标准1.5倍。研发的千米级高温超导直流电缆适配聚变堆强磁场环境,2025年中标5.2亿元相关订单,技术性能国际领先
第三家:西部超导
可控核聚变:为超导磁体系统提供高性能超导线材,是磁约束核聚变路线的关键材料供应商
公司亮点:是ITER中国唯一的低温超导线材供应商,其低温超导线材(NbTi)工程化生产技术国际领先,在磁约束核聚变的关键材料供应方面优势明显
第四家:联创光电
可控核聚变:具备高温超导磁体设计能力,中标中核“星火一号”项目,为其提供相关技术及产品,适配聚变堆高电压需求
公司亮点:是高温超导磁体全球龙头,具备为紧凑型聚变堆提供大口径高场磁体的能力,完成国际首根百米级大电流高温超导缆线研制,临界电流密度达2.8MA/cm²
第五家:国机重装
可控核聚变:涉及核聚变装置结构件制造,承担聚变堆主机关键系统综合研究设施(CRAFT)的TF线圈盒制造技术研究等
公司亮点:是国内重大技术装备制造龙头,具备制造直径超过10米、重量达千吨级的超大型部件的能力。为能量奇点公司的“洪荒70”装置提供核心支撑结构,在核聚变装置大型部件制造方面实力强劲。
第六家:国光电气
可控核聚变:涉及核聚变真空器件,在聚变堆的真空室、偏滤器等核心部件上有全链条制造能力,凭借多年真空和微波产品研发经验,为核聚变装置提供关键部件
公司亮点:是国内可控核聚变设备龙头企业,市场占有率超60%,深度参与并推动聚变裂变混合能源新型技术的市场化应用,产品可应用于核聚变装置中的真空室与等离子体控制部件
第七家:中国核电
可控核聚变:涉及核聚变研发投资,战略投资10亿元参股中国聚变能源有限公司,形成“裂变+聚变”双轮驱动
公司亮点:作为核电运营龙头,为可控核聚变研发提供长期资金支持,在核聚变产业发展中发挥资金与资源优势。
第八家:永鼎股份
可控核聚变:通过旗下子公司东部超导,深耕第二代高温超导带材研发,其产品是托卡马克装置磁体绕制的核心材料
公司亮点:核心产品为第二代高温超导带材,耐温1.5亿摄氏度,磁通钉扎强度为国际标准3倍,独供“洪荒70”全高温超导托卡马克装置,2025年获中核1.2亿CFETR磁体订单,还锁定2025-2030年ITER订单41亿元
来源:逻辑题材君
展开阅读全文
文章观点仅代表作者观点,或基于大数据智能生产,不构成投资建议。投资者依据此做出的投资决策需自担风险,与通联数据无关。