
大V说
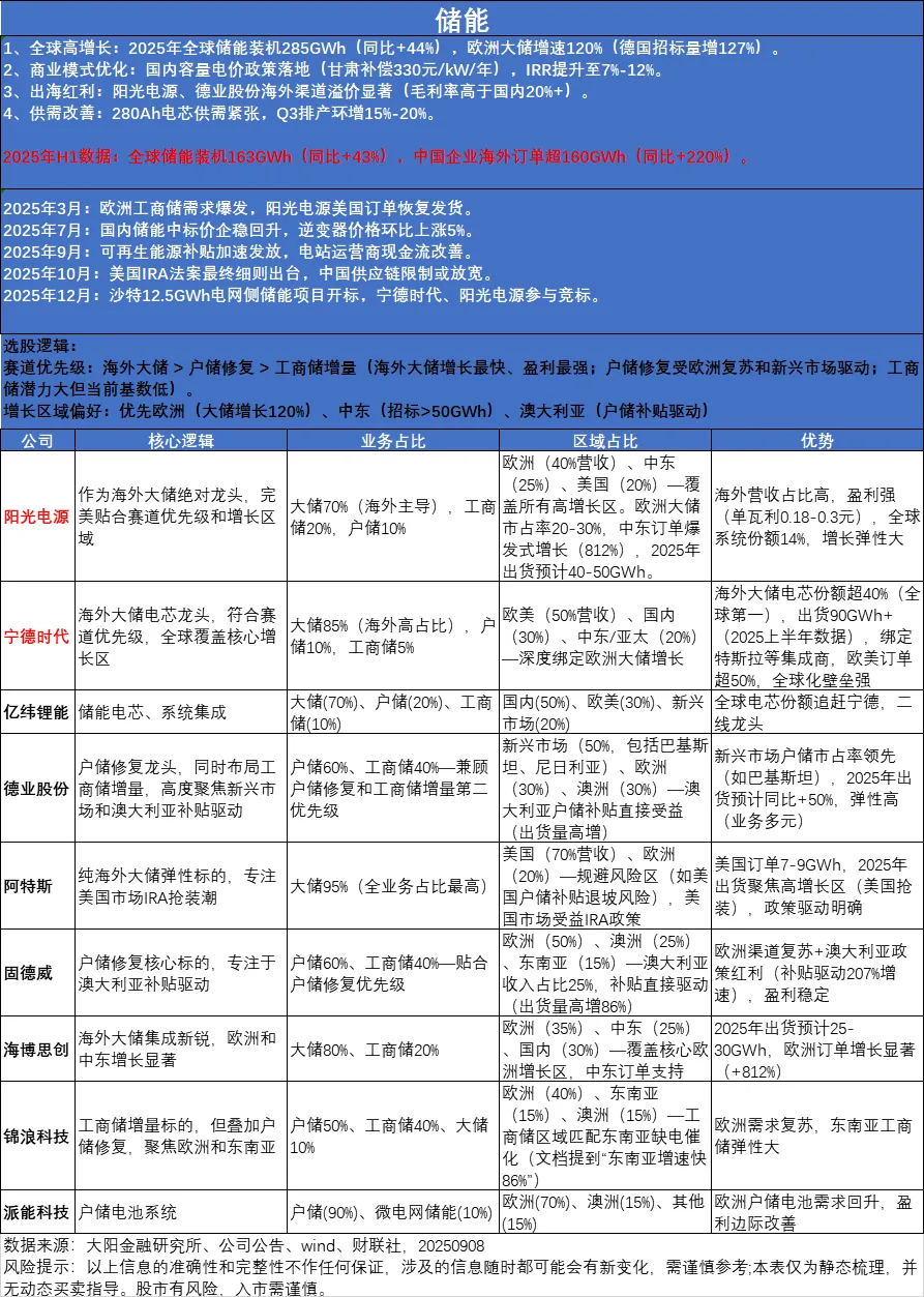
行业事件一:央视财经“储能电芯订单排到明年”的新闻刷屏朋友圈。
新型储能市场正面临“一芯难求”的局面。头部电池企业工厂已处于满产状态,部分订单甚至排到明年年初。这场缺货潮背后,是政策驱动与市场需求的双重爆发。
根据最新政策目标,到2027年,中国新型储能装机规模将达到1.8亿千瓦以上,拉动新增项目投资约2500亿元。这一目标推动储能行业进入高速发展期。
行业数据显示,宁德时代2025年上半年产能利用率达89.86%,接近极限水平;瑞浦兰钧的储能电芯产能利用率在7月份甚至达到100% 。供需失衡已传导至价格端,主流280Ah储能电芯价格较年初上涨约10%。
多家企业储能业务呈现爆发式增长:
阳光电源上半年储能业务收入178亿元,同比激增127.78%
德业股份储能电池营收14.22亿元,同比增长85.80%。
行业事件二:清华大学化工系教授张强领衔的团队在锂电池聚合物电解质(固态电池)研究领域取得重要进展
周六,科技界传来重磅消息——清华大学张强团队在《自然》杂志发表固态电池突破性研究成果。团队成功开发出新型含氟聚醚电解质,通过“富阴离子溶剂化结构”设计和热引发原位聚合技术,有效解决固态电池界面传导难题。
这项突破为开发高安全性、高能量密度固态锂电池提供了全新路径。采用富锂锰基层状氧化物正极的体系,能量密度有望突破600Wh/kg,比当前主流电池提升50%以上。
固态电池的核心挑战在于电极与电解质间的界面阻抗问题。张强团队创新性地采用含氟聚醚材料,通过原位聚合形成稳固界面层,使离子电导率提升3倍以上,同时增强耐高压性能。
该技术突破全固态电池产业化最大障碍,为10分钟内快充和超长循环寿命的商业化应用奠定基础。
比亚迪、蔚来等车企已宣布2027年装车计划,固态电池产业化进程较预期提前1-2年。
新宙邦:2024年公告海德福高端氟材料项目,含全氟聚醚产线。产能国内领先,氟化工技术积累深厚,适配电解质改性需求。
先导智能:固态电池整线设备供应商,已交付硫化物/氧化物固态电池全线设备,支持柔性生产。
当升科技:固态电池正极材料,硫化物专用正极实现吨级出货,用于无人机/机器人。
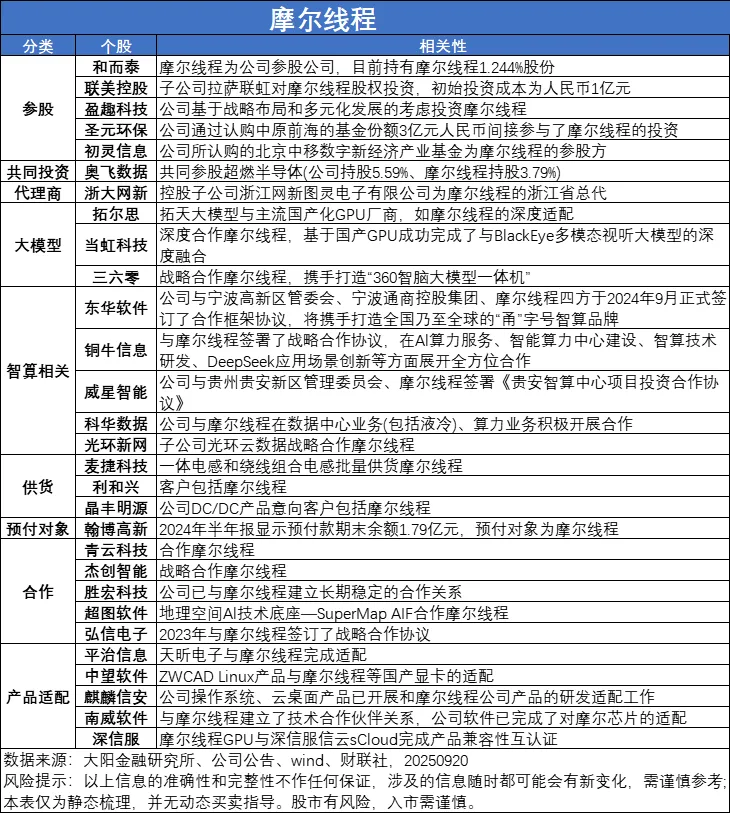
行业事件三:摩尔线程闪电过会,“国产GPU第一股”诞生。
周五傍晚,科创板上市委发布公告:摩尔线程首发上市申请获通过。从6月30日受理到9月26日过会,全程仅88天,创下科创板设立以来的最快纪录。也是对周五盘前的消息实证辟谣。
这家被称为 “国产英伟达” 的GPU企业成立于2020年,核心团队来自英伟达、AMD等国际大厂。创始人张建中曾任英伟达全球副总裁,在GPU领域拥有近20年经验。
摩尔线程的闪电过会被视为科创板 “1+6”改革 的标杆案例。此次IPO拟募资80亿元,投向新一代AI训推一体芯片、图形芯片及AI SoC芯片研发。
行业事件四:继闪迪、美光、三星及西部数据宣布涨价之后,存储模组大厂威刚在日前宣布停止报价,后续或进一步涨价。
存储行业正经历结构性转变。随着AI大模型参数规模突破万亿级,存储系统面临前所未有的压力。本周末行业传出消息:120TB以上SSD需求激增,QLC闪存价格领涨。
QLC成AI存储最优解
AI服务器对存储提出全新要求:
超高容量:单个万亿参数模型需百TB级存储空间
成本控制:QLC每GB成本比TLC低30% 以上
读写优化:QLC适合AI训练中的大数据流顺序读写
供应链消息显示,120TB及以上超大容量SSD订单激增,厂商正调整QLC产能占比。SK海力士全球首发321层QLC闪存;三星V9系列也将转向QLC为主。
在GMIF2025创新峰会上,三星电子副总裁Kevin Yoon揭示存储技术新方向:GDDR7量产:24Gb容量,传输速率42.5Gbps,能效提升30%,专为AI训练与图形渲染优化CXL生态引领:全球首个推出CXL产品,实现DDR基CXL 2.0量产,突破内存容量限制
随着AI进入智能体(Agentic AI)时代,数据需更长时间留存内存,推动存储架构重构。三星预计2026年CXL市场规模将达120亿美元,年复合增长率85%。
相关公司:兆易创新、澜起科技、江波龙、德明利、香农芯创、佰维存储、天山电子、同有科技
其他重要事件:
新能源消纳:26日,工业和信息化部等7部门印发《石化化工行业稳增长工作方案(2025-2026年)》,其中提到,开展煤化工与新能源耦合、先进材料、技术装备、工业操作系统等产业化应用示范。
自动驾驶:26日,交通运输部等七部门印发《关于“人工智能+交通运输”的实施意见》,其中提到:加强行业算力资源统筹,动态整合企业算力。26日,小马智行宣布获得迪拜自动驾驶路测许可。小马智行首批Robotaxi车辆已在迪拜开启路测。
人形机器人:27日,马斯克在X平台发布推文:“Tesla is working hard on scaling Optimus”(特斯拉正在努力扩大Optimus的规模)。特斯拉最新视频中增加了充电底座。王兴兴透露,公司下半年将发布身高1.8米的人形机器人,其机身线条较为流畅。
来源:大阳金融研究所
展开阅读全文
文章观点仅代表作者观点,或基于大数据智能生产,不构成投资建议。投资者依据此做出的投资决策需自担风险,与通联数据无关。