
热门主题产业链
OCS光交换机:是光电路交换机(Optical Circuit Switches),是一种无需光电/电光(O/E/O)转换,直接实现光信号在光纤端口间切换的技术设备 。其核心是“移动光信号而非电信号”,路径中无O/E/O再生环节 。
最新消息:根据LightCounting预测,未来五年内OCS的出货量会迅速攀升,从2023年的1万台左右,预计到2029年突破5万台大关
一直以来,为了应对英伟达在CPO的垄断,谷歌从2019年开始在数据中心大规模部署OCS技术,到今年,市面上绝大部分OCS都是谷歌MEMS方案的产品,出货量保守估计15000台。
题材君接下来帮大家梳理一下OCS光交换机相关概念股,并筛选其中最核心8家企业,以便大家供大家研究参考,以便后期跟踪
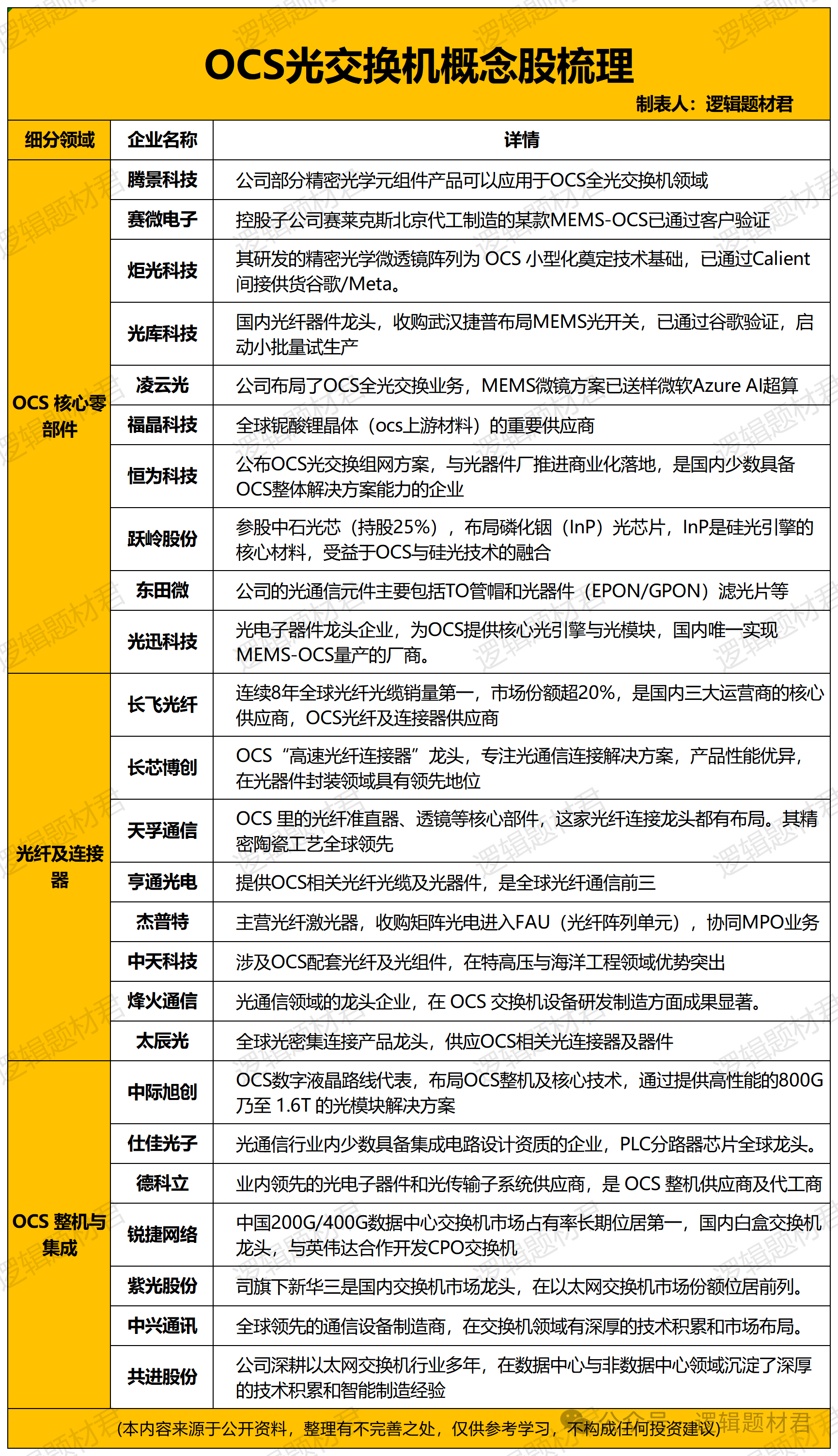
第一家:光迅科技
OCS光交换机概念:国内唯一量产硅光OCS的企业,400x400端口交换机通过华为验证,采用硅光异质集成技术,插入损耗降低50%
公司亮点:其OCS产品线毛利率较高,且通过了谷歌验证,同时也是华为昇腾供应链企业,在OCS领域技术实力和市场份额较为突出。
第二家:光库科技
OCS光交换机概念:是国内OCS代工环节“隐形冠军”,通过收购武汉捷普切入谷歌OCS代工链
公司亮点:在高功率光纤器件和光无源器件领域技术领先,拥有先进的光子集成技术平台,广泛应用于光通信、激光加工等多个高端领域,客户覆盖全球众多知名企业。
第三家: 腾景科技
OCS光交换机概念:全球液晶OCS核心器件供应商,为Coherent提供高精度光学模组,光损耗低于1.5dB,预计占据全球液晶OCS市场15%份额
公司亮点:精度达纳米级,适配Coherent的1.6T OCS系统。其创始团队源自国际光学龙头高意光学,掌握光学薄膜、衍射光学等六大核心技术平台
第四家:赛微电子
OCS光交换机概念:全球MEMS代工龙头,布局MEMS光开关、硅光芯片等硅光电子前沿产品,境外MEMS产线的硅光子芯片制造技术较为成熟
公司亮点:赛微电子的产品获得了英伟达、微软等公司的认证,其瑞典子公司Silex凭借先进的12英寸MEMS产线,独家为谷歌供应256端口MEMS光开关晶圆
第五家:中际旭创
OCS光交换机概念:全球光模块龙头,是谷歌OCS交换机的独家代工厂商,为OCS系统提供1.6T光模块,该产品已通过英伟达认证
公司亮点:客户资源优质,与谷歌、Facebook等北美互联网和云计算巨头建立了长期稳定合作关系。同时,通过收购成都储翰,产业链布局更加完善。
第六家:德科立
OCS光交换机概念:谷歌OCS整机方案供应商,采用“硅光芯片+商用模组”架构通过DCI验证
公司亮点:其OCS整机方案已通过谷歌验证,有望在谷歌OCS交换机业务中取得20%-25%的份额。同时是唯一一家有英伟达实质性OCS订单的公司,其OCS交换机采用光波导的技术路线。
第七家:天孚通信
OCS光交换机概念:光无源器件全球市占率超18%,为谷歌TPU v4/v5超级计算机的OCS交换机提供关键组件
公司亮点:是业界领先的光器件整体解决方案提供商和光电先进封装制造服务商,能为全球客户提供多种垂直整合一站式产品解决方案。
第八家:炬光科技
OCS光交换机概念:是大功率激光器领域的稀缺龙头,在OCS产业链中提供高精度光学器件,如准直器、微透镜阵列等
公司亮点:拥有共晶键合技术、热管理技术等多项核心技术,在汽车应用、泛半导体制程、医疗健康等应用方向布局深入,产品技术含量高,市场前景广阔。
来源:逻辑题材君
展开阅读全文
文章观点仅代表作者观点,或基于大数据智能生产,不构成投资建议。投资者依据此做出的投资决策需自担风险,与通联数据无关。