
大V说
科技浪潮席卷资本市场,如何抓住下一个机遇?
今年以来,哪些股票涨得最让人眼红?
光模块、稀土两大概念年内涨幅均超过100%,光芯片、光通信、黄金、宇树机器人等均涨超60%。
这波行情主要集中在AI、贵金属、机器人、创新药等与未来科技息息相关的领域。
未来产业
今年《政府工作报告》明确提出“建立未来产业投入增长机制,培育生物制造、量子科技、具身智能、6G等未来产业”。
这一政策导向为企业发展和投资方向指明了道路。
AI、机器人、创新药等未来科技产业已成为投资热点。
与AI终端有关的CPO概念年内大涨近111%,光芯片、光通信等板块涨超80%,与具身智能有关的宇树机器人概念大涨近62%。
上纬新材大涨超11倍,主要是因为智元机器人入主所致。
新易盛的故事尤为典型。这家被称为AI背后“卖铲人”的企业,主营业务正是当下炙手可热的光模块,半年暴赚40亿过去5个月内股价累计涨幅超400%,市值已超过3500亿元
此外胜宏科技、仕佳光子、新易盛等众多翻倍牛股也多与这些未来产业题材有关。
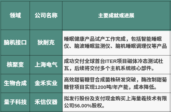
根据多家机构研报目前有30余只个股涉及脑机接口、核聚变、生物合成、量子科技等未来科技题材,这些股票大多具备实质性业务,发展态势备受关注。
量羲技术拥有稀释制冷机等多项量子计算专利,产品可应用于超导量子计算、极端物性研究、高能物理研究等相关领域。
狄耐克、合锻智能、国盾量子等个股今明两年净利均有望增长超100%。
国盾量子尤其值得关注,该公司引入中国电信全资子公司中电信量子集团为战略投资者并成为公司控股股东,国资委为实控人,推动量子技术与关键数字基础设施建设紧密融合。
从股价表现来看,上榜个股年内平均涨幅接近41%,跑赢同期大盘。
涨幅较大的个股主要集中在核聚变题材,其他产业未来表现值得期待。
投资未来产业需要耐心和远见。
从历史上的互联网泡沫到新能源汽车浪潮,无不验证了一个道理,真正具有颠覆性的技术,总会带来投资机会。
也许,
下一个十年倍股就在这些未来科技题材中悄然孕育。
你看好哪个领域呢?
提示:本文仅供行业人员参考,不作为任何投资建议,图片、数据来源公开信息。如有侵权联系删除
来源:绿能研究院
展开阅读全文
文章观点仅代表作者观点,或基于大数据智能生产,不构成投资建议。投资者依据此做出的投资决策需自担风险,与通联数据无关。