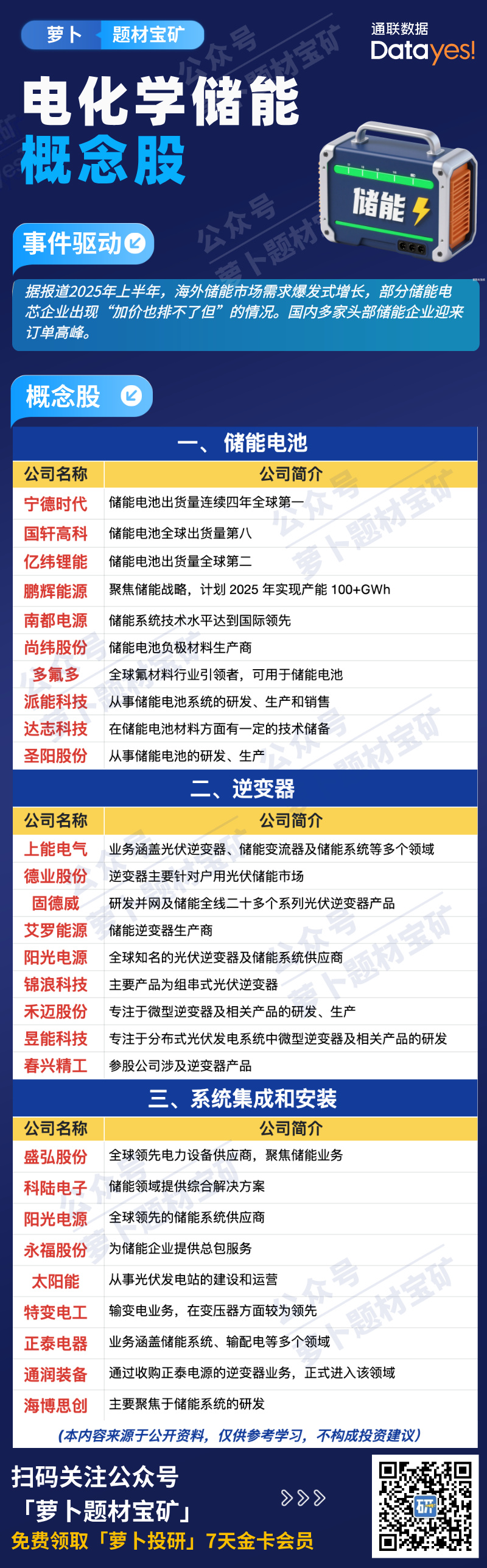
【全网最全】电化学储能概念股梳理!
题材小表格
展开阅读全文
#
储能
文章观点仅代表作者观点,或基于大数据智能生产,不构成投资建议。投资者依据此做出的投资决策需自担风险,与通联数据无关。