
热门主题产业链
央行公布的7月金融数据显示,7月存款数据中,非银存款新增2.14万亿元,为2015年有数据记录以来同期最高水平,同比多增达1.39万亿元。
这一数据引发了市场广泛关注。多家券商纷纷对此进行解读。有券商分析推测,非银新增存款有可能更多流向了股票市场,此外股票交易量大增,也使得证券公司保证金存款增长。也有券商提醒称,如果短期有大量存款迁徙资本市场,通常是市场情绪的结果,而非原因,要理性对待。还有券商表示,当前投资者并没有大量直接跑步入市,而是间接通过固收+基金等渠道进入权益市场。
好牛不怕走的慢!8月下半场聚焦市场中报业绩,特别是低位+业绩超预期+热门赛道方向重点关注!
周末舆情热度排行
一、特朗普:与普京基本达成共识,俄乌冲突将以领土交换等方式结束
据央视新闻报道,当地时间8月15日,在与俄罗斯总统普京举行会晤后,美国总统特朗普表示,他与俄罗斯总统普京基本达成共识,认为俄乌冲突将以领土交换以及美国对乌克兰提供某种形式的安全保障作为结束方式。
俄乌重建:北方国际、中工国际、、中公高科、中国铁建、中国中铁等
二、华为官宣:将参加8月22日至24日在大同举行的中国算力大会
华为官宣:将参加8月22日至24日在大同举行的中国算力大会,2025中国算力大会将于8月22日至24日在山西省大同市举行,本届大会以“算网筑基 智引未来”为主题。相关数据显示,截至今年3月,在用算力标准机架达1043万架,智能算力规模达748 EFLOPS(每秒百亿亿次浮点运算)。中国算力大会已连续在山东、宁夏、河南成功举办三届,前三届大会参展企业超2600家,发布系列成果超60项。
国产算力:浪潮信息、中兴通讯、中科曙光、紫光股份、润泽科技等
华为算力:川润股份、恒为股份、拓维信息、常山北明、神州数码等
三、清华在量子计算机体系结构领域,取得重要进展!
8月15日电,据清华大学官微消息,近日,清华大学计算机系量子软件研究中心陈建鑫课题组与北京量子信息科学研究院燕飞团队合作,在量子计算机体系结构领域,取得重要进展。研究团队在国际上首次实现了,支持任意两比特量子门直接编程的指令集架构AshN,相关研究成果以“基于统一控制方案的任意两比特门的高效实现”为题发表于《自然·物理》(Nature Physics)。
之前消息,8月13日,坐落于余杭区的浙江大学校友企业总部经济园传出喜讯:杭州城西科创大走廊浙大成果转化基地首批签约孵化的项目之一首台国产商业化电子束光刻机已在客户现场进入应用测试,其精度比肩国际主流设备,标志着量子芯片研发从此有了“中国刻刀”。
量子科技:大豪科技、北信源、国盾量子、科大国创、吉大正元、东方中科、浙江东方等
四、国内或将迎来esim 时代!曝iPhone17Air国行版已开始组装,iPhone17Air无实体SIM卡槽
16日,博主定焦数码指出,iPhone 17系列除了Air都会保留传统SIM卡,他还爆料iPhone 17 Air产线早在7月份就开始组装了,这些组装机型中包含国行版,也就是说iPhone 17 Air国行版eSIM大概率会落地,国行版iPhone将迈入无卡时代。
资料显示,与传统实体SIM卡不同,eSIM可以直接集成在设备的主板中,通过远程下载配置文件实现网络连接,不仅节省设备内部空间,还能带来了更加灵活、便捷的网络连接体验。
据悉,iPhone 17 Air将取代Plus成为苹果的全新产品线,该机主打轻薄,其厚度在5.5mm左右,是苹果史上最薄机型。
esim概念:新恒汇、澄天伟业、紫光国微、东信和平、恒宝股份、楚天龙等
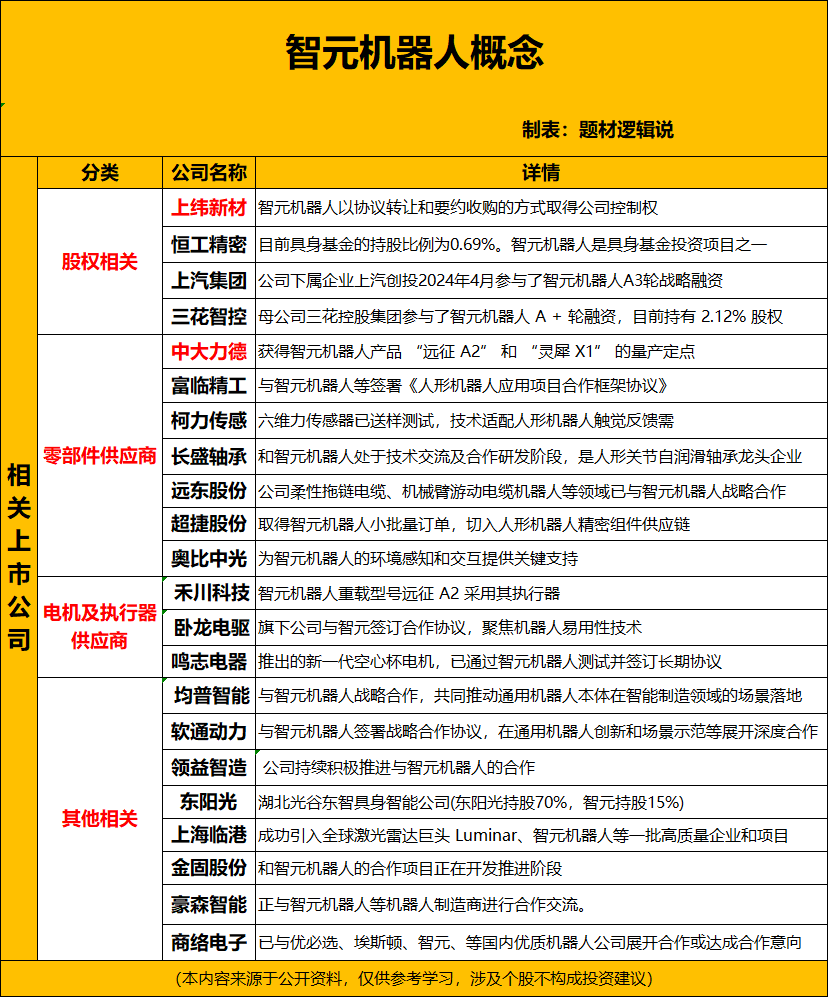
五、宇树机器人夺金、智元将发布新品
继拿下1500米冠军后,宇树再次获得400米金牌。2025世界人形机器人运动会首日,经过激烈角逐,宇树科技旗下全资子公司上海高羿科技有限公司机器人以1分28.03秒的成绩获得冠军。
周五晚间智元预告:8月18日,智元全系列产品即将上线智元、京东商城
以下是A股宇树机器人、智元机器人概念
六、 雄安新区首笔疏解央企多边央行数字货币桥业务成功落地
8月16日,中国工商银行河北雄安分行(以下简称“工行雄安分行”)为雄安新区首批疏解央企财务公司中化集团财务有限公司成功办理首笔多边央行数字货币桥业务,进一步拓宽了雄安新区企业跨境人民币结算渠道,同时也标志着多边央行数字货币桥跨境支付场景在雄安新区正式落地。多边央行数字货币桥(m—CBDC Bridge)由中国人民银行数字货币研究所、香港金融管理局、泰国中央银行、阿拉伯联合酋长国中央银行联合发起,旨在基于区块链技术,探索货币当局数字货币在跨境支付中的应用,重点解决跨境支付中的成本高、效率低及透明度低等难题。
数字货币:科创信息、北信源、恒宝股份、京北方、四方精创、中科金财等
本内容仅作为信息资讯参考,不构成具体投资建议。您需独立做出投资决策,风险自担。市场有风险,投资需谨慎。
------------------
来源:题材逻辑说
展开阅读全文
文章观点仅代表作者观点,或基于大数据智能生产,不构成投资建议。投资者依据此做出的投资决策需自担风险,与通联数据无关。