
热门主题产业链
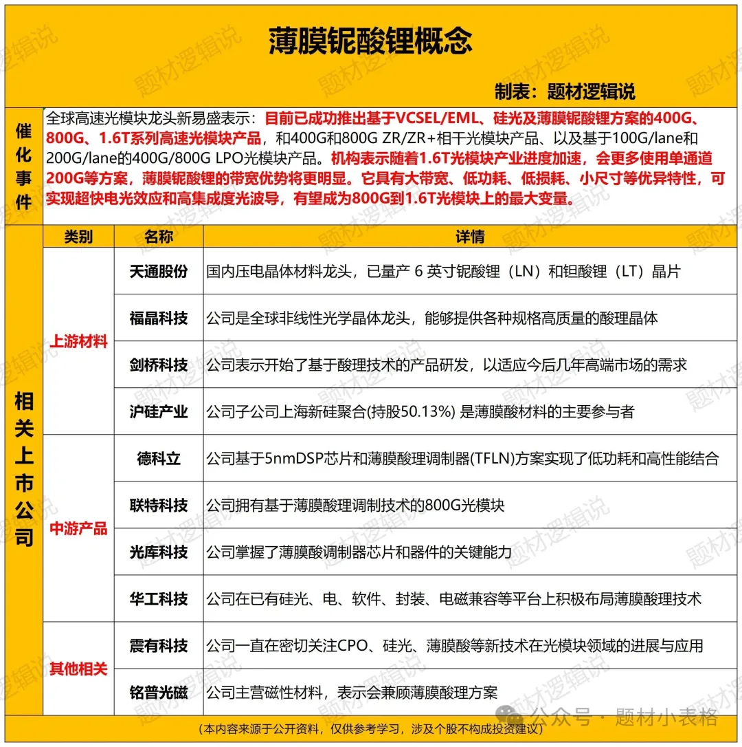
消息面,全球高速光模块龙头新易盛表示目前已成功推出基于VCSEL/EML、硅光及薄膜铌酸锂方案的400G、800G、1.6T系列高速光模块产品,和400G和800G ZR/ZR+相干光模块产品、以及基于100G/lane和200G/lane的400G/800G LPO光模块产品。
相较于硅光技术,在单通道200G/lane的带宽实现上存在较大难度,且传统方案的带宽提升到单通道200G也已接近其技术极限,而薄膜铌酸锂(TFLN)则显示出更高的带宽潜力。薄膜铌酸锂以其高带宽特性,能够轻松支持800G、1.6T及更高速率模块,其性能表现明显优于磷化铟。
高速电光调制器在大容量光纤传输网络和高速光电信息处理系统中地位凸显。其中,薄膜铌酸锂电光调制器以其频带宽、稳定性强等诸多优点,有望成为未来电光调制器市场的主导产品。
CignalAI预计,2024年全球高速相干光调制器的出货量将达到200万端口,假设每个端口平均需要1至1.5个调制器,如果薄膜铌酸锂调制器的市场占有率能达到50%,那么其对应的市场规模将大约在82至110亿元之间。作为光通信骨干网的核心光器件,薄膜铌酸锂调制器有望迎来广阔发展机遇。
以下是A股正宗薄膜铌酸锂概念梳理:
来源:题材小表格
展开阅读全文
文章观点仅代表作者观点,或基于大数据智能生产,不构成投资建议。投资者依据此做出的投资决策需自担风险,与通联数据无关。