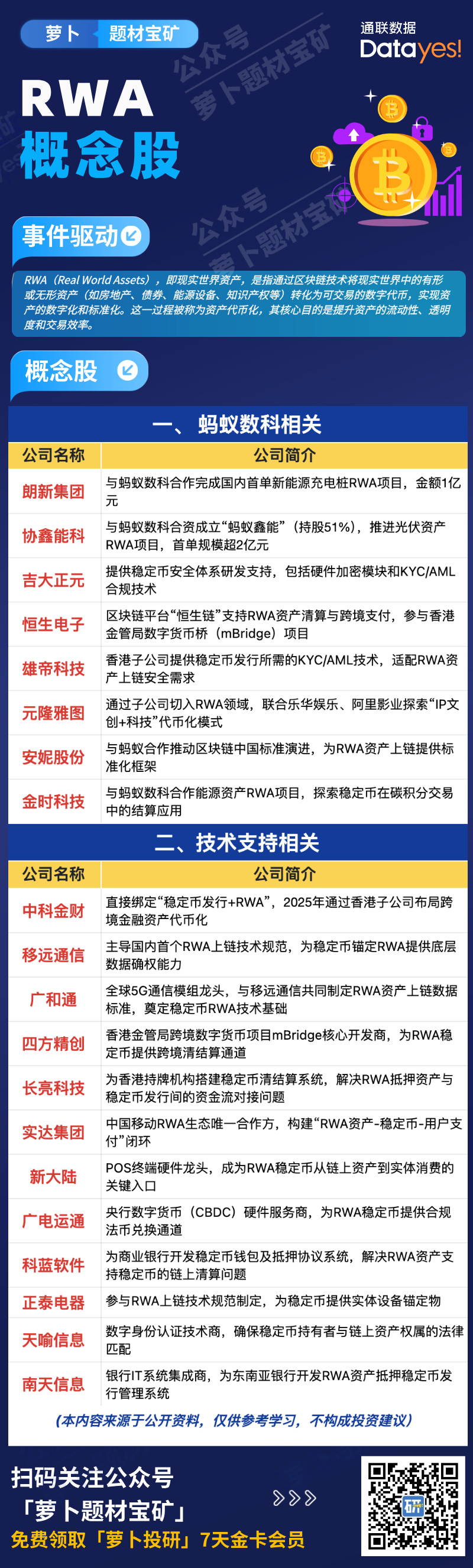
【全网最全】RWA概念股梳理!
题材小表格
展开阅读全文
相关标的
相关
稳定币
文章观点仅代表作者观点,或基于大数据智能生产,不构成投资建议。投资者依据此做出的投资决策需自担风险,与通联数据无关。