大V说
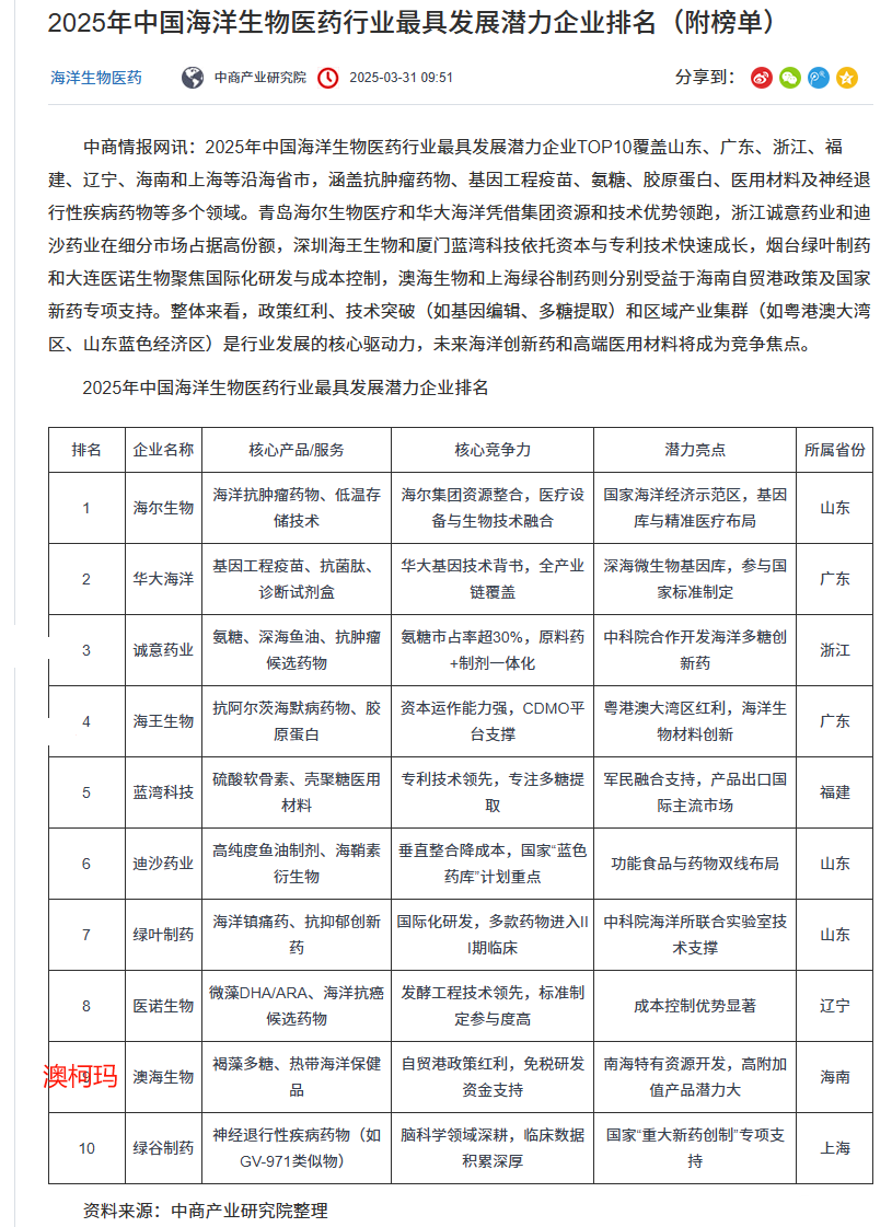
2025年中国海洋生物医药行业最具发展潜力企业TOP10覆盖山东、广东、浙江、福建、辽宁、海南和上海等沿海省市,涵盖抗肿瘤药物、基因工程疫苗、氨糖、胶原蛋白、医用材料及神经退行性疾病药物等多个领域。
来源:大阳金融研究所
展开阅读全文
文章观点仅代表作者观点,或基于大数据智能生产,不构成投资建议。投资者依据此做出的投资决策需自担风险,与通联数据无关。