
热门主题产业链
7月1日,总书记主持召开中央财经委员会第六次会议,研究纵深推进全国统一大市场建设、海洋经济高质量发展等问题。会议指出,推动海洋经济高质量发展,要加强顶层设计加大政策支持力度,鼓励引导社会资本积极参与发展海洋经济。
2025年政府工作报告首次将“深海科技”列为战略性新兴产业,与商业航天、低空经济并列。
此次会议内容作为对政府工作报告中“深海科技”话题的延续,进一步凸显对深海方向的关注。
本文重点解析深海经济产业链核心赛道。
-----------
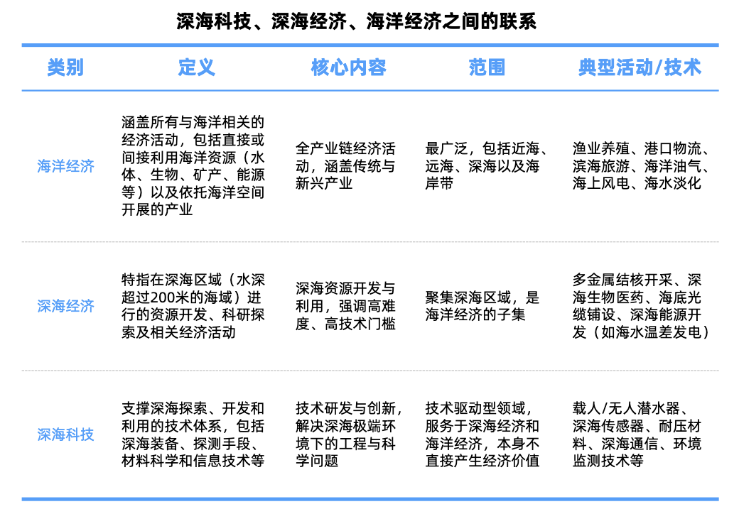
深海经济概览
海洋经济的本质是海洋安全和资源竞争的提升。
其中,深海经济以深海区域(水深超200米)为活动空间,其本质是通过科技创新突破深海环境限制,实现资源开发与产业升级的复合型经济形态。
从深海资源开发、高端装备制造,到海洋生物技术、海上新能源等领域,深海经济正在重塑海洋经济新版图。
深海科技是支撑深海探索开发和利用的技术体系,包括深海装备、探测手段、材料科学和信息技术等。由于技术难度大且环境复杂,当前开发仍处于探索和起步阶段。
资料来源:行行查
深海经济产业链形成了“上游技术突破-中游装备制造-下游资源开发”的完整链条。
上游:包括原材料供应、关键零部件制造以及深海装备设计等环节。核心技术壁垒包含耐压材料(钛合金、碳纤维)、高精度传感器、深海通信系统和推进器等。
中游:主要是研发探测、开发装备及深海探测和通信导航等核心技术。
下游:推动深海资源高效开发与可持续利用。应用于军事国防、海洋生物医药、通信和旅游等多元领域。
现阶段核心领域包括深海材料、深海装备、深海探测、深海信息技术等。
深海经济产业链图示:
与浅海环境相比,深海环境具有高压和高腐蚀特点,对材料要求极高。
深海中主要材料分为两类:一种是制造耐压壳使用的结构材料,另一种是制造深潜器所用的浮力材料,包括高性能钢、合金材料和复合材料等。
钛合金:耐腐蚀性极佳,是当前深海装备耐压结构的优选材料,用于载人舱、耐压壳体(如“奋斗者号”载人球舱)。例如,宝钛股份作为深海钛合金全球龙头,独家供应万米载人舱,耐压强度达835MPa,西部材料、宝色股份和天工国际等都参与到参与深海装备总装。
高强度钢:用于海底管道、系泊链(如美国Hy系列钢、日本NS系列钢),例如国内包钢股份的X65MO海底管线钢已进入深海管道用钢领域。
其它材料包括陶瓷材料和复合材料在装备环节也有所应用,包括麦加芯彩、中复神鹰、国瓷材料、新纳科技、通达股份等众多厂商也有所布局。
深海系泊链:深海浮式平台、浮式风电安装船等海洋工程装备的关键部件,用于固定装备位置,抵抗风浪等环境载荷。代表厂商中,亚星锚链是全球唯二能量产R6级系泊链的企业,R5、R6级深海系泊链打破了国外垄断,可承受1500米级水深,已成功应用于我国新一代CM-SD1000中深水钻井平台。
深海连接器:作为水下观测网、海洋资源开发以及深海科研平台等大型海洋工程的“关节”,低损耗和密封连接方式的实现是其核心难点。中航光电深海装备连接器市占率超70%,水下机器人系统完成南海科考任务。
深海电源:深潜器的核心动力,直接影响到深潜器的作业能力。由于深潜器深海工作环境的特殊性,电池成为其在水下工作的唯一能量供给来源。国轩高科子公司青岛国轩电池与中科院青岛能源所、国家深海基地管理中心等共建“深海电源系统山东省工程研究中心”;有研新材固态储氢合金已在某军用深海装备能源系统中完成3000米压力测试。
深海经济部分细分领域及代表厂商:
资料来源:行行查
深海电机:深海载人潜水器的核心动力部件。哈尔滨工业大学电气学院特种电机研究中心自2007年起承担我国深海电机“863”项目,参与“蛟龙”号、“深海勇士”号、“奋斗者”号等深海载人潜水器的研究工作。时代电气通过收购英国SMD公司,进军海洋工程装备领域。克莱特舰船海工用风机主要用于海洋工程装备用发动机组。
声呐系统:深海传感器的核心,为深海资源开发提供精准的定位服务。主动声呐可探测10公里外目标(如冰山、潜艇),但易被敌方声呐截获;被动声呐隐蔽性强(探测距离3-5公里),依赖目标自身噪声(如潜艇螺旋桨振动),适用于反潜侦察。主要厂商中,中科海讯具备声呐设备全系统设计生产能力、中海达在声呐系统及水下通信装备都有布局、中国重工主导研发“潜龙”系列AUV(自主水下航行器),搭载SLAM技术用于深海科考;中国海防是国内唯一涵盖水声电子全体系科研生产能力的企业;海兰信掌握海底观测网接驳盒、载人常压潜水系统等核心技术,同时涉足声呐系统领域。
深海装备是深海开发需的关键支撑,覆盖海工、造船、海上风电、探测等领域。
海工装备
海工装备包括深海钻井平台、深海采矿装备和海底观测网等。
深海钻井平台:是集钻井、采油、储油等功能于一体的海上浮动或固定式结构,如“蓝鲸3号”钻井平台,配套全球首条3000米级超高强度缆索,抗拉强度达2000MPa,支撑深海油气勘探开发。中集集团主导建造“蓝鲸1号/2号”超深水双钻塔半潜式钻井平台;中海油服主导“蓝鲸”系列钻井平台技术覆盖超深水作业;中国重工参与“蛟龙号”深潜器及智能养殖工船建造;大连重工石油钻井平台专用起重机用于超万吨海上石油钻井平台;振华重工主要产品包括大型浮吊和油气平台部件。
深海采矿装备:包括深海采矿车、自动分选系统、数字孪生平台等,用于万米海底矿产资源勘探与开采。中集集团手握2艘FPSO总包订单,深海采矿车进入海试阶段;中国船舶设计全球首艘智能型深海采矿船,参与深海资源开发装备研发;巨力索具2000MPa深海采矿索具、海风吊装索具成功打破美日垄断,应用于渤海湾海底数据中心锚固系统等多个重要领域。海锅股份、中金岭南等厂商该领域也有所布局。
海底观测网:海底观测网是海域分层开发的基础,能够持续稳定地收集海洋环境数据。当前海底观测网已突破全海深探测能力,覆盖从浅海至万米深渊的广阔范围。例如,南海海底观测网二期工程,采用第三代光纤水听器阵列,声学探测距离提升至80公里,实现深海环境长期监测。海兰信、中科海迅,中国海防,微光股份,潜能恒信,神开股份、长飞光纤等在该领域都有所布局。
海上风电
海上风电涵盖风机制造、海底电缆、智能运维、海洋工程等全链条。长期看,深远海及漂浮式风电加速落地,且本轮海风中欧需求共振,加速海风头部厂商放量。海风产业链各环节众多,包括海力风电、大金重工、天顺风能、东方电缆、泰胜风能、中天科技、亨通光电、起帆电缆等在各细分环节都有所布局。
水下机器人
水下机器人是可潜入水中代替或辅助人类进行水下极限作业的机器人。
通过水下目标探测和识别、导航定位等技术,实现水下打捞救援、探测、资源开采等功能。
主要包括:无人潜航器UUV、无人水面舰USV等。
无人潜航器UUV是目前应用最广泛的类别,不需要人员直接参与,通过远程控制或自主运行完成任务,UUV也是水下作战力量重要发展方向。
UUV进一步分为遥控潜水器ROV和自主水下航行器AUV。
ROV:通过脐带缆与母船连接,由操作员远程控制,适用于复杂任务(如深海维修、考古)。ROV相关厂商中,中船科技承接国家深海空间站项目,为“大洋号”科考船搭载国产化率90%的ROV;申昊科技研发的“申龙一号”等水下机器人是模块化轻作业型ROV产品,可替代约300米深的水下作业,可适应多种复杂水下环境。
AUV:自主规划路径,无需实时人工干预,适用于长期监测、资源勘探。天和防务核心产品包括水下无人自主航行器(AUV)系列、水下爬壁机器人等海洋平台。
国内在该领域产业链上下游各环节布局的厂商包括中国海防、振华重工、中科海迅、邵阳液压、深水海纳、中海达、海兰信、中科星图、天和防务、中船科技、佳电股份等。
海洋数字化和智能化是深海科技发展的重要方向。
数字海洋以新一代信息技术为支撑,以海洋数字孪生为要件,是构建现代海洋产业体系的重要基础。在海底数据中心、海洋大数据、海洋通信等相关领域,科思科技、中科海讯、中国海防、集智股份、长盈通等厂商都参与布局。
整体来看,深海经济作为海洋经济的前沿领域,对我国意义重大。在海洋强国战略背景下,发展深海经济是推动我国海洋强国建设的重要手段和方式。随着后续产业配套政策(专项资金支持等)有望持续密集出台,行业有望迎来新一轮发展机遇。
*免责声明:本文内容仅作为行业分析参考,不构成任何投资建议!
来源:乐晴智库精选
展开阅读全文
文章观点仅代表作者观点,或基于大数据智能生产,不构成投资建议。投资者依据此做出的投资决策需自担风险,与通联数据无关。