
大V说
今年最靓的仔,历经连续的拉升,总市值超10万亿的银行,今日集体杀跌。青岛银行、杭州银行、重庆银行、江苏银行、成都银行跌幅一度超过4%,招商银行、中信银行、农业银行、邮储银行、中国银行等对指数影响力较大的个股跌幅亦达3%以上。
作为此前资金深度抱团的银行板块创出自4月7日以来的单日最大跌幅,市场的做多氛围受到了压制,A50期指亦跟随跳水。
关于今日银行板块的调整,其实基本面并无明显变化,更多是资金调仓影响。
有报道称,某大型机构在其股东大会上表示,过去一年公司持续加大高分红股票配置,高分红资产配置比例已占二级权益投资总持仓30%左右。
但临近二季度末,风格漂移、超额配置的仓位需回归正常,以免被曝光。同时为了兑现业绩,锁定收益,调仓换股之下,以银行为首的机构高配置板块短期承压明显。
从而盘面指数走低,但涨跌家比,涨停板数量仍处于正常区间。
下周的重点,还是在行业板块的结构性机会上!
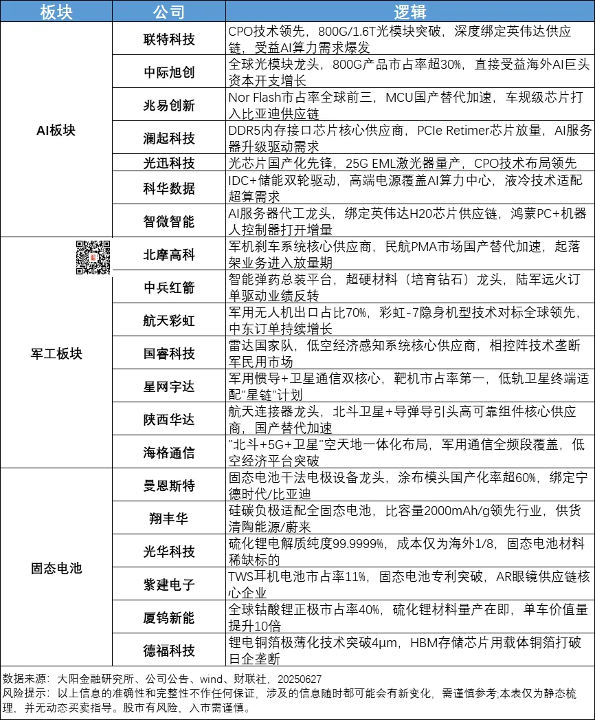
一是,AI算力,历经调整后重新崛起!
需求爆发:大模型参数规模呈指数级增长(如Sora训练算力达GPT-4的4.5倍),全球智能算力需求年复合增长率超82%。
政策加码:中国《算力基础设施行动计划》明确2025年国产算力超300 EFLOPS,智能算力占比35%。国家大基金三期40%资金投向AI芯片,支持7nm量产及5nm突破。
国产替代加速:美国芯片禁令倒逼自主创新,2027年中国AI芯片自给率有望达82%。
二是,固态电池:新能源的“终极方案”。
技术突破:硫化物电解质离子电导率接近液态电解液(10⁻³ S/cm),宁德时代全固态电池能量密度达500Wh/kg,2027年量产装车。
政策驱动:工信部专项基金支持产业化,上海/江苏对产线建设补贴30%。
成本下降:半固态电池成本降至液态电池1.5倍,2025年有效产能达20GWh。
三是,军工:强国战略下的“长坡厚雪”,三重逻辑共振。
政策刚性:国防预算连续6%以上增长,“十五五”规划加速装备列装。
地缘催化:全球国防开支破2.2万亿美元,中国军贸份额突破12%(无人机、反舰导弹主导)。
业绩拐点:2025Q1军工企业合同负债增长15%(2530亿元),存货增长13%(3890亿元),订单能见度达3-5年。
来源:大阳金融研究所
展开阅读全文
文章观点仅代表作者观点,或基于大数据智能生产,不构成投资建议。投资者依据此做出的投资决策需自担风险,与通联数据无关。