
热门主题产业链
上周市场围绕冲突加剧展开,石油化工、核污染、海运、军工反复不断异动,但选股难度非常高,就像逻辑哥直播聊到的,你选冲突方向前排可能连板,但后排很多都是冲高回落,后又深水拉起,量化玩的不亦乐乎,自己节奏一旦踏错非常难受,还是那句话!不玩不会亏钱!
其它方向稳定币、固态电池等操作难度也非常高,现在都是两级分化,前排吃肉打开高度,后排跟风赚钱效应却不强,总结一下,自己不是做的前排龙头,手里没有几十个点利润在手,建议盘中分时高点没有涨停就是卖点,别说什么格局,唯一的格局就是保住自己利润不断实现账户稳定复利!
周末舆情热度排行
一、老美下场了,美军B2轰炸机袭击伊朗核设施
稍早前,特朗普称美国已完成对伊朗福尔多、纳坦兹和伊斯法罕三处核设施的袭击。美军B2轰炸机袭击伊朗核设施。
据央视新闻消息,美国东部时间21日22时美国总统特朗普就袭击伊朗核设施发表全国讲话。特朗普称,伊朗关键的核设施已被“彻底摧毁”
特朗普表示,美国和以色列作为一个团队进行了密切合作。如果伊朗不能实现和平,美国会继续攻击。他还表示:伊朗要么会有和平,要么会有悲剧,这比我们过去八天看到的要大得多,
特朗普在讲话中警告伊朗称,伊朗不仅对以色列构成威胁,也对美国构成威胁。特朗普称美国可以在几分钟内精确、快速、熟练地打击其他目标。
以下是A股相关概念股一览:
二、跨境支付通周日上线 内地香港将实现实时转账 ,美股稳定币Circle周五大涨20%
20日,中国人民银行、香港金融管理局联合发布公告,共同推出跨境支付通,并将于周日上线运行。跨境支付通是指通过内地网上支付跨行清算系统与香港快速支付系统“转数快”直接连接,在遵守两地法律法规的前提下,支持参与机构为两地居民提供高效、便捷、安全的跨境支付服务,支持用户通过网上银行、手机银行随时、随地办理跨行转账,资金实时到账。
据中国央行官网发布,人民银行有关部门负责人就跨境支付通答记者问。其中提到,首批参与跨境支付通的内地机构包括,工商银行、农业银行、中国银行、建设银行、交通银行、招商银行;香港机构包括,中银香港、东亚银行、建银亚洲、恒生银行、汇丰银行、工银亚洲,后续将逐步扩大参与范围。可提供的汇款服务及产品可详询各家参与机构。
美股稳定币Circle周五大涨20% 上市11天涨超6倍,
以下是A股稳定版概念
三、国家药监局召开会议 审议通过《关于优化全生命周期监管支持高端医疗器械创新发展的举措》
国家药监局官网显示,国家药监局审议通过《关于优化全生命周期监管支持高端医疗器械创新发展的举措》(以下简称《举措》),支持高端医疗器械创新发展。
医用机器人、高端医学影像设备、人工智能医疗器械和新型生物材料医疗器械等技术集成度高,是高端医疗器械的典型产品,也是塑造医疗器械新质生产力的关键。《举措》包括优化特殊审批程序、完善分类和命名原则、持续健全标准体系、进一步明晰注册审查要求、健全沟通指导机制和专家咨询机制、细化上市后监管要求、强化上市后质量安全监测、密切跟进产业发展、推进监管科学研究和推动全球监管协调等十方面具体措施。
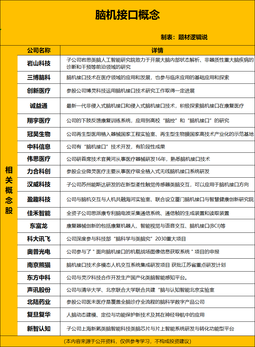
四、全球首例,我国介入式脑机接口成功实现人体患肢运动功能修复
近日,全球首例介入式脑机接口辅助人体患肢运动功能修复试验在我国完成,成功帮助一名偏瘫患者实现运动功能修复。
这一成果展示了我国在脑机接口核心技术上的自主创新能力,标志着我国介入式脑机接口技术在精准控制、神经重建和智能康复领域迈出了关键一步,为脑卒中、截瘫、渐冻症等运动功能障碍患者提供了全新的治疗方式和新的康复希望。
此次试验是段峰教授团队继取得全球首例介入式脑机接口非人灵长类动物实验、全球首例介入式脑机接口传感器血管内取出试验突破性成果后的首次介入式脑机接口人体临床试验,成为介入式脑机接口真正走向临床应用的重要里程碑。
以下是A股脑机接口概念梳理:
周五盘中异动方向
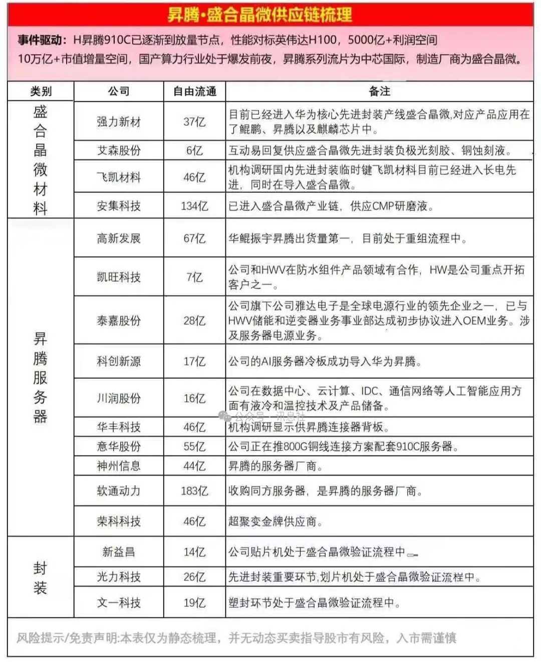
六、半导体独角兽盛合晶微科创板IPO辅导状态变更为“辅导验收”
近日,zjh公告显示,SJ Semiconductor Corporation(下称“盛合晶微”)科创板IPO辅导状态变更为“辅导验收”,辅导机构为中金公司。这意味着,盛合晶微冲刺科创板再进一步。
周五半导体发酵盛和晶微上市消息,A股盛和晶微产业链概念股大涨,包括910C等也大涨。 半导体独角兽盛合晶微科创板IPO辅导状态变更为“辅导验收”。
以下是A股盛合晶微概念一览:
七、美国初创公司SES AI在其混合锂金属电池技术路线图中明确将富锂锰基作为其下一代正极材料选项之一
富锂锰基材料产业化也在提速,电池巨头已经拥有深厚的技术储备和大量专利,其凝聚态电池技术路线被认为可能包含富锂锰基或其他超高能量密度正极的应用潜力。部分材料厂已经建成百吨级中试线并成功下线产品,开始向国内外头部电池企业送样测试。
美国初创公司SES AI在其混合锂金属电池技术路线图中明确将富锂锰基作为其下一代正极材料选项之一。Solid Power在其全固态电池技术中也积极探索高能正极材料,富锂锰基是其重要研发方向。
2025-2030年,富锂锰基LRM市场将经历从“技术验证”到“高端渗透”的爆发,2030年保守估测1400亿,乐观场景下(固态电池突破+航空应用放量)可达3000亿级。国内企业凭借工程化能力与政策支持,有望占据全球大部分市场份额。
以下是A股富锂锰基概念股梳理:
本内容仅作为信息资讯参考,不构成具体投资建议。您需独立做出投资决策,风险自担。市场有风险,投资需谨慎。研究不易,多多点赞支持!
来源:题材逻辑说
展开阅读全文
文章观点仅代表作者观点,或基于大数据智能生产,不构成投资建议。投资者依据此做出的投资决策需自担风险,与通联数据无关。