
大V说
近期,马斯克在 CNBC 的最新专访中提到:“6 月起,特斯拉将在奥斯汀街头部署第一批无人监管的 Robotaxi,并预计到 2026 年底,数十万辆全自动驾驶车辆将投入运营。其中,特斯拉的 Robotaxi 计划也为无人物流带来了新的机遇。”
以一个具体例子,了解无人物流车的运作模式:以新石器无人车 X3 为例,单车单次可装载 200-300 件快递,续航里程在 100km 以上,可以实现 30 秒内快速换电。在配送中心里,工作人员装好车后,一键就能发车,全程无需再介入。车辆抵达驿站之前,会提前向驿站工作人员推送提醒消息,由驿站工作人员完成卸车。一些驿站要发出的包裹,也会通过无人车送回配送中心。
据配送中心负责人介绍,使用无人车配送后,短驳配送环节的成本下降 20%-30%。对快递公司而言,大致能够降低 1-2 毛钱单票成本。
别小看这1-2毛钱,根据2025年一季报数据,中通、圆通、韵达和申通单票快递净利也只有0.26、0.14、0.05、0.04元。也就是说,节约的1-2毛成本,若直接换算到利润,是翻倍的增长空间。
一方面,头部物流科技公司加速融资,2025 年头部无人物流车科技公司新石器、九识智能、白犀牛、卡尔动力等吸引一级资本加码投资。
另一方面,国内头部快递公司开启采购潮,如顺丰控股加大无人物流车采购规模,并携手产业资本领投白犀牛。中通快递集团与新石器集团宣布达成战略合作协议,双方将携手开拓快递末端配送新场景。
头部企业例如新石器、九识智能等初创企业订单量大幅增长。根据 36 氪数据,2024 年九识智能积累了超万台在手订单,累计交付超 3000 台,服务超 600 家客户,2025 年一季度公司新增订单量同比增长超 4 倍。2025 年初,新石器已成功交付车辆近 3000 辆,自动驾驶里程累计超 2400 万公里,成为全球头部的无人车队之一。
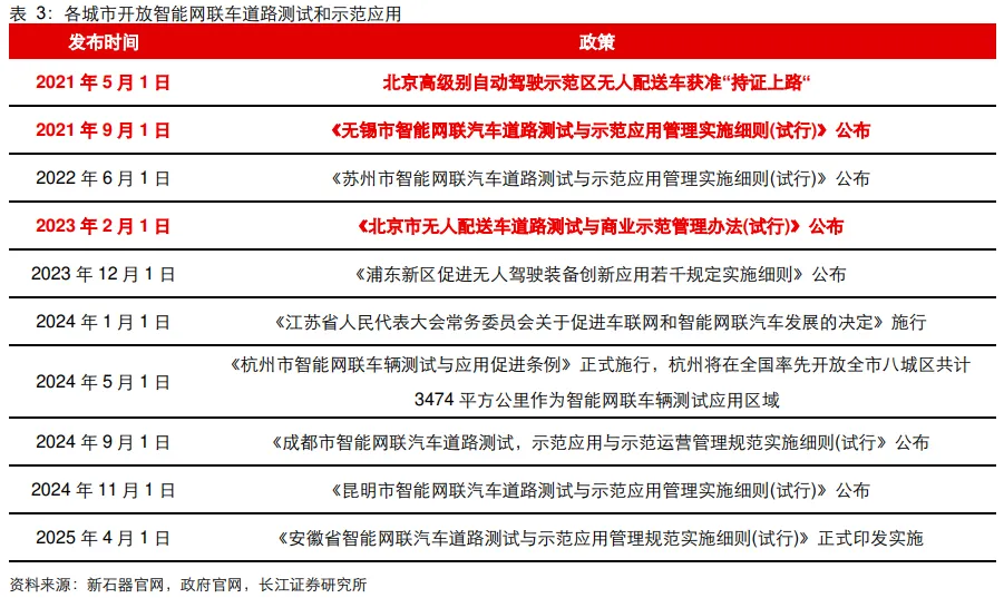
政策端,自2021年5月以来,无人物流车路权加速开放。
2021 年 5 月,北京高级别自动驾驶示范区发布无人配送车管理实施细则,为新石器无人车等三家企业颁发国内首批无人配送车车辆编码,首次给予无人配送车相应路权,突破无人配送车受现行法律法规限制无法上路难题。
简单做个测算,假设无人物流车的销量及存量渗透率分别为 10%/30%/50%,参考九识智能整车价格及季度服务费售价,测算的整车销售规模分别为 188/565/941 亿元,科技服务费市场规模分别为 420/1261/2102 亿元。2025 年头部无人物流车公司总交付量规模或达万辆级别,渗透率不足可替代市场的 1%,若无人车在末端配送市场渗透率达 17%以上,对应的市场规模有望超过千亿元。
基于此,梳理无人物流车产业链及核心公司。近期市场轮动明显,别追高,做好研究储备,收藏保存好核心个股,等待低吸轮动!
来源:大阳金融研究所
展开阅读全文
文章观点仅代表作者观点,或基于大数据智能生产,不构成投资建议。投资者依据此做出的投资决策需自担风险,与通联数据无关。