
热门主题产业链
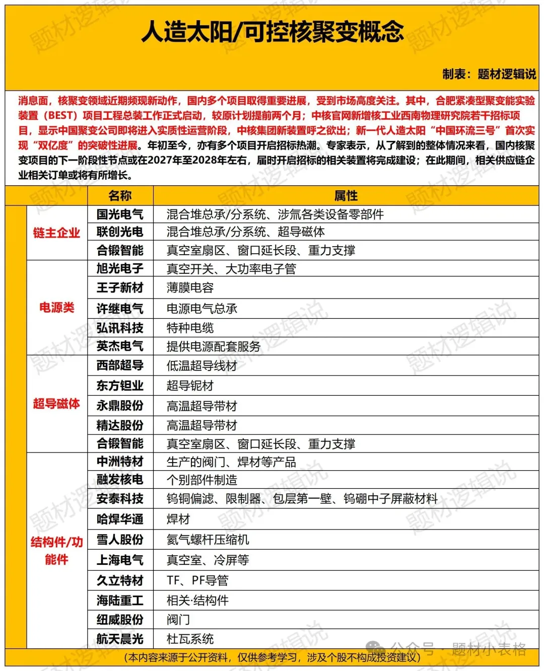
消息面,核聚变领域近期频现新动作,国内多个项目取得重要进展,受到市场高度关注。其中,合肥紧凑型聚变能实验装置(BEST)项目工程总装工作正式启动,较原计划提前两个月;中核官网新增核工业西南物理研究院若干招标项目,显示中国聚变公司即将进入实质性运营阶段,中核集团新装置呼之欲出;新一代人造太阳“中国环流三号”首次实现“双亿度”的突破性进展。年初至今,亦有多个项目开启招标热潮。
专家表示,从了解到的整体情况来看,国内核聚变项目的下一阶段性节点或在2027年至2028年左右,届时开启招标的相关装置将完成建设:在此期间,相关供应链企业相关订单或将有所增长。
核聚变产业链方面,国光电气证券部人士向《科创板日报》记者表示,2024年公司核工业板块收入有所下滑。是因受国际ITER总部对技术要求更改的影响,多个项目合同签订延迟。“公司紧跟ITER新技术要求,加快技术验证,目前生产已基本恢复。”
以下是A股可控核聚变概念核心股梳理:
来源:题材小表格
展开阅读全文
文章观点仅代表作者观点,或基于大数据智能生产,不构成投资建议。投资者依据此做出的投资决策需自担风险,与通联数据无关。