
热门主题产业链
最新固态电池产业链核心龙头股盘点!
2025年4月,工业和信息化部发布的《2025年汽车标准化工作要点》提出,要加快全固态电池等标准研制,促进技术规范化发展。
只做行业科普,不作推荐不对任何人构成投资建议,资料取材网络仅供参考!
国轩高科:周三人气龙头,2025年1月6日回复称,公司已成功研发出车规级全固态电池“金石电池”。一季度净利润(元)1.006亿。
金龙羽:周三人气龙头,公司目前固态电池研发项目包含负极材料、正极材料、固态电解质和固态电芯。一季度净利润(元)3717万。
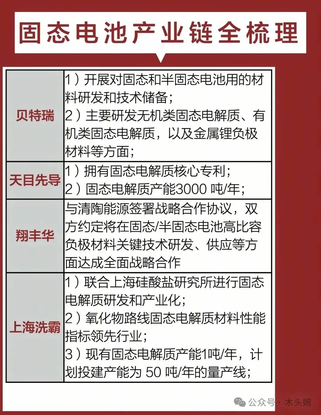
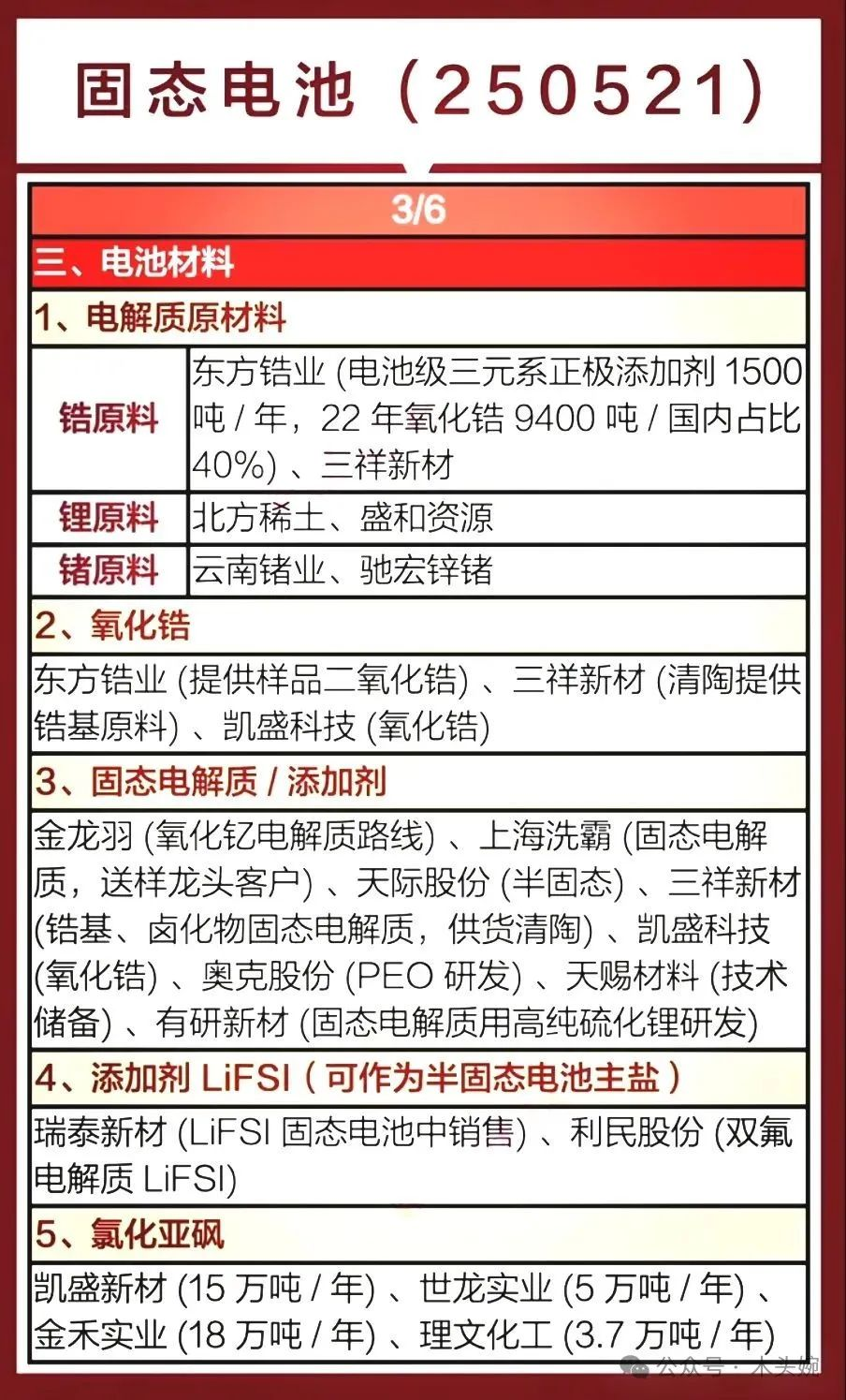
电池材料龙头代表:东方锆业、三祥新材、贝特瑞、道氏技术等等。
固态电池封装概念:紫江企业、海顺新材、天奈科技、璞泰来等等。
固态电池行业龙头代表:孚能科技、科森科技、宁德时代、比亚迪、高乐股份等等
东方锆业:公司主要从事锆系列制品研究、生产和销售,一季度净利润(元)1885万。
贝特瑞:专注锂离子电池正负极材料生产,一季度净利润(元)1.765亿。
上海洗霸:公司正式发力锂离子电池固态电解质粉体先进材料市场,一季度净利润(元)982.9万。
比亚迪:全球新能源汽车研发和推广的引领者,一季度净利润(元)91.55亿。
宁德时代:公司是全球领先的新能源创新科技公司,主要从事动力电池及储能电池的研发销售,一季度净利润(元)139.6亿。
科森科技:一季度净利润(元)-9339万。
高乐股份:一季度净利润(元)-1485万。
来源:木头婉
展开阅读全文
文章观点仅代表作者观点,或基于大数据智能生产,不构成投资建议。投资者依据此做出的投资决策需自担风险,与通联数据无关。