
热门主题产业链
根据热门财经事件整理相关题材概念!
本文分享热门题材:首发经济概念、小鹏机器人概念、轻量化材料概念、低空经济概念、谷子经济概念、人形机器人核心标的、数据交易所概念、高成长龙头名单等等。
(1)首发经济概念龙头30强名单
盘后利好,4月23日上海官方印发《关于加力促进上海市首发经济高质量发展的措施》!首发经济迎来重大政策利好!
首发经济是企业发布新产品,推出新业态、新模式、新服务、新技术,开设首店等经济活动的总称。首发经济概念龙头代表:兰生股份、中百集团、大悦城、保利发展等等。
(2)谷子经济概念龙头梳理
2024年“谷子”市场规模突破1689亿元,同比增长40.63%。随着政府出台《二次元衍生商品和服务经营合规指引》,2025年二次元经济有望再上新台阶。
谷子经济概念龙头代表:实丰文化、华立科技、华策影视、广博股份等等。
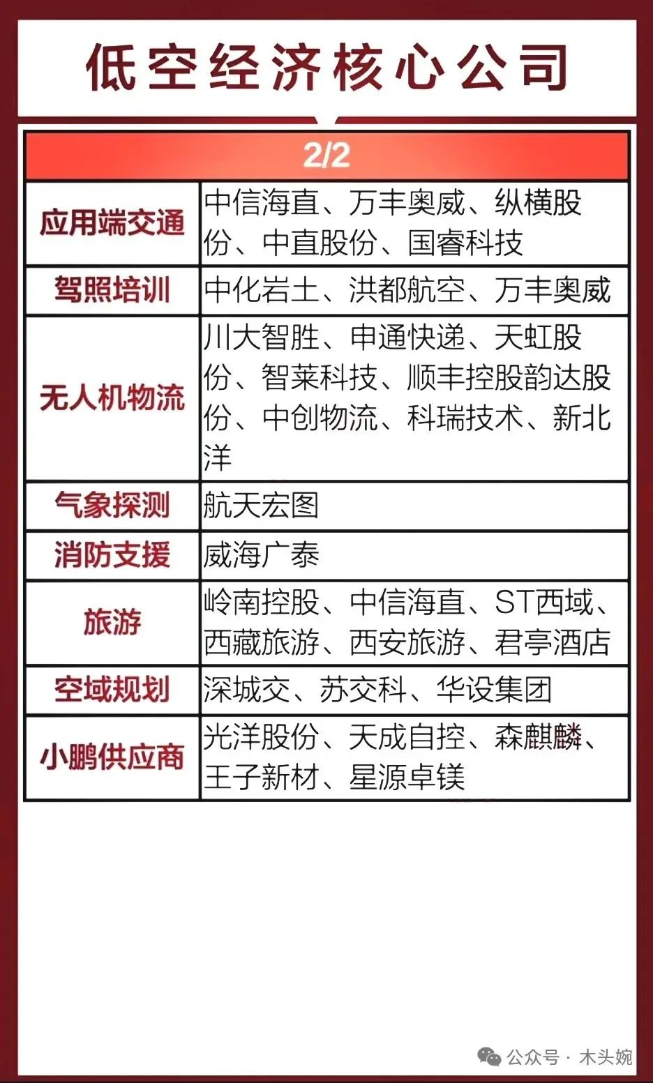
(3)低空经济概念龙头梳理
第二届全球低空经济论坛春季会将于4月26日至27日在北京举行,来自国内外1000多位低空经济上下游龙头企业、投资机构、产业园区负责人将出席。低空经济概念值得关注!
预计到2030年,低空经济产业规模达到2万亿元,2035年将超过5.1万亿元。其中应用产业发展最快,到2035年占测算规模的75.3%。低空经济应用概念龙头代表:中信海直、万丰奥威、国睿科技等等
(4)机器人轻量化材料概念
截至4月23日收盘,PEEK材料概念上涨3.26%,位居概念板块涨幅第7!周三轻量化材料概念人气龙头:中欣氟材、中研股份、富恒新材等等。资料取材网络仅供参考,不能作为投资依据。不对任何人构成投资建议。
(5)数据交易所概念龙头梳理
国家数据局密集出台政策文件,并印发《2025年数字经济发展工作要点》,提出加快释放数据要素价值等任务……
数据交易所概念龙头代表:云赛智联、易华录、广电运通、深桑达等等。
(6)小鹏机器人概念
4月23日,小鹏机器人IRON亮相上海车展,现场展示了语音交互、灵巧手抓取等功能。小鹏机器人概念火爆全网,相关概念龙头代表:光洋股份、美湖股份、吉林化纤、兆威机电等等。
(7)高成长龙头企业盘点!
截止23日,一季度净利润同比预增超100%的公司名单出炉!
央国企控股高成长龙头代表:中船防务、北方稀土、中集集团、中国动力、奥比中光、中国中车、中科三环等等。
来源:木头婉
展开阅读全文
文章观点仅代表作者观点,或基于大数据智能生产,不构成投资建议。投资者依据此做出的投资决策需自担风险,与通联数据无关。