
热门主题产业链
军工行业正经历从“规模扩张”向“质量跃升”的转型,细分领域的技术突破与市场扩容共同驱动行业进入高景气周期。智能化、无人化、体系化成为核心竞争维度,军民融合与全球市场拓展将决定行业天花板的高度。
市场规模:2025年全球军贸市场规模预计突破7000亿美元,中国占比14.3%。国内军工行业市场规模达2.8万亿元,其中军工电子、卫星互联网、低空经济等贡献超60%增量。
增长驱动:政策端订单集中释放,技术端AI、量子技术等推动装备升级,国际端美国军费刺激全球军备竞赛,中国军贸出口逻辑强化。
未来趋势:传统装备增速稳健,新兴领域增速超20%。军民协同方面,低空经济、商业航天等打开增长“第二曲线”。全球竞争中,中美技术差距逐步缩小,中国在部分赛道已形成领先优势。
重点细分领域分析:
大飞机:C919订单突破千架,国产化率提升,带动航发、航电产业链发展。未来5年,民机领域年均增速15%,军用运输机列装加速。航发国产化(如长江-1000A)将成核心突破点。
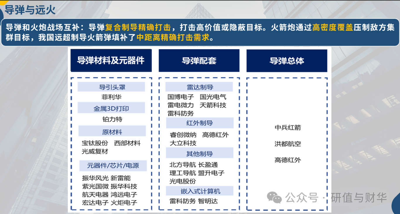
远火:精确制导主导增量,智能化弹药、高超声速技术成主流。中国远程火箭炮射程覆盖广,精确制导弹药占比高,出口市场增速显著。
军舰:海军装备升级加速,电磁弹射技术突破。055型驱逐舰、福建舰航母列装加速,无人舰艇、核动力潜艇成为重点。
六代机:中美技术竞速,中国歼-20已列装,下一代战机进入原型机阶段。全球六代机研发投入巨大,中国占比约25%。
卫星互联网:抢占近地轨道资源,中国“G60星链”计划发射超万颗卫星。卫星互联网市场规模巨大,6G空天地一体化网络加速融合。
低空经济:无人机出口占全球市场30%,eVTOL进入适航审定阶段。低空经济规模持续增长,无人机产业链复合增速高。
深海装备:战略资源争夺与技术突破,蛟龙号载人潜水器深度突破7000米。深海装备市场规模扩大,声呐系统、耐压材料需求占比高。
军工数据链与信息支援:智能化战争核心,数据链实现三军互联,AI指挥系统实战化应用。军工信息化市场规模持续扩大,量子通信、认知电子战技术突破。
产业链分析:中国军工产业链可分为上游原材料、中游制造、下游应用三大核心环节,各环节与十大军工集团的分工协作关系如下:
1)上游原材料
关键材料与元器件:
核工业:中核集团(核燃料、铀矿采冶),旗下中核科技(阀门及核级材料)。
航空材料:中国航发集团(高温合金、钛合金),光威复材(碳纤维)。
电子器件:中国电科(高端芯片、FPGA),航天科技(卫星用氮化镓器件)。
特种装备基础件:
中国兵器工业集团(特种钢材、装甲材料),中国电子(网络安全核心元器件)。
2)中游制造
分系统与配套设备:
航空领域:中航工业(航电系统、发动机叶片),航发动力(涡扇发动机总成)。
船舶领域:中国船舶集团(动力系统、舰载雷达),中国动力(舰用综合电力系统)。
导弹与航天:航天科工(导弹制导系统),航天电子(卫星载荷)。
关键部件集成:
中国电科(雷达、数据链),海康威视(军用光电设备);
中国兵器装备集团(轻武器、装甲车辆传动系统)。
3)下游应用
主战装备总装
航空:中航沈飞(歼-20/歼-35总装),中航西飞(运-20/C919机体)。
海军:中国船舶(航母、核潜艇总装),中船防务(驱逐舰/护卫舰)。
军民融合应用
卫星互联网:中国卫星(低轨星座),航天科技(G60星链);
低空经济:中直股份(直升机)、亿航智能(eVTOL)。
4)十大军工集团产业链定位:
航空工业集团:覆盖军机全产业链,从复材(上游)到整机(下游)。
航天科技/科工:聚焦航天器与导弹系统,上游材料依赖中国电科,下游应用延伸至卫星通信。
船舶集团:以舰船总装为核心,中游配套动力系统(中国动力),上游材料与中船船舶协同。
核工业集团:从铀矿(上游)到核电站/核潜艇(下游),中游反应堆技术自主化。
来源:研值与财华
展开阅读全文
文章观点仅代表作者观点,或基于大数据智能生产,不构成投资建议。投资者依据此做出的投资决策需自担风险,与通联数据无关。