
热门主题产业链
火爆新题材,外骨骼机器人概念!
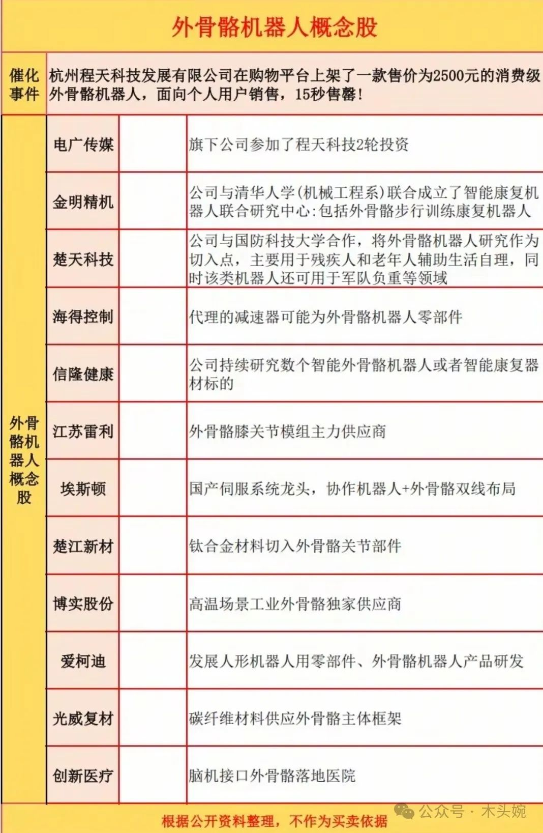
外骨骼机器人概念核心龙头股盘点,以及人形机器人产业链细分龙头梳理!
新题材催化事件:2025年4月1日上午10点,程天科技在电商平台上架的售价2500元的消费级外骨骼机器人“易行EasyGo”,几百台产品15秒内便售罄!另外还有数百人排队等待下一批次补货。
(1)什么是外骨骼机器人?相关概念龙头企业有哪些?
外骨骼机器人是一种可穿戴的机械结构,也称“可穿戴机器人”,它融合了动力控制、传感、信息、移动计算等技术,能够对使用者的肢体动作进行辅助或增强。外骨骼机器人概念龙头代表:伟思医疗、振江股份、精工科技、中超控股等等。
伟思医疗:主要从事医疗器械的研发、生产和销售,公司的外骨骼机器人产品将形成新一代康复科标准化的临床和产品方案。净资产收益率6.14%……
(2)人形机器人减速器概念梳理
(3)人形机器人丝杆概念龙头梳理
丝杆产品龙头:北特科技、五洲新春
(4)人形机器人传感器概念梳理
力传感器概念龙头:柯力传感……
(5)人形机器人电机龙头代表有鸣志电器、兆威机电、拓邦股份、卧龙电驱、汇川技术等等。
(6)人形机器人灵巧手概念梳理
兆威机电兼具灵巧手概念、减速器概念和电机概念,2024年11月第二十六届中国国际高新技术成果交易会上,兆威机电正式推出其最新科研成果——手指集成驱动的高可靠灵巧手。净资产收益率5.09%…
(7)人形机器人产业链一览图
除了上面介绍的几个人形机器人分支概念,相关产业链行业执行器概念、控制器概念、轴承概念、机器人芯片概念等等。相关概念龙头名单见下方配图。
随着技术的不断成熟和应用场景的拓展,人形机器人市场将迎来巨大的增长潜力。
各大巨头公司都纷纷加入人形机器人行业,各种机器人概念也层出不穷:小米机器人、华为机器人概念、宇树机器人概念、智元机器人概念、美的机器人概念、众擎机器人概念、优必选机器人概念…
上面提及的各种机器人概念本公众号都有专题文章介绍过了,感兴趣的主页收索关键即可查看。
各大厂商都布局人形机器人行业,从长远来看,随着行业的发展和市场的逐渐成熟,竞争可能会进一步加剧,内卷不断加深。最后会像手机行业一样,只有两三个巨头,你认为谁会笑到最后?
来源:木头婉
展开阅读全文
文章观点仅代表作者观点,或基于大数据智能生产,不构成投资建议。投资者依据此做出的投资决策需自担风险,与通联数据无关。