
热门主题产业链
人形机器人趋势明确且进展迅速,国内外政策发力叠加产业基金,人形机器人量产将近!潜在兆亿赛道,人形机器人行业发展具有无限空间和高确定性!
人形机器人是有望超过新能源汽车/智能手机市场规模的兆亿级赛道,有极大解放生产力和改善人类生活的应用潜力。随着海外的特斯拉Optimus过去三年进展迅速且即将量产,国内宇树科技、智元机器人、优必选等创新企业人形机器人产品快速迭代、蓬勃发展,人形机器人已经成为未来最确定的方向之一。
本文根据国信证券研报分析以及官方资料,重点梳理国内布局人心机器人的优秀企业,拆解人形机器人产业链细分受益环节和核心公司全梳理,仅供研究学习。
下面,主要分享国内布局人形机器人的核心公司(初创企业、大型科技企业、整车企业)产业链拆解和核心公司梳理。
我们将国内人形机器人企业划分为四类,并对主要公司进行了梳理:
1)初创企业:以宇树科技、智元机器人、优必选为代表,发展势头足,产品迭代速度较快;
2)大型科技企业:以华为、小米为代表,借助自身在AI、智能硬件生态的优势,积极探索人形机器人与多种场景的融合;
3)整车企业:以比亚迪、小鹏汽车为代表,利用在汽车制造中积累的底盘、动力等技术优势,为人形机器人的研发提供支撑;
4)其他企业:以宁德时代为代表,借助原产业的经验积累,助力人形机器人产业变革。
1. 国内人形机器人初创企业
国内人形机器人初创企业发展迅速。根据国家地方共建人形机器人创新中心总经理许彬,截至2024年,国内外通用人形机器人整机商业公司数量将达到约150家,其中国内企业超过80家,2024年行业的融资事件超过60起。(本文首发公众号:研值与财华)
其中宇树科技专注于四足和人形机器人的研发、制造,陆续推出相关产品,四足机器人逐步实现商业化,人形机器人商业化程度较低;智元机器人背靠强大科研团队,研发的人形机器人在人机交互、智能决策方面表现突出;优必选已有十余年历史,产品线丰富,从教育机器人到大型人形表演机器人,持续拓宽机器人应用边界;银河通用聚焦于工业场景,打造的机器人助力生产线实现高效自动化,在制造业应用较好,有望于2026年实现量产。
宇树科技:
2016年成立的四足/人形机器人领先企业
1) 2016年,杭州宇树科技有限公司在浙江省杭州市滨江区成立。公司专注于高性能通用足式/人形机器人及灵巧机械臂的研发、生产与销售。2017年,公司推出重构四足机器人Laika go。此后,Alien go、A1、Go1等多款四足机器人相继问世。2023年,首款通用人形机器人H1发布,标志其在人形机器人领域迈出重要一步。2024年,UnitreeG1人形智能体推出,性价比和卓越性能领先市场。
2) 王兴兴担任宇树科技的董事长兼总经理、法定代表人,最终受益股份44.85%,曾入职大疆,后离职创立宇树科技。此外,李彦男、陈立、张阳光等担任董事,吴江为监事会主席,应婧、李文杨担任监事。
宇树科技,已推出多款四足机器人和两款通用型人形机器人
宇树科技专注机器人研发,产品迭代迅速。2017年推出首款零售四足机器人Laikago开启商业化,后续的AlienGo、Unitree A1等各有应用侧重。2021年Go1、B1与机械臂Z1登场,拓展多领域用途,还亮相春晚、冬奥会。2023年,Go2性能升级、大模型赋能,首款人形机器人H1可奔跑;2024-2025年,Unitree G1、工业级B2四足机器人登场,持续突破,展现强大适应与学习能力。
宇树科技,两款通用型人形机器人性能卓越,适合多种场景
1)UnitreeG1:于2024年5月13日发布,分G1和G1EDU版本。站立高宽厚1270x450x200毫米,重约35kg。臂展约0.45米,小腿加大腿长0.6米,有23-43个关节电机。移动速度2米/秒,续航约2小时。配备力控灵巧手,支持模仿和强化学习,能自我学习升级。
2)UnitreeH1:定位高端,是全尺寸人形机器人。有三项“全球第一”:最高移动速度3.3m/s,单关节扭矩360N・m,能搬运20kg重物,360°全景深度感知结合AI自主避障。它还能完成空翻动作,采用纯电驱动,重量不到50kg,适合多种场景。
智元机器人:
华为“天才少年”创立的人形机器人领先企业
1)智元机器人于2023年2月创立,已经成长为人形机器人领先企业。2023年8月,第一代通用型具身智能机器人原型机远征A1发布,引发行业关注。2024年,智元机器人发展提速,与均普智能、科大讯飞等达成战略合作,拓宽技术应用与合作版图。同年8月,“远征”与“灵犀”两大系列共五款商用人形机器人新品发布,12月宣布开启通用机器人商用量产,发布百万真机数据集AgiBot World。
2) 智元机器人的核心人物是创始人彭志辉,网名稚晖君,被称为“华为天才少年”,曾在华为从事昇腾AI芯片和AI算法研究。此外,团队中还有姜青松、闫维新、姚卯青等众多来自机器人、人工智能等领域的专业人才,在硬件设计、运控算法、具身智能等方面技术领先。
智元机器人,已有千台商用具身机器人下线
智元机器人专注于人形机器人研发,陆续推出多款人形机器人。公司专注AI+机器人融合创新,2024年度新品发布会,发布了“远征”与“灵犀”系列共五款商用人形机器人新品,展示了在机器人动力、感知、通信、控制四个领域的研发成果。2024年10月机器人开始量产,2024年预计出货量200台左右。目前公司已完成多轮融资,与科大讯飞等达成合作,2025年1月6日量产第1000台通用具身机器人下线,在人形机器人领域发展迅速。
智元机器人,产品持续迭代,2024年发布5款人形机器人
智元机器人已推出多款人形机器人。2024年度新品发布会,发布了“远征”与“灵犀”系列共五款商用人形机器人新品——远征A2、远征A2-W、远征A2-Max、灵犀X1、灵犀X1-W,并展示了在机器人动力、感知、通信、控制四个领域的研发成果,以及具身智能G1到G5技术路线图和AIDEA具身智能数据系统。
优必选:
深耕行业十余年,港交所上市的人形机器人企业
1)优必选于2012年成立于深圳,创始人周剑。作为行业领先的人形机器人企业,公司布局了人形机器人全栈式技术,并在此基础上开展智能服务机器人解决方案的研发、设计、智能生产和商业化应用。2023年12月29日,优必选(9880.HK)于香港交易所主板挂牌上市。
2)截至2024年6月底,优必选全栈式技术拥有2450余项机器人及人工智能相关专利,其中逾450项为海外专利,发明专利占比近60%,人形机器人有效专利数量全球第一。聚焦工业制造、商用服务、家庭陪伴三大场景,优必选率先实现了人形机器人落地应用,是全球唯一一家与多家车企宣布合作的人形机器人公司,工业人形机器人Walker S系列也成为全球进入最多车厂实训的人形机器人。
优必选,已推出多款机器人产品,2025年有望批量生产
截至目前,公司已推出多款机器人产品。Walker 机器人高 1.45 米、重 77kg,36 个自由度,能适应多种地面,行走稳定、可协调操作与交互,用于家庭、商业等领域;智能巡检机器人 ATRIS 具备 U-SLAM 导航、人脸识别等多样功能,适用于多类场所;Cadebot L100、Cleanbot M79 用于室内,可迎宾、递送,提升服务智能化水平。
优必选,商业化进展领先,人形机器人产品覆盖多场景
优必选在国内机器人厂商中,商业化进展领先。2014年优必选成功研发并生产首款小型人形机器人Alpha,此后陆续推出多款人形机器人。(本文首发公众号:研值与财华)2024年7月,优必选北京与一汽大众达成合作,打造高智能化和柔性化的生产线及汽车超级无人工厂。2025年1月,宣布将于年内进入人形机器人大规模生产阶段,并预计全年交付500到1000台机器人。Walker S2 预计在 2025 年第二季度推出。
2. 国内布局人形机器人的大型科技企业
华为、小米、腾讯等大型科技企业于人形机器人领域各有布局且进展显著。
华为于2024年11月宣布华为(深圳)全球具身智能产业创新中心正式运营,依托具身大模型,联合大量企业构建生态圈,为人形机器人的具身智能发展打下基础。(本文首发公众号:研值与财华)
小米于2022年发布首款全尺寸人形仿生机器人Cyber One,凭借其硬件研发与智能算法优势,不断优化机器人的运动、交互能力。
腾讯推出了第五代机器人“小五”,并借助腾讯云开发者社区洞察产业趋势,利用自身在云计算、人工智能等领域的专长,为人形机器人的研发和算法方面赋能。
华为:成立具身智能产业创新中心,积极推进人形发展
1)华为成立具身智能产业创新中心。2024年9月,华为(深圳)全球具身智能产业创新中心正式启动,同年11月15日启动运营。该创新中心目标是打造全球领先的具身智能产业创新中心,致力于瞄准国际前沿技术,服务国家战略需求,以产业示范应用场景为牵引开展技术攻关和联合创新,为研发成果及产业化技术搭建创新枢纽。
2) 联合企业攻克大模型、精细制造等核心瓶颈,与16家企业签署备忘录。在首期方案的基础上,具身智能根技术实验室提供共性技术底座,大脑根技术研发及产品化涉及具身智能大模型、多模态大模型、算力,小脑关键技术研发则包含柔性自动化装配、柔性自动化测试、多机器人协同制造、通用双臂精细制造等。此外,创新中心开启联创项目,华为赋能具身智能技术,联合本体厂商及制造企业解决技术难题。兆威机电、中坚科技、拓斯达、埃夫特、禾川人形机器人、乐聚机器人、大族机器人等16家企业签署了战略合作备忘录。
3.国内布局人形机器人的车企
国内多家车企积极布局人形机器人领域。
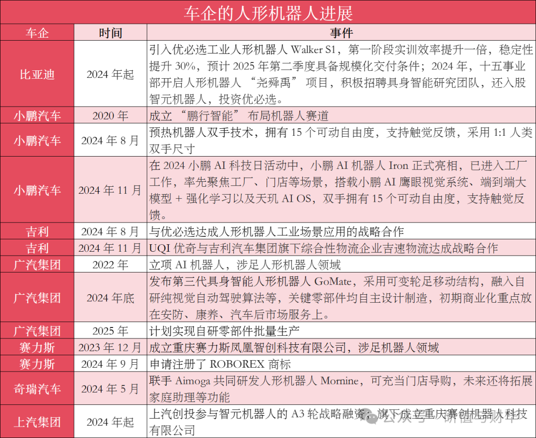
比亚迪率先与优必选、智元合作,并自主生产机器人产业链核心零部件,目前已在汽车板块投入150台研究人形机器人,计划2026年投入超2万台,若测试顺利,2025年预计采购1500台左右。
小鹏汽车在2024年11月6日的科技日活动中推出了AI机器人iron,它身高178cm,体重70kg ,拥有62个主动自由度,已进入工厂工作,聚焦工厂、门店等场景。
吉利与优必选合作,Walker S1已完成在极氪宁波工厂第二阶段的工作,还在领克进行第三阶段实训,开展充电枪插拔和物料搬运测试。
4. 人形机器人产业链及核心零部件
人形机器人零部件具有产业基础,有望实现较快降本提质
1)人形机器人与工业机器人以及汽车等产业有重合的零部件产业链,有机会比新能源汽车更快实现降本提质。(本文首发公众号:研值与财华)人形机器人的的感知层包括各类型传感器、摄像头、雷达等,决策层主要为芯片,执行层包括手、脚、腿等。和工业机器人和智能汽车类似,人形机器人同样需要电机、传感器、减速机构、电池、轴承、结构件、冷却系统、控制器、芯片、软件等部件。
2)关节自由度是人形机器人突破的重点环节。人形机器人和工业机器人的关节驱动原理相同,均由控制器、伺服、电机、减速机构构成,工业机器人的成熟技术可以在优化后复用在人形机器人领域。
以特斯拉Optimus为例,关节价值量分布测算:
人形机器人受益环节:把握价值量大、卡位好硬件端的中国制造企业长期机遇
人形机器人产业链与传统产业有一定重合,中国制造企业硬件端具备优势:参考新能源汽车/智能手机的发展,整装企业软件端倾向于自研自控,硬件端考虑性价比通常外购,中国企业凭借显著成本优势和在工业机器人/汽车产业的技术积累,有望占据先机充分受益。
人形机器人自由度超过60个,国内零部件企业迅速发展:根据特斯拉数据,我们预计Optimus Gen 3本体和四肢的自由度28个,灵巧手自由度或达34个,合计自由度超60个。主要零部件包括无框/空心杯电机、谐波减速器、滚柱丝杠、一维力/六维力/位置传感器、轴承等。(本文首发公众号:研值与财华)我们梳理了国内人形机器人各环节约百家企业,认为我国硬件端产业链发展迅速,部分领域(如谐波减速器)已处于国际领先水平,硬件端有望加速突破。
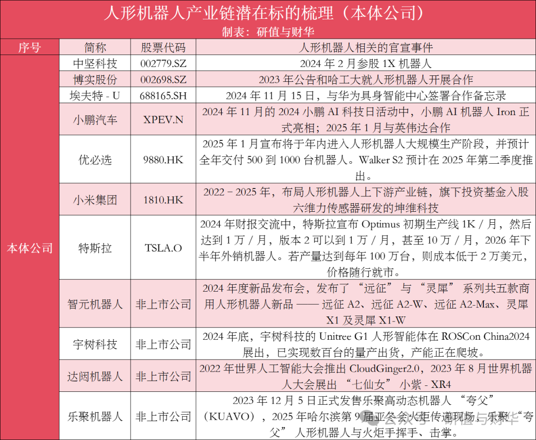
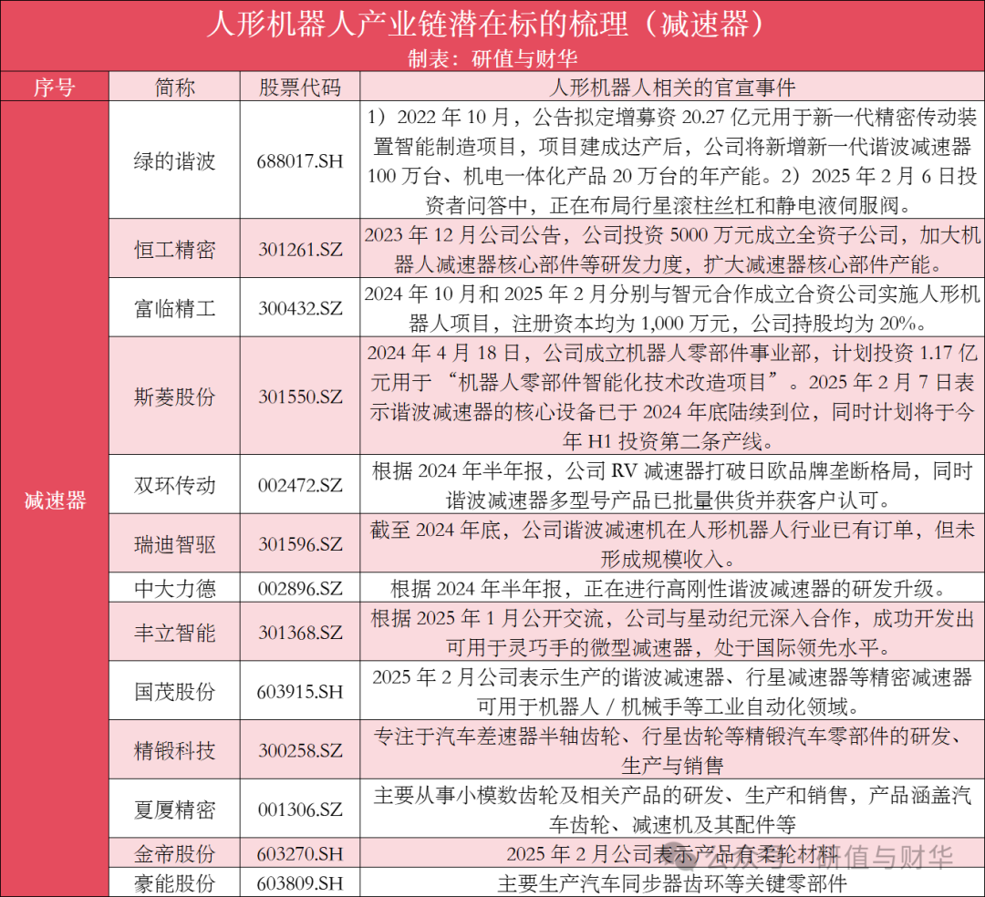
人形机器人产业链潜在相关的主要标的:
声明:本文观点仅供参考,不能作为投资决策依据,其中部分内容借助DeepSeek等AI工具分析,结果并非绝对可靠。股票市场受宏观经济、行业政策等因素影响,变化快。投资者不要盲目依赖文中分析,需结合自身经验和市场情况考虑,谨慎投资。投资有风险,入市需谨慎。
来源:金融梦想家
展开阅读全文
文章观点仅代表作者观点,或基于大数据智能生产,不构成投资建议。投资者依据此做出的投资决策需自担风险,与通联数据无关。