
市场风向标
本文构建涵盖400只个股的人工智能产业链股票池,并编制了上中下游产业链指数。基金筛选出基于事前分类被动指数基金共8只,主动管理基金5只。基于事后分类筛选出60只人工智能产业链仓位中枢高于70%的基金。绩优基金偏好上游算力芯片、光模块及中游大模型配置。当前主动管理基金在人工智能产业链总仓位较2024年11月高点下降约10%,减仓上游产业链明显,而和DeepSeek概念相关的中游大模型及数据中心的配置仍处于低位,未来有增配空间。
构建人工智能产业链股票池并编制相关产业链指数
构建涵盖400只个股的人工智能产业链股票池,覆盖电子、通信、计算机、传媒及机械等行业,并编制上中下游产业链指数。2021年2月至2025年1月,上游产业链累计收益17.45%,收益风险比最优;中游产业链累计收益-29.22%,但大模型中枢细分板块表现突出(区间收益204.32%);下游产业链累计收益-20.16%,AI终端细分领域收益达95.77%。
基于事前分类的人工智能主题基金筛选
被动指数基金共8只,总规模166.29亿,跟踪指数包括CS人工智(930713.CSI)、中证人工智能产业(931071.CSI)及SHS人工智能50(931487.CSI)。CS人工智指数以上游配置为主(光模块占比12.36%),SHS人工智能50中下游占比最高(39.66%)。主动管理基金共5只,总规模102.82亿。
基于事后分类的类人工智能主题基金
筛选人工智能产业链仓位中枢≥70%的基金共60只,规模≥1亿的41只。其中大摩数字经济、诺安积极回报等表现突出,细分板块选股能力贡献显著。绩优基金持仓偏好上游算力芯片、光模块及中游大模型,下游AI终端(如AI眼镜、智能机器人)渗透率提升。
当前市场对人工智能产业链的配置还有多少空间?
基于最新的仓位测算,主动管理基金在人工智能产业链总仓位较2024年11月高点下降约10%,减仓上游光模块、半导体设备明显,增配AI服务器、边缘计算芯片及铜连接。DeepSeek概念个股持仓在细分类别里主要分布在中游大模型和数据中心领域,主动权益数据中心相关仓位目前处于较低水平,未来仍有较大增配空间。
一、研究背景
近年来,我国人工智能行业发展迅速,技术进步明显。特别是随着ChatGPT和DeepSeek等先进人工智能技术的出现,人工智能的发展进一步加速。2023年以来,OPENAI公司的ChatGPT凭借其强大的语言生成能力和广泛的应用场景,成为全球人工智能领域的焦点。与此同时,中国的DeepSeek在2025年1月发布了开源推理模型DeepSeek-R1,凭借其极低的训练成本和强大的性能,迅速在全球范围内引起关注。DeepSeek不仅在技术上取得了显著突破,还在中文理解和多模态交互方面展现出独特优势。
在政策层面,我国政府也出台了一系列支持人工智能发展的政策,推动技术研发和产业应用的深度融合。随着人工智能技术的不断成熟,其在智能制造、智能交通、智能医疗、智能金融等多个领域的应用逐渐落地,市场对人工智能产品和服务的需求持续增长。
在这样的背景下,人工智能主题基金关注度得到显著提升。借助专业基金经理的投研能力,通过基金参与人工智能主题的投资,能够更好把握行业发展带来的投资机会。本文将通过持股偏好、细分领域投资、业绩分析等方面,综合筛选人工智能主题相关基金作为投资参考,帮助投资者更好地把握人工智能产业的投资机会。
二、人工智能产业链梳理
人工智能行业的产业链可以分为上、中、下游三个部分,上游指的是基础层,主要包括芯片、传感器、大数据、云计算、光模块等硬件设备和数据资源,为人工智能提供算力支持和数据基础。可进一步细分为:AI芯片(如GPU、FPGA等)、智能传感器、存储设备、数据中心、5G通信等。中游为技术层,是人工智能产业的核心,主要包括通用技术、算法模型和开发平台。其可进一步细分为:机器学习、深度学习、计算机视觉、自然语言处理、语音识别、知识图谱等核心技术,以及相关的开发框架和平台。下游为应用层,主要是人工智能在各行业的应用产品和场景,涵盖智能制造、智能交通、智能医疗、智能金融、智能家居、智能教育、智能安防等多个领域。具体包括智能终端、自动驾驶汽车、智能机器人、智能语音助手等产品,以及智慧教育、智慧医疗、智慧金融等服务。人工智能产业的产业链较长,其产业链几乎涉及TMT全行业板块,在TMT板块内部,上游侧重于通信、计算机等细分领域,中下游则侧重于电子和传媒等板块。
我们将和人工智能产业链相关的个股进行汇总,构建人工智能产业链股票池,总计400只个股纳入统计,主要来自电子、通信、计算机、传媒和机械等行业。为了方便横向对比分析各产业链环节的表现,我们将股票池的个股以市值加权的方式编制产业链指数,指数成份来自于人工智能产业链股票池中的股票。统计指数在2021年2月1日至2025年1月底的收益表现,人工智能产业链股票池指数累计收益为-9.39%,最大回撤为43.19%,年化波动率为28.51%。
同期人工智能指数(884201.WI)、人工智能(931071.CSI)、CS人工智(930713.CSI)、SHS人工智能50(931487.CSI)、创业板指数和沪深300指数的累计收益率分别为54.09%、-19.7%、-9.88%、-39.91%、-34.69%和-29.54%。在人工智能产业链股票池中,上游产业链、中游产业链和下游产业链的区间收益分别为20.26%、-15.55%和-24.27%,其中上游产业链的累计收益和收益风险比均表现最佳。
2.1
AI产业链上游:基础硬件与数据资源的核心支撑
上游是AI产业发展的根基,涵盖硬件制造、数据资源及底层技术开发,主要包括算力芯片集群、数据中心和工具链等方面,其中算力芯片集群从通用到专用,从设计到封装,涵盖了多种芯片类型与技术路径,海外GPU主导训练市场,凭借CUDA生态构建了较高的技术壁垒;ASIC/TPU专为特定框架优化,推理时延显著降低;FPGA支持动态重构,适用于算法快速迭代的早期场景;边缘计算芯片针对自动驾驶等特定场景设计,具备低功耗、高算力的特点。此外,先进封装技术通过3D堆叠实现CPU、GPU与内存的异构集成,大幅提升算力密度;半导体材料也是算力芯片的关键支撑。
数据中心的核心内容包括从硬件到能耗的全链条优化,比如支持多颗GPU,整机算力强劲的AI服务器,支持高电压直流供电,不断提升转换效率的电源管理模块和中心降低能耗的关键液冷技术等。同时,光通信与传输的研发则为数据中心的高速数据传输提供了有力支撑。
从原始数据到可用资产的转化是数据与工具链的核心任务。数据处理全流程包括训练数据的获取与标注,其中开源数据集满足了大部分计算机视觉模型的训练需求,而专业领域的数据(如医疗影像)则需经过严格脱敏与标注。隐私计算技术(如联邦学习、差分隐私)在保护数据隐私的同时,实现了跨机构的数据协同与模型训练。开发工具链方面,EDA工具大幅缩短了芯片开发周期。
我们梳理的人工智能产业链的上游产业链中共117只相关个股,包括了海天瑞声、紫光国微和新易盛等个股,一级行业主要来自电子和计算机。在上游产业链中进一步细分资源类型,将股票划分为芯片、光模块和数据处理等细分类别,其中芯片部分个股较多。上游产业链指数2021年2月1日至今的收益率为20.26%,其中铜连接细分板块指数均显著跑赢整体上游产业链,累计收益高达273.35%。
2.2
主动权益基金市场概览
AI产业链中游聚焦于核心技术的开发与落地应用所需的系统集成。智能设备制造是中游的重要环节,涵盖从芯片到终端的垂直整合。例如,自动驾驶设备需集成高精度激光雷达与边缘计算单元,嵌入式系统则依赖ROS 2等实时操作系统实现微秒级任务调度。低功耗设计进一步拓展了物联网设备的应用场景,待机功耗可低于1mW。
数字安全与信息安全贯穿中游技术落地的全过程。数据层通过同态加密技术实现密文计算,确保金融交易等敏感数据的安全性;模型层采用对抗训练增强鲁棒性,抵御FGSM等攻击手段;系统层则通过零信任架构(ZTA)动态验证权限,防范越权访问。合规性方面,GDPR/CCPA等法规要求数据生命周期管理工具自动生成审计报告,而模型可解释性工具帮助金融机构满足监管透明化需求。
大模型中枢的构建是中游的技术高地。千亿参数模型的训练依赖分布式并行技术大幅度提升万卡集群利用率,同时显存优化技术大幅度压缩参数模型的显存占用。模型服务化(MaaS)通过API接口(如OpenAI GPT-4)按需提供AI能力,轻量化部署工具压缩模型精度,提升推理速度。行业定制模型整合领域知识,缩短工业设备故障诊断响应时间。
系统集成环节强调跨技术融合与全栈能力,AI中台通过数据中台、算法中台与应用中台实现技术模块化。
经统计,中游产业链指数2021年2月1日至今的收益率为-15.55%,其中大模型中枢板块表现较好,区间收益率高达204.32%。
2.3
AI产业链下游:垂直场景的深度渗透与消费级产品创新
下游是AI技术实现商业价值的最终环节,覆盖从行业解决方案到消费硬件的广泛领域。在医疗领域,AI辅助诊断系统(如CT影像分析)大幅度提升诊断准确率,AI制药辅助缩短药物研发周期;金融场景中,智能投顾动态调整投资组合,反洗钱系统通过行为分析提升可疑交易识别率。教育行业通过个性化学习路径推荐与智能批改系统,帮助教师节省作业评估时间。物流领域,路径优化算法降低运输成本,仓储机器人实现24小时无人分拣。消费级硬件与内容生态快速扩展。AI眼镜与智能耳机(实时语音翻译)成为个人生活助手,家庭机器人通过情感交互技术提供陪伴服务。内容生成方面,AI驱动影视剧本自动生成、游戏NPC行为深度学习演化,语音克隆技术则实现高保真音频合成。
企业效率工具显著提升生产力。AI+办公场景中,文档智能摘要与会议纪要自动生成节省行政时间;法律领域,提升合同条款审查效率;电商营销通过用户画像实现精准推荐,降低虚拟试衣间将退货率。前沿技术融合应用中,L4级自动驾驶依赖激光雷达与视觉融合算法,人形机器人结合强化学习完成复杂动作控制。
经统计,下游产业链指数2021年2月1日至今的收益率为-24.28%,其中AI+插件板块表现较好,区间收益率高达64.49%。
三、人工智能产业链主题基金:事前分类
本章筛选了成立1年以上的被动指数型基金以及主动权益型基金(包括偏股混、普通股票、平衡混合和灵活配置),综合考虑基金名称、基金业绩基准及基金投资范围等合同相关因素筛选人工智能主题基金,并分析各人工智能主题基金的投资偏好。
3.1
被动指数基金
3.1.1 基金概况
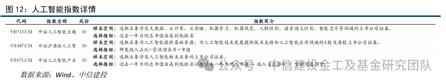
目前共8只人工智能指数基金,主要跟踪CS人工智、人工智能(中证人工智能产业)和SHS人工智能50,其中5只可场内交易。
目前8只人工智能指数基金最新总规模为166.29亿(2024年4季报数据),分别跟踪CS人工智(6)、人工智能(1)和SHS人工智能50(1)。跟踪CS人工智的基金中,易方达中证人工智能ETF和华夏中证人工智能ETF的规模排名靠前。
3.1.2 指数成分股
中证人工智能主题指数(简称:CS人工智)发布于2015年7月31日,以中证全指为样本空间,过去一年日均成交金额排名位于样本空间前 80%,对于样本空间内符合可投资性筛选条件的证券,选取业务涉及大数据、云计算、云存储、机器学习、机器视觉、人脸识别、语音语义识别、智能芯片等领域的上市公司证券作为待选样本。在上述待选样本中,按照过去一年日均总市值由高到低排名,选取排名前 50 的证券作为指数样本。
中证沪港深人工智能 50(简称:SHS人工智能50)发布于2020年5月6日,以中证全指和中证港股通综合指数为样本空间,对样本空间内的内地市场证券,按照过去一年日均成交金额由高到低排名,剔除排名后 20%的证券;对样本空间内的香港市场证券,剔除过去一年日均成交金额不足 1000 万港元的证券;对样本空间内内地市场证券,剔除股权质押比例最高 5%的证券,剔除过去三年主营业务收入增速为负的证券,对样本空间内剩余证券,选取涉及以下人工智能相关业务的上市公司证券作为待选样本:(1)为人工智能提供基础资源:专用计算芯片、高性能计算机等设备;(2)为人工智能技术发展提供技术支持:云计算、大数据、机器视觉、语音语义识别等技术或服务;(3)人工智能应用领域:智能安防、智能交通、智能家居、智能医疗、智能穿戴等领域;在上述待选样本中,按40%的过去两年公司总研发投入/过去两年公司总营业收入排名、30%的过去三年公司主营收入增长率和30% =过去一年证券日均总市值排名加权计算每只证券的综合得分并由高到低排名,选取排名前 50 的证券作为指数样本。
中证人工智能产业指数(简称:人工智能)发布于2018年11月21日,以中证全指为样本空间,按过去一年日均成交金额对样本空间内证券由高到低排名,剔除后 20%;从剩余证券中选取涉及人工智能相关业务的上市公司证券作为待选样本,业务涵盖提供基础资源、技术支持以及应用领域;计算剩余证券综合得分,综合得分 = 过去一年日均总市值 × 收入占比得分 × 营收增速得分,收入占比得分依人工智能业务收入占比及所属行业有不同计算规则;从剩余证券中选取综合得分最高的 50 只上市公司证券作为指数样本。
CS人工智和人工智能指数的成分股均以上游为主,而SHS人工智能50指数在中游和下游的占比最高,最新的一期占比接近39.66%和28.18%,CS人工智指数在中游产业占比相对较低(37.59%),人工智能指数的成分股中游产业占比37.69%。从细分板块来看,人工智能指数的AI服务器、大模型和光模块的占比较大,其中光模块成分股的占比达13.39%。CS人工智指数中的光模块和大模型占比相对较高,两者占比分别为12.36%和12.09%。SHS人工智能50在下游多个AI应用端标的均有覆盖。
3.1.3 指数历史业绩
人工智能各类指数过去几年里经历了一些起伏,但总体上显示出了复苏的迹象。尽管在2022年这些指数都遭受了较大的损失,但在随后的年份里,收益率开始回升。特别是CS人工智和人工智能指数,在2023年维持正收益并且在2024年的全年收益率都达到了20%以上,相对沪深300及创业板指在2023年有接近20%的超额,在2024年的超额接近5%,而SHS人工智能50在2024年反弹最强。
从风险的角度来看,人工智能指数的波动性相对较大,SHS人工智能50的历年波动率相对均较小。
3.2
主动管理基金
3.2.1 基金概况
目前共5只人工智能主题基金,最新总规模为102.82亿(2024第4季度),基金的主要的业绩基准指数为CS人工智。东方人工智能主题规模较大,达到47亿元。三只基金成立时间类似,其中基准为CS人工智的主动权益基金均为2018年Q3左右成立。
3.2.2 业绩分析
统计2021年1月 1日至2024年底这个区间的业绩表现,万家人工智能年化收益相对较高,2024年基金实现超过约30%的业绩增长,基金经理耿嘉洲2020年5月开始管理本基金,但基金在2022表现较差;宝盈人工智能同样2024年基金实现超过约30%的业绩增长,基金经理张天闻2023年4月开始管理本基金,但基金在2022及2023年表现较差;东方人工智能主题严凯2020年开始管理本基金,基金2023年在逆市中实现正收益;南方人工智能主题罗安安为三位基金经理中最早管理,2018年开始管理本基金,2024年全年收益超过10%。
3.2.3 持股偏好
统计人工智能主题基金实际持仓情况。
五只基金对人工智能产业链均保持较高覆盖,其中南方人工智能主题2023年以来显著提升产业链配置中枢。为了体现时效性,我们此处放上2024年四季报五只基金的产业链配置情况,可以看到东方人工智能主题在半导体设备的配置权重较高,南方人工智能主题上游配置光模块、算力芯片以及网络设备,中游配置大模型和AI服务器,下游配置AI眼镜;宝盈人工智能上游配置较为全面,增加了液冷散热的配置,在中游没有配置,但在下游同样配置了AI眼镜;万家人工智能上游配置光模块和算力芯片,同时配置服务器电源管理以及铜连接,中游配置大模型,下游配置AI眼镜;前海开源人工智能上游主要配置光模块,下游配置AI+机器人。
整体而言,五只基金在上游的配置均较高,光模块是五只基金配置重合领域较高部分,在中游部分配置重合度较高为大模型,下游配置共性为AI眼镜。
四、人工智能产业链主题基金:事后分类
4.1
类人工智能主题基金
本章筛选成立超过1年的主动权益基金及被动指数基金,根据近4期中报和年报披露的全部持股计算基金持有人工智能产业链个股市值占股票市值的平均比例。经统计,投资人工智能产业链个股市值占股票总投资市值比例超过70%的基金共60只,最新规模不低于1亿的共41只,投资比例超过50%的基金共294只。
4.2
细分板块偏好
针对投资人工智能产业链市值中枢不低于70%的类主题及被动指数基金,统计其在人工智能产业链上的具体投资偏好。从2021年至2024年中报的数据来看,人工智能产业链基金逐渐提升在人工智能产业链的覆盖度,在产业链顺位上,提升上游和中游的配置,降低下游的配置;细分类别中,长期在大模型领域配置比例较高,2023年后迅速提升了在光模块的投资比例,这个结果在重仓和全仓的观察情境下都是类似的。
4.3
持股收益测算
统计2024年期间类人工智能产业主题基金的持股收益,计算该基金在人工智能产业链的持股的收益贡献度,并测算基金在细分板块的配置收益及选股收益。假设基金在中报和年报披露的持仓表示基金下半年的持仓保持不变,期间不调仓。
具体配置及选股收益能力计算方法如下:
产业链收益贡献度:基金持有人工智能产业链个股的累计收益占基金持有所有个股的累计收益的比例。
产业链主题择时能力:以基金近4期在人工智能产业链配置比例的平均仓位作为仓位中枢基准,计算基金持有中枢仓位人工智能产业链指数的收益率,另外再计算实际基金仓位下持有人工智能产业链指数的收益,两者的收益差额作为产业链主题择时能力。
细分板块择时能力:以基金持有同等仓位的人工智能产业链指数收益率作为基准,计算基金持股所属的细分板块指数的收益,两者的收益差额作为基金的细分板块择时能力。
细分板块选股能力:以基金持股所属的细分板块指数的收益作为基准,计算基金持股具体收益,两者的收益差额作为基金的细分板块选股能力。
产业链持股收益能力:考虑到不同基金在人工智能配置的仓位中枢不同,为方便横向对比,我们将基金持有人工智能产业链的持股收益除以其持有该产业链的仓位中枢,测算基金在100%持仓人工智能的情况下的持股收益情况。
经测算,人工智能产业链持股收益能力较突出的基金有大摩数字经济(雷志勇)、诺安积极回报(刘慧影)、国融融盛龙头严选(周德生)等,其中在人工智能配置的平均市值占股票投资市值比例超过50%(重仓)的有光大景气先锋、华润元大信息传媒科技等。另外,东财数字经济优选(冯杰波)、银河智联主题(郑巍山)在人工智能产业链持股收益能力及近期人工智能仓位也均保持较高的水平。
进一步分析基金在产业链的择时选股能力,可以发现大部分基金的收益主要来源于产业链收益贡献度,细分板块择时能力的收益贡献度整体较低。其中,雷志勇、李涛、周德生等人的产业链主题择时能力收益贡献度高,而刘慧影、刘宏毅、雷志勇等人的细分板块选股能力收益贡献度排名靠前。相对而言,房雷、刘扬、刘宏毅等人的细分板块择时能力的收益贡献度较高。综合看产业链主题择时能力、细分板块择时能力、细分板块选股能力和产业链持股收益能力,收益贡献度均位于前50%的为刘慧影的诺安积极回报A、郑巍山的银河智联主题和刘宏毅的华润元大信息传媒科技。另外,进一步考虑在产业链主题配置的最新仓位,在最新仓位较高的基金中,综合考虑产业链主题择时能力、细分板块选股能力和产业链持股收益能力,房雷的光大景气先锋、刘宏毅的华润元大信息传媒科技和郑巍山的银河智联主题整体表现较好。
4.4
重点标的分析
基于前述的分析,我们筛选了在人工智能产业链仓位中枢高于70%、基金规模高于5亿、产业链持股收益能力排名靠前的基金产品,相同基金经理的产品仅保留1只代表产品。最终我们筛选了9只人工智能仓位中枢较高、基金持股收益能力突出的类人工智能主题基金,分别为东吴移动互联、诺安积极回报、嘉实文体娱乐A、国融融盛龙头严选、诺德新生活、大摩数字经济、嘉实信息产业、国联安优选行业、银河智联主题,其中大摩数字经济的人工智能产业链持股收益能力名列前茅。同时大摩数字经济A表现出了较强的产业链主题择时能力。从持股集中度来看,这几只基金均属于集中持股的操作风格,其中诺德新生活的持股集中度较高。另外,嘉实文体娱乐的换手率低,而诺德新生活换手率较高,但2024年H1大幅度减少换手。在行业板块配置方面,产业链个股主要属于成长板块,这些基金在板块配置方面偏好相似。
大摩数字经济成立于2023年3月2日,自成立起由雷志勇管理,该产品业绩基准为“中证人工智能主题指数收益率80%+中证港股通综合指数收益率10%+中证综合债指数收益率*10%”,合同要求投资于数字经济主题相关证券的比例不低于非现金基金资产的80%,基金目前最新规模33.79亿。基金换手率较高,当前配置在上游比例较高,主要集中于光模块、PCB和数据中心。基金2024年取得收益69.23%。
诺安积极回报成立于2016年9月22日,刘慧影从2023年9月29日开始接替蔡嵩松管理,该产品为灵活配置混合型基金,业绩基准为“沪深300指数收益率60%+中证全债指数收益率40%”,合同要求投资于积极回报主题相关证券的比例不低于非现金基金资产的80%,基金目前最新规模26.13亿。基金持股集中度较高,换手率中等,基金2024年取得收益28.19%,配置偏好上中游,不配置产业链下游应用端标的,2024年4季度基金集中配置大模型、算力芯片和EDA子版块。
国融融盛龙头严选成立于2019年5月29日,周德生自2023年2月7日开始管理,该产品业绩基准为“沪深300指数收益率*80%+上证国债指数收益率*20%”,基金目前最新规模13.27亿。基金持股集中度较高,换手率较高, 2024年回报48.95%,基金在配置上游较高,中枢28%,细分板块上配置光模块、AI眼镜和算力芯片等领域。
五、人工智能产业链当前仓位估算
5.1
产业链
针对近4期对人工智能产业链持有中枢超70%的主动管理基金,不考虑被动指数基金,采用仓位测算模型测算其对人工智能产业链的配置情况。纳入统计的基金共21只。
从测算结果来看,基金在人工智能产业链的总仓位近期来略有下降,目前仓位中枢处于相较于2024年11月高点降低约10%,其中仓位下降最明显的是对上游产业链的配置,具体板块来看,基金相较于11月中旬,加仓AI服务器、边缘计算芯片、铜连接和服务器电源管理,减仓光模块、半导体设备和AI游戏领域。
5.2
DeepSeek概念
我们提取最近较为热门的DeepSeek概念指数,发现DeepSeek概念指数持仓在细分类别里多分布中游大模型和数据中心,在具体的仓位上,主动权益在数据中心的持仓测算目前处于较低水平,未来仍有较大增配空间。
1、基金过去业绩不代表未来收益,基于多种方法对基金收益处理后的收益数据同样不能代表基金未来业绩表现;
2、量化模型存在失效风险,基金收益拆解仅为理想情况下的收益估计,不代表基金真实投资能力;
3、基金标签仅为量化维度客观评价,不代表基金主观投资策略;
4、基金仓位测算拟合程度受到多种结果影响,可能会和实际仓位产生较大差异;
5、建模模型仅为估计理想情况,与现实世界可能存在较大差异,结果仅作为研究讨论使用,不构成投资建议。
姚紫薇:中信建投金融工程及基金研究首席分析师。上海财经大学管理学硕士,厦门大学统计学学士,在基金研究、资产配置、产品设计、财富管理等领域均有长期深入研究。曾担任招商证券基金评价业务负责人,多次获得“新财富”金融工程方向前三(团队核心成员)。
刘一凡:西南财经大学金融工程专业硕士毕业,主要研究方向为基金研究。
证券研究报告名称:《AI产业链投资指南:如何通过基金参与本轮行情?》
对外发布时间:2025年2月10日
报告发布机构:中信建投证券股份有限公司
本报告分析师:
姚紫薇 SAC 编号:S1440524040001
刘一凡 SAC 编号:S1440523070011
-----------------------------
来源:中信建投证券研究
展开阅读全文
文章观点仅代表作者观点,或基于大数据智能生产,不构成投资建议。投资者依据此做出的投资决策需自担风险,与通联数据无关。