
大V说
本文根据公开资料和研报梳理,供大家研究学习。建议大家收藏起来,以便反复查阅。
2025年有望成为人形机器人量产元年。特斯拉从一代人形机器人到二代迭代仅用9个月。伴随以Optimus为代表的人形机器人的快速进化与创新,人形机器人商业化应用将迎来逐步落地,行业趋势有望加速。随着AI技术的爆发式发展,迅速赋能到机器人行业,让人形机器人产业化进程被大幅提前。人形机器人市场的爆发已经到了一个奇点。
无论从技术壁垒和市场规模前景来说,丝杠行业,是人形机器人最性感的细分。
本篇文章我们就聚焦国内丝杠行业国产替代,来探寻该行业发展中的相关问题。丝杠行业在关键环节上有哪些突破?以及在行业国产替代视角下,所呈现出的市场机遇有哪些?相关布局企业发展情况如何?后续行业市场空间有多大?带着上述问题,我们一起去找寻答案。
01
丝杆产业链
丝杠是一种将旋转运动(电机端)转化为直线运动(输出端)的机械部件,主流丝杠方案包括梯形丝杠、滚珠丝杠和行星滚柱丝杠。相比梯形丝杠,滚珠丝杠和行星滚柱丝杠将传统的滑动摩擦转为滚动摩擦,极大提升传动效率、传动精度、寿命、传动速度;
其中行星滚柱丝杠虽制造成本较高,但具备传动效率高、传动精度高、寿命长、负载能力大等优势,在人形机器人中有较好的适配性。反向式滚柱丝杠一体化、小型化程度高,便于集成为机电集成装置,预计是特斯拉Optimus机器人线性关节的选择方案。(预估量产后单台机器人关节丝杠价值量占比约15%-25%左右)。
常见的丝杠类型:包括梯形丝杠(滑动丝杠)、滚珠丝杠和行星滚柱丝杠。
1)梯形丝杠:技术成熟工艺简单,但精度与效率低
梯形丝杠是一种滑动运动,适用于慢速、精度要求不高等领域。梯形丝杠由螺杆和螺母组成,螺杆上布有梯形螺纹,依靠螺母与螺杆的旋合传递运动和动力,是完全依靠机械接触产生滑动,是一种滑动运动,其传动效率30-70%(低于滚珠90%+),且其高速发热明显,更适用于低速运动,同时精度较低为C10以上(滚珠最高可到C0级),但其有自锁功能(滚珠无,需外加零件)。梯形丝杠多应用于数控机床、自动输送系统、测量设备等。
梯形丝杠加工工艺简单,主要为切销工艺,已经成熟广泛推广。梯形丝杠加工方式有滚压、切削和研磨三种制造方式,从精度看研磨(15um/300mm)>切削(50um/300mm)>滚压(90um/300mm),但由于研磨成本高10倍以上,目前多采用切削方式,技术简单,工艺成熟。切削工艺中,目前多用旋风铣销丝杠设备,可替代此前的车削工艺,可将铣丝、滚花一次完成,减少表面粗糙度。
2)滚珠丝杠:精度高应用广,但国产技术仍待提升
滚珠丝杠是滚动运动,传动效率高、精度高。滚珠丝杠由丝杆、螺母、滚珠、回珠器主要部件构成,核心部分是滚珠,滚珠位于丝杆的螺纹槽内,同时与螺母的螺纹槽接触。当丝杠旋转时,滚珠在丝杆和螺母之间滚动,实现力的传递和直线运动。回珠器一般分为内循环式和外循环,在轻载和小型丝杠情况下用内循环,反之使用外循环。
滚珠丝杠工艺分为研磨与轧制,已国产化,但高精度产品技术仍待提升。滚珠丝杠加工核心在于滚道制作,螺母的螺纹采用研磨技术,而丝杆可采用研磨和轧制两种工艺。轧制是采用冷加工工艺模具制造,自动化程度高,适合大批量生产,成本低,但精度偏低一般为C7级以上;而研磨工序长,从热处理、粗加工(车削)、到精磨(磨削),效率低,但精度高,一般为C7级以下,可达到C0级。国产技术已突破,但高精度产品技术仍需提升,全球滚柱丝杠市场空间超120亿。
3)行星滚柱丝杠:性能更优,但加工难成本高,空间待开发
行星滚柱丝杠是线接触的滚动运动,具备滚珠优势,同时承载力更强、寿命长、体积小。行星滚柱丝杠由主丝杆,6-12根滚柱,螺母,轴承盖和齿套筒组成,与滚珠丝杠的结构相似,区别在于其载荷传递元件为螺纹滚柱,是线接触;而滚珠丝杠载荷传递元件为滚珠,是点接触。滚柱替代滚珠将使负载通过众多接触点迅速释放,从而能有更高载荷和抗冲能力,同规格的滚珠丝杠的载荷是滚珠的3倍,寿命是滚珠的15倍,同载荷情况下,体积是滚珠的1/3。
根据不同的结构设计,滚柱丝杠分为循环式、非循环式、反转式等,其中特斯拉人形机器人采用反转式,难度更高。反转式滚柱丝杠:螺母作为主动件(长度长,加工难度大),丝杆为输出构件(滚柱围绕丝杆旋转,区别于围绕螺母旋转),没有内齿圈,优势在于结构紧凑,用于小行程工作场景。循环式:去掉了内齿圈,增加返回器(凸轮环结构),滚柱可在螺母内旋转一周后归位,增加螺纹数量,具有更高刚度,用于医疗器械、精密仪器等。非循环:增加壳体、端盖、圆柱滚子轴承等部件,承载力强,应用于重型机械、石油化工等,成本高。
滚柱丝杠与滚珠有同源性,但综合性能更优,加工难度大及未大规模生产限制成本下降。滚柱丝杠与滚珠丝杠其运动原理类似,且加工设备基本相同,工艺具备同源性。滚柱丝杠综合性能更优,包括承载力大、寿命长、体积小、速度快等,但其加工工艺难,市场需求远不及滚珠(不足10亿vs超100亿),因此成本远高于滚珠丝杠。未来随着人形机器人放量,滚柱丝杠有望大规模化生产。
对比三种丝杠的优劣势:梯形丝杠性能弱于滚珠和行星滚柱丝杠,但成本低、结构简单、制造方便,国产化率较高,通常用于机床等领域;滚珠丝杠传动效率高,但工艺复杂、成本高,适用于高精密传动;行星滚柱丝杠性能更强,传动效率高、精度高、长寿命、高承载,但前期投入成本高,制造壁垒高,国产化率低。
梯形丝杠:成本较低,工艺成熟,但滑动摩擦摩擦力大,影响传动效率+精度较低,一般不用于高速传输,表面损伤较大,寿命较低;梯形丝杠啮合区域较滚珠丝杠大(增大牙形接触面积),提升传动自锁性(可防止工件在断电或停止驱动时滑落);梯形丝杠一次完成工艺效率高,结构简单,成本较低。
滚珠丝杠:摩擦损失小、传动效率高。滚珠丝杠的丝杠轴与丝杠螺母之间有滚珠做滚动运动,实现较高运动效率(可达90%+);由于滚珠丝杠中的滚珠是滚动摩擦,其静摩擦力与动摩擦力几乎相等,因此不需要大的启动力矩,在启动(或低速时)的时候不会发生颤动,提高传动的灵敏度、准确度和平稳性,能实现精确的微进给。
行星滚柱丝杠:高承载、耐冲击、体积小、高速度、低噪音、高精度、长寿命。行星滚柱丝杠的接触形式为线接触,相比滚珠丝杠大量增加接触点,提升承载力和刚性,利于达到较高的导程精度;相同载荷下,行星滚柱丝杠体积比滚珠丝杠小(预估节省1/3左右的空间),且寿命更长。
产业链拆解来看,以行星滚柱丝杠为例,行星滚柱丝杠产业链由上游原材料与零部件供应、中游行星滚柱丝杠制造、下游多应用领域构成。
滚珠/滚柱丝杠的应用领域广泛,已成为高精密传动领域中广泛使用的丝杠方案。
在机床制造领域,丝杠可做为传动系统核心部件;
在汽车制造领域,滚珠丝杠在新能源汽车转向机构、电助力转向系统、电子驻车系统、刹车系统具有应用前景。
在工业装备领域,丝杠、导轨亦作为基础传动部件有着广泛的应用;
在机器人制造领域,滚珠丝杠可用于机器人传动装置,通过滚珠丝杠组成单轴机器人/电动缸等完成线性驱动,据特斯拉AI Day信息,特斯拉人形机器人Optimus有望采用无框电机与行星滚柱丝杠的线性执行器。
特斯拉Optimus机器人全身14个线性关节采用行星滚柱丝杠。线性执行器分别位于肘部2个、腕部4个、大腿前后4个和小腿4个。肘部和小腿使用负载3900Nm的中型行星滚柱丝杠,腕部使用负载500Nm的小型丝杠,大腿使用负载8000Nm的大型丝杠,其中部分采用了反向式行星滚柱丝杠。
随着人形机器人和大模型等技术的持续突破,我们预计人形机器人的逐步放量将为行星滚柱丝杠带来广阔的增量需求。我们测算了人形机器人线性关节用行星滚柱丝杠的市场空间,假设如下:
1、需求假设:根据特斯拉财报电话会信息,预计特斯拉Optimus 2025年销量为千台级别,主要用于特斯拉自身工厂,26年逐步对外销售,预计后续人形机器人需求有望提速,假设中性预测下2030年全球人形机器人需求为百万台级别;其他机器人玩家比如Figure、智元、宇树、傅利叶等玩家也将陆续放量。
2、配套假设:目前单台Optimus需14个线性关节,预计对应14套行星滚柱丝杠需求;其他厂商机器人丝杠使用情况目前清晰度较低,由于行星滚柱丝杠成本较高,假设其他厂商机器人使用的行星滚柱丝杠数量少于特斯拉Optimus。未来,行星滚柱丝杠产品起量价格降低后,预计行业中使用行星滚柱丝杠的比例提升。
3、单价假设:参考行业信息,假设小批量后人形机器人用行星滚柱丝杠单价为5000-10000元(预估,可能存在偏差),未来随加工效率提高,叠加出货量增加形成规模经济效应,预计行星滚柱丝杠的单价将持续降低,且降本速度逐渐增加。
根据以上假设,我们测算得到:
乐观情形下,2030年全球人形机器人用行星滚柱丝杠预计市场空间287.3亿元,2025-2030年复合增长率183%。
中性情形下,2030年全球人形机器人用行星滚柱丝杠预计市场空间187.4亿元,2025-2030年复合增长率176%。
悲观情形下,2030年全球人形机器人用行星滚柱丝杠预计市场空间87.5亿元,2025-2030年复合增长率168%。
综上,在中性预期下,2030年全球人形机器人的放量能够为行星滚柱丝杠带来市场规模约187亿元,可见人形机器人的兴起将催生行星滚柱丝杠庞大增量需求。
有精密机加工能力和设备的企业跨界布局滚柱/滚珠丝杠,为精密丝杠市场注入发展新动能。由于丝杠和其他机械零部件在机加工工艺和设备上具技术共通性,国内汽车零部件企业积极跨界精密丝杠市场,国产丝杠企业通过自主创新已经在滚动丝杠这一高精度、高性能传动领域取得一定突破,并且已经有国产行星滚柱丝杠正在逐渐被高端应用领域认可和采用,中国企业南京工艺和济宁博特亦被列入TOP10的行列,标志着国内企业在这一关键领域正在从追赶者向竞争者转变。
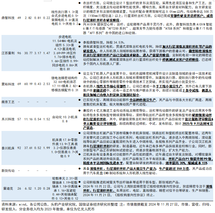
国内丝杠主要玩家:
02
核心标的拆解
1. 拓普集团(601689)
汽配板块较稀缺的模块化供应商。拓普集团是围绕汽车底盘打造平台化产品体系的供应商,产品包括减震、内饰、底盘系统、热管理、汽车电子等,客户涵盖全球主流主机厂。2024年前三季度,拓普实现营收193.5亿元,同比36.8%,归母净利润22.3亿元,同比+39.9%,扣非净利润20.2亿元,同比+34.8%,预计主要系问界、小米、理想、及吉利等客户贡献。
品系延展:九大产品构筑平台化供应体系。拓普深度锚定电动智能增量市场,九大产品(单车配套价值可达3万元)有望逐级增厚业绩,催化自身定位向平台化系统级供应商重塑与升级:减震、内饰业务(第一阶)稳定增利(22年前三季度营收占比超5成)支持公司新品研发拓展;轻量化底盘及热管理(第二阶)系拓普核心资产,是当下业绩增长的关键支撑;另外基于电控、软件、精密制造等能力延伸的IBS、EPS、空悬、座舱、机器人执行器等(第三阶)板块推进顺利,构筑未来增长新势能。
客户突破:优质客户结构保障业绩成长确定性。绑定客户的能力是汽零供应商最核心的能力之一。拓普初期绑定上海通用积累合作和同步研发经验,2017-2019年自主品牌客户逐渐上量(2019年吉利收入占比超30%);后续依托平台化供货+及时响应+正向开发等优势,客户结构持续取得关键突破,形成新能源品牌(特斯拉、新势力、赛力斯、小米、Rivian等)+自主品牌的优质、稳固的客户矩阵,叠加Tier0.5级模式引领产业分工新变革下的合作深化,拓普业绩增长具确定性。
制造升级:产能扩张与智能制造并举提振盈利能力。产能量(响应)与质(品质)共振:1)产能扩张:围绕产业集群,在宁波(前湾2600亩,最重要产地)、重庆、武汉等地扩产;波兰、墨西哥工厂辐射欧洲及北美客户;2)智能制造:推进数字化建设及MES管理系统,实现质控+产品追溯+精益生产+设备管理等多维把控。随全球范围产能爬坡催化边际成本持续下行及智能制造的效应逐步兑现,拓普有望持续释放经营杠杆,提升盈利能力。
优质客户的深度绑定以及新产品的陆续量产带来中长期业绩确定性。纵观2024全年,车端为拓普基本盘,公司平台化战略+Tier0.5模式持续推进,24年核心看点在于北美客户、华为、理想、吉利、比亚迪以及小米等优质客户放量,叠加新产品等持续落地:拓普空悬目前获8个定点项目,于23Q4陆续量产;线控制动实现6个项目定点并正式量产下线;电调管柱已定点9个项目;智慧电动门系统也逐步量产,同时热管理工厂覆盖中国、欧洲及美洲,总产能超400万套/年;另外公司执行器业务持续推进,24H1年电驱系统业务实现营收627万元,毛利率52.3%,进展顺利。
2. 三花智控(002050)
三花智控以热泵技术和热管理系统产品研发应用为核心,从机械部品开发向电子控制集成的系统控制技术解决方案升级,成立至今专注于热管理产品零部件及组件,横向产品品类扩展(阀、泵、散热器、组件等),纵向行业扩展(家电、商用制冷、汽车、储能等)。公司2024年前三季度实现营收205.6亿元,同比增长8.4%,归母净利润23.0亿元,同比增长6.6%。公司业绩增长得益于:1)公司新能源汽车业务订单持续放量,公司汽零业务中新能源车相关占比较高,订单持续放量。2)制冷空调电器业务公司主导产品市场份额稳步提升。
热管理行业大赛道、好格局,抓住新能源增量机遇,公司从部件龙头成长为行业龙头。新能源汽车热管理行业单车价值量6500元左右,相较于燃油车提升2倍(主要增量为电池侧以及系统更加复杂),公司把握核心零部件,提升集成组件产品比例,目前单车配套价值量可达5000元以上。汽车热管理行业集中度高,预计全球乘用车热管理市场空间约为1800亿元,呈现增长趋势,传统国际龙头电装、法雷奥、翰昂、马勒四家企业占据50%以上的份额。国内企业发力新能源车增量市场,三花智控在车用电子膨胀阀、新能源车热管理集成组件产品市占率全球第一,公司伴随新能源核心客户的快速发展、集成组件收入占比提升,打造行业全球龙头。
开拓储能、机器人等业务,技术具有同源性,布局新的成长点。车用动力电池和储能电池在温控技术方面同源,储能业务公司2023年上半年突破行业标杆客户,已实现营收。 机器人方面,公司重点聚焦仿生机器人机电执行器业务(运动控制核心环节,工业机器人中成本占比70%左右)。机电执行器业务在电机控制技术方面与公司现有产品具备同源性,公司已组建50人的机电执行器产品研发团队,并与绿的谐波签署战略合作框架协议。公司未来三年预计将招募在电机、传动、电控、传感器等领域的专业人才,将研发团队扩充至150人,预计机电执行器产品总团队规模在300人以上。公司已与多个客户建立合作,并积极筹划海外生产布局,具备先发优势。
投资智能变频控制器、机器人伺服电机控制器、域控制器项目,开拓新增长点。2024年1月公司签订《三花智控未来产业中心项目投资协议书》,计划总投资不低于50亿元,项目包括1)公司控股子公司先途电子智能变频控制器项目,2)三花智控机器人伺服机电执行器项目、热管理域控制器项目。以上布局有利于公司从机械部品开发向电子控制集成的系统控制技术解决方案开发升级,并向变频控制技术与系统集成升级方向延伸发展,有望成为潜在增长点。
3. 北特科技(603009)
北特科技成立于2002年,于2014年上市,公司主要业务分为底盘零部件、汽车空调压缩机、高精密零部件、铝合金轻量化等,在上海、长春、天津、重庆、江苏等地深度布局专业化、规模化生产基地,主要生产配套各类乘用车、商用车、新能源汽车关键零部件,已成为国内最具影响力的专业研发、 制造企业之一。2024年前三季度公司实现营收14.6亿元,同比+9.6%,归母净利润0.6亿元,同比+111%。
公司股权集中架构稳定,整体业务矩阵完善。截至2024Q3,北特科技实控人为靳坤,直接持有北特科技31.57%股份,靳坤的儿子靳晓堂持有8.2%股份,共计持有北特科技39.77%,控制权相对集中。此外公司设立江苏北特汽车零部件、重庆北特科技、江苏北特科技有限公司等多家子公司,围绕四大主营业务进行全方位布局,整体业务矩阵完善。
公司主要业务包括底盘零部件业务、铝合金轻量化业务、空调压缩机业务三大板块。公司底盘零部件业务在更为细分的转向器齿条、减振器活塞杆行业内占主导地位;空调压缩机业务也在商用车同行业中保持领先地位。公司主要产品包括底盘零部件(细分为转向器类零部件、减振器类零部件、差速器类零部件、高精密类零部件)、铝合金轻量化零部件、空调压缩机及热管理系统。同时公司部分新品也迎来订单增量,如博世智能集成刹车系统核心零部件IPB-Flange、采埃孚(ZF)CDC减振控制阀零部件、耐世特齿轮、齿条等零部件销量持续增长。
公司已建立一套相对完备的客户体系且客户优质,多为全球汽车零部件50强企业、国内著名合资车企、国内知名自主品牌车企。
财务方面,2019-2023年北特科技营收复合增速为7.6%,规模实现稳定增长,利润率稳中有升,2023年公司底盘零部件和铝合金业务逐步释放产能,底盘零部件业务收入同比+7.0%,铝合金轻量化业务随着新项目量产,产销量大幅增长,收入同比+182.1%,空调压缩机业务随着市场回暖,收入同比+3.7%。2024年前三季度北特科技实现营收14.6亿元,同比+9.6%;归母净利润0.6亿元,同比+111%;扣非净利润0.5亿元,同比+127.3%;随着产能建设和项目投入各费用有所增加,但得益于规模效应,成本逐渐摊薄,公司盈利能力有望稳步提升。
4. 贝斯特(300580)
起家于工装夹具,深耕涡轮增压领域,积累精密加工工艺与设备。贝斯特成立于1997年5月,1999年进入铝合金精密零部件制造,2002年开始进入增压器精密件制造,并于2017年上市。2022年1月布局直线运动部件,包括滚珠/滚柱丝杠副、滚动导轨副等。公司主要产品为涡轮增压器精密轴件、涡轮增压器叶轮、涡轮增压器中间壳、新能源汽车精密零部件、工装夹具等业务。
贝斯特核心管理层拥有多年产业经验,专业性强。贝斯特董事长曹余华曾任无锡机床厂工人、主任设计师、非标设计室主任,总经理、副总经理也具备多年的产业经验。
公司股权集中架构稳定。截至2024Q3,贝斯特实控人为曹余华,直接持有贝斯特5.14%股份,通过持有贝斯特投资从而持有贝斯特49.80%股份;曹余华还持有无锡市鑫石投资合伙企业(有限合伙)37.69%股份,无锡市鑫石投资合伙企业(有限合伙)持有贝斯特2.43%股份。曹余华的一致行动人为妻子谢似玄、女儿曹逸,分别持有贝斯特1.40%、2.80%股份,公司控制权相对集中。
贝斯特利用在智能装备及工装领域的丰富技术积淀,将业务延伸至高端航空装备制造、自动化装备、工业母机以及人形机器人等领域,主拓展为三大板块:
1)第一梯次产业:涡轮增压器核心零部件、各类精密零部件以及智能装备及工装等原有业务。第一梯次产业是贝斯特稳健发展的压舱石,主要产品包括两大部分:智能装备及工装(工装夹具+飞机机身自动化钻铆系统+生产自动化系统)、精密零部件(燃油车零部件+飞机机舱零部件+其他)。
2)第二梯次产业:新能源汽车零部件业务,重点布局新能源汽车轻量化结构件。贝斯特2019年收购苏州赫贝斯后拓展新能源车零部件业务,产品包括新能源电动汽车安全扣件、汽车充电扣等铝合金和压铸零配件产品;全资子公司易通轻量化公司主要致力于新能源汽车轻量化产品,包括新能源汽车车载充电机组件、直流变换器组件等;22年6月设立全资子公司布局新能源汽车轻量化结构件等。
3)第三梯次产业:工业母机、人形机器人等领域,全面布局直线运动部件,产品包括:高精度滚珠/滚柱丝杠副、高精度滚动导轨副等。贝斯特积极布局人形机器人精密丝杠,行星滚柱丝杠顺利出样。2022年1月贝斯特设立全资子公司“无锡宇华精机有限公司”,布局直线运动部件,产品包括高精度滚珠/滚柱丝杠副、高精度滚动导轨副等,瞄准中高端机床领域、自动化产业、人形机器人、智能网联汽车等领域进行大力开拓。2024年上半年公司生产的滚珠丝杠副、直线导轨副等产品已应用于国内知名机床商部分型号的机床上;自主研发的行星滚柱丝杠已于2023年顺利出样,并紧跟市场发展以及技术方向。
贝斯特客户资源丰富、优质,支撑贝斯特实现稳定业绩和持续发展:
营利稳步增长,人形机器人丝杠相关业务有望成为“第三成长曲线”。2019-2023年贝斯特营收复合增速为10.86%,利润复合增速9.5%,保持稳步增长。2024年前三季度营收10.4亿元,同比+3.5%,归母2.3亿元,同比+7.08%;扣非净利润2.1亿元,同比+22.4%,毛利率、净利率均保持稳定。贝斯特在智能装备业务、汽车零部件业务上积累了精加工工艺和设备,当前已布局行星滚柱丝杠,未来在人形机器人端有广阔的应用空间,第三梯次的工业母机、人形机器人等领域业务有望为贝斯特带来继智能装备业务、汽车零部件业务后的“第三成长曲线”。
5. 双林股份(300100)
双林股份成立于2000年11月,并于2010年上市,从事汽车部件的研发、制造与销售业务的专业智造企业。公司产品在多个细分领域拥有较强的市场竞争力。在汽车电动座椅关键零部件(HDM)、内外饰注塑件和安全件、车窗升降系统结构件、中大型高强度辊压件、轮毂轴承等领域内已经形成较大的规模和影响力,得到客户和主机厂的广泛认可和肯定。
公司股权集中架构稳定。截至2024Q3,双林实控人为邬建斌,直接持有双林汽车4.49%股份,通过控制宁波致远投资公司持有双林集团57.14%股权,进而控制双林集团股份有限公司45.29%的股权,合计控制双林49.78%股份,公司控制权集中。
公司业务布局多样化,内外饰、轮毂轴承、汽车机电等业务布并举,具备平台型供货的能力。各事业部积极提升技术研发能力、拓展客户市场、提高营运效率、优化管理效能等,各种资源得到有效配置,公司司产品以其功能性、可靠性、安全性及过程的管控力在国产零部件替代中占有一定的优势。
1)汽车内外饰及精密部件:内外饰包括保险杠、门板、立柱、中控、背门、侧围条等;精密注塑零部件包括安全气囊盖、油桶、点火线圈等;注塑模具包括汽车门板、保险杠、仪表台、天窗等,公司年模具加工能力1000余套,检具200余套。
2)智能控制系统部件:包括汽车座椅水平驱动器(HDM)与座椅电机。公司2000年开展HDM研发,是国内自主研发该产品最早的民营企业,已成为国内生产和销售汽车座椅水平驱动器规模最大企业之一;座椅电机主要包括水平滑轨电机、抬高电机、靠背调角电机等,公司水平滑轨电机已经逐步量产,抬高电机已经测试与小批量开始供货,电动头枕升降电机总成2024年下半年将逐步量产。
3)新能源动力系统:新能源电动汽车电驱动系统产品包括驱动电机、二合一和三合一一体化电桥等,公司155平台电机目前市场保有量超过100万台,180扁线电机三合一电桥平台于2023年9月开始逐步实现量产。
4)轮毂轴承:全资子公司湖北新火炬,主要研发、生产和销售汽车轴承、轿车轮毂轴承单元,具有年产1800万套轮毂轴承及单元的生产能力,是我国轮毂轴承行业的龙头企业。公司境外投资新火炬泰国工厂,已布局3条高端轮毂轴承生产线,实现全工艺流程本地化生产,2024年5月已开始小批量产。
5)滚珠丝杠:汽车用滚珠丝杠轴承单元系将滚珠丝杠的外套与单列球轴承的内圈融为一体,再将其与轴承外圈、钢球及保持架装成一体,形成小的总成单元,主要用于制动和转向领域。公司计划从EHB制动用滚珠丝杠轴承到EMB制动用滚珠丝杠、转向用滚珠丝杠轴承、机器人用滚柱丝杠产品逐步进行开发。已完成车用滚珠丝杠样件制造,预计2024年12月实现EHB 用滚珠丝杠轴承项目定点。在人形机器人滚柱丝杠方面,内部已经完成正式研发立项,目前快速推进中。
较强的汽车零部件研发创新能力,零部件品类协同优势。双林股份设5大研发中心,建有1座院士工作站、2座博士后科研工作站、3家高新技术企业研究开发中心、2家获得CNAS认可的实验室。在汽车电动座椅关键零部件(HDM)、内外饰注塑件和安全件、车窗升降系统结构件、中大型高强度辊压件、轮毂轴承等领域内已经形成了较大的规模和影响力,得到客户和主机厂的广泛认可和肯定。随着汽车舒适性、智能化及节能化的要求不断提高,公司持续进行技术升级、产品迭代,以满足整车厂对产品性能不断提高的需求。
客户群体优质稳定,产品具有较强的协同效应。公司拥有稳定的优质客户群体。产品用户包括佛瑞亚、联合电子、博泽、奥托立夫、马勒、采埃孚、李尔、博格华纳、安道拓、麦格纳、法雷奥等全球知名零部件一级配套供应商和上汽通用五菱、大众、长安、日产、一汽、长城、福特、北京现代、东风、吉利、蔚来等主流整车厂。同时随着外延式发展,公司客户及产品协同效应明显。
合理的战略布局及稳定的优质客户资源优势。公司已建立合理的战略布局,在国内多地以及泰国、北美等地布局生产、研发或售后服务基地,通过与OEM厂商就近配套,提高快速反应能力。同时公司通过提高产品设计精度、工艺技术进步、提高自动化水平、实施平台生产、推行全员质量成本控制和精益生产等方式,确保对成本的精确控制,不断地降低产品成本,具有成本领先优势。
双林股份2020-2023年营收复合增速为3.7%,自2020年起归母净利润逐步上升,利润率稳中有升,各项费用率得到稳定控制。2024年前三季度实现营收32.4亿元,同比+12.3%;归母净利润3.7亿元,同比+274%;扣非净利润2.4亿元,同比+226.4%;2024年公司内外饰及机电部件与轮毂轴承部件业务稳步增长,随着180扁线电机三合一电桥平台实现产业化开始放量,新能源电机业务大幅增长,24H1营业收入同比+266.1%,贡献较大的销售额度。
6. 斯菱股份(301550)
斯菱股份是一家专业生产汽车轴承的汽车零部件制造企业,主营业务为汽车轴承的研发、制造和销售。所研发的产品涉及轮毂轴承、轮毂轴承单元、圆锥轴承、离合器、涨紧轮及惰轮轴承等多个产品系列。公司自2004年成立以来,以市场需求为导向、客户体验为基石、技术创新为动力,在汽车轴承领域积累了多年的售后市场及主机配套市场经验,致力于打造全球领先的汽车轴承民族品牌,成为具有全球竞争力的汽车轴承制造商。
公司主营业务是汽车轴承的研发、制造和销售。主要产品应用于制动系统、动力系统和传动系统。产品包括轮毂轴承单元、轮毂轴承、圆锥轴承、离合器轴承、涨紧轮及惰轮轴承、单项皮带轮、重卡轴承、驱动电机轴承等。在汽车轴承售后市场领域,产品型号覆盖率为各大供应商的核心竞争力之一。公司积累了多年的研发和生产经验,产品体系完善,覆盖多种型号规格。目前公司产品总共四大类产品,型号多达6,000余种,其中制动系统类轴承4,800余种,传动系统类轴承1,000余种,动力系统类轴承300余种,非汽车轴承100余种。多样化的型号能够满足不同客户的订单需求,并有效减少前期试生产所耗费的时间周期,从而加快从订单下达到产品交付间隔时间,有效提高公司的订单管理能力。
公司股权集中架构稳定。截至2024Q3,斯菱股份实控人姜岭直接持有斯菱股份32.97%股份,姜岭的一致行动人姜楠直接持有斯菱股份4.69%股份,由此,斯菱股份的实际控制人姜岭、姜楠共持有37.66%的股份,整体股权结构集中、稳定。
公司重视全球化布局以及优质客户的深度绑定:
后续看点:根据公司战略发展规划,公司持续关注不断增长的机器人零部件市场。2023年,公司完成组建专门的研发、技术团队,对机器人关节零部件产品进行研究开发,并取得相应成果。同时,公司已协作下游客户及上游供应商,组成完整的产业链,2024年公司将会以产业链协同的形式参与新产品的投产工作。
斯菱股份营收稳定,2019-2023年营收复合增速为18.94%,利润复合增速43.10%,毛利率与净利率持续增长,各项费用率稳定控制。2024年前三季度实现营收5.57亿元,同比+5.06%;归母净利润1.37亿元,同比+28.13%;扣非净利润1.28亿元,同比+22.5%。公司主要业务制动系统类轴承与传动系统类轴承均实现30%+毛利率,高端汽车轴承智能化建设项目投产后预计释放大量产能。
风险:
机器人量产节奏不及预期的风险,技术发展不及预期,相关供应商能否取得最终订单的不确定性的风险。
本文涉及的所有内容仅作参考。市场是动态变化的,也容易出现黑天鹅,特此郑重声明,再好的逻辑,也得结合大盘涨跌趋势来选择介入跟退出的时机。以上内容仅是基于行业以及公司基本面的静态分析,非动态买卖指导。股市有风险,入市需谨慎,操作请风险自担。
来源:金融梦想家
展开阅读全文
文章观点仅代表作者观点,或基于大数据智能生产,不构成投资建议。投资者依据此做出的投资决策需自担风险,与通联数据无关。